Report Overview
Visitedpublic
2025-12-31 01:46:56
Tags
Submit Tags
URL
isbf.edu.in/
Finishing URL
www.isbf.edu.in/
IP / ASN
198.38.84.93
#0
Title
Best BSC Colleges in Delhi NCR | ISBF

Detections

urlquery
0
Network Intrusion Detection
0
Threat Detection Systems
2

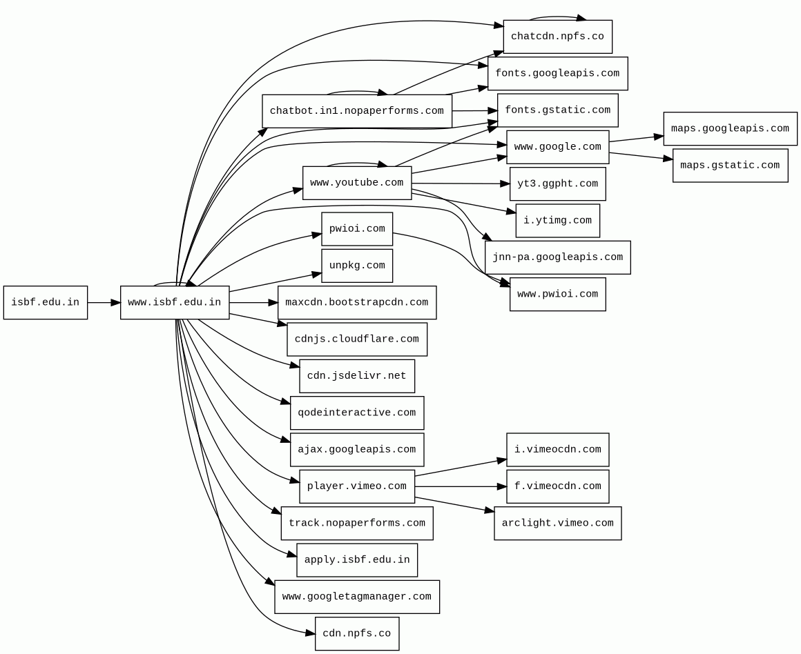
Host Summary

HostRankRegisteredFirst SeenLast Seen
cdnjs.cloudflare.com
12222009-02-172012-05-232025-12-28
qodeinteractive.com
68182011-06-112013-11-122025-12-27
isbf.edu.in
unknownunknownNo dataNo data
www.pwioi.com
unknown2023-07-112025-12-272025-12-27
yt3.ggpht.com
12752008-01-162014-01-152025-12-28
chatcdn.npfs.co
unknown2018-01-152022-11-112025-12-21
i.vimeocdn.com
242582010-04-212014-03-272025-12-29
pwioi.com
11876912023-07-112023-07-122025-12-27
www.isbf.edu.in
unknownunknown2025-10-052025-12-27
www.google.com
221997-09-152015-05-102025-12-28
track.nopaperforms.com
68157502010-04-152017-10-302025-12-25
fonts.gstatic.com
unknown2008-02-112014-04-022025-12-28
player.vimeo.com
1322004-12-152013-09-262025-12-29
www.googletagmanager.com
2832011-11-112012-10-042025-12-28
i.ytimg.com
4362007-12-112012-10-032025-12-28
maxcdn.bootstrapcdn.com
68072012-05-252014-06-182025-12-29
cdn.npfs.co
62910942018-01-152018-09-182025-12-25
apply.isbf.edu.in
unknownunknown2025-12-272025-12-27
f.vimeocdn.com
255242010-04-212014-04-092025-12-29
arclight.vimeo.com
244142004-12-152024-11-182025-12-29
chatbot.in1.nopaperforms.com
unknown2010-04-152022-01-242025-12-27
ajax.googleapis.com
36912005-01-252012-05-222025-12-28
fonts.googleapis.com
3132005-01-252012-05-232025-12-28
maps.gstatic.com
unknown2008-02-112012-05-222025-12-29
jnn-pa.googleapis.com
15792005-01-252021-11-162025-12-28
unpkg.com
10932016-01-062016-01-072025-12-28
www.youtube.com
2862005-02-152013-04-132025-12-28
maps.googleapis.com
34422005-01-252012-05-222025-12-28
cdn.jsdelivr.net
16782012-05-162012-09-302025-12-28

Related reports

Threat Detection Systems
Detection SystemIndicatorVerdictAlert
Private YARA ruleswww.youtube.com/s/player/50cc0679/player_ias.vflset/en_US/base.jsaudit
Hunting_JS_WebAssembly
Private YARA rulesmaps.googleapis.com/maps-api-v3/api/js/63/5d/common.jsaudit
Hunting_JS_WebAssembly

JavaScript (276)

HTTP Transactions (218)

URLIPResponseSize