Report Overview
Visitedpublic
2026-03-27 19:07:31
Tags
Submit Tags
URL
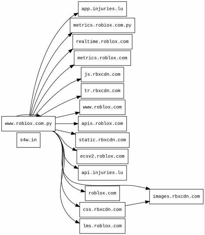
s4w.in/dTCDF
Finishing URL
www.robiox.com.py/users/219691264161/profile
IP / ASN

172.67.201.147
Title
Fallen - Roblox
Detections
urlquery
0
Network Intrusion Detection
0
Threat Detection Systems
15
Host Summary
| Host | Rank | Registered | First Seen | Last Seen | Sent | Received | IP | Fingerprints |
|---|---|---|---|---|---|---|---|---|
s4w.in 2 alert(s) on this Host | unknown | unknown | 2026-03-14 | 2026-03-25 | 480 B | 0 B | ![]() 104.21.52.173 | |
lms.roblox.com | 57671 | 2004-01-30 | 2020-05-12 | 2026-03-20 | 454 B | 1.3 kB | ![]() 128.116.5.3 | |
css.rbxcdn.com | 73058 | 2013-07-17 | 2017-02-16 | 2026-03-27 | 18 kB | 2.1 MB | ![]() 52.84.50.42 | |
api.injuries.lu 39 alert(s) on this Host | 5485296 | unknown | 2024-10-15 | 2026-03-24 | 22 kB | 58 kB | ![]() 138.226.236.35 | |
www.robiox.com.py 18 alert(s) on this Host | unknown | unknown | 2025-10-30 | 2026-03-24 | 1.7 kB | 97 kB | ![]() 138.226.236.35 | |
realtime.roblox.com | unknown | 2004-01-30 | 2017-01-29 | 2026-03-27 | 1.3 kB | 980 B | ![]() 128.116.5.3 | |
www.roblox.com | 1776 | 2004-01-30 | 2012-05-24 | 2026-03-27 | 435 B | 12 kB | ![]() 128.116.5.3 | |
static.rbxcdn.com | 57272 | 2013-07-17 | 2017-01-30 | 2026-03-27 | 958 B | 48 kB | ![]() 2.22.55.113 | |
js.rbxcdn.com | 67902 | 2013-07-17 | 2013-08-16 | 2026-03-27 | 51 kB | 9.0 MB | ![]() 52.84.50.22 | |
images.rbxcdn.com | 99657 | 2013-07-17 | 2013-08-19 | 2026-03-26 | 3.2 kB | 116 kB | ![]() 2.22.55.96 | |
metrics.roblox.com | 30666 | 2004-01-30 | 2019-02-13 | 2026-03-26 | 462 B | 758 B | ![]() 128.116.5.3 | ![]() |
roblox.com | 80 | 2004-01-30 | 2012-05-24 | 2026-03-27 | 415 B | 1.0 kB | ![]() 128.116.21.3 | |
ecsv2.roblox.com | 21988 | 2004-01-30 | 2015-06-10 | 2026-03-27 | 1.9 kB | 2.0 kB | ![]() 128.116.5.3 | ![]() |
metrics.robiox.com.py 5 alert(s) on this Host | unknown | unknown | 2025-10-30 | 2026-03-26 | 521 B | 0 B | ![]() 0.0.0.0 | |
apis.roblox.com | 22537 | 2004-01-30 | 2019-10-02 | 2026-03-27 | 447 B | 626 B | ![]() 128.116.5.3 | ![]() |
app.injuries.lu 16 alert(s) on this Host | 4683579 | unknown | 2024-10-27 | 2026-03-24 | 7.5 kB | 2.9 MB | ![]() 138.226.236.35 | |
tr.rbxcdn.com | 26027 | 2013-07-17 | 2019-05-23 | 2026-03-27 | 19 kB | 274 kB | ![]() 52.84.50.56 | ![]() |
Amazon Web Services (PaaS)
Amazon Web Services (AWS) is a comprehensive cloud services platform offering compute power, database storage, content delivery and other functionality.Amazon CloudFront (CDN)
Amazon CloudFront is a fast content delivery network (CDN) service that securely delivers data, videos, applications, and APIs to customers globally with low latency, high transfer speeds.Amazon S3 (CDN)
Amazon S3 or Amazon Simple Storage Service is a service offered by Amazon Web Services (AWS) that provides object storage through a web service interface.AngularJS (JavaScript frameworks)
AngularJS is a JavaScript-based open-source web application framework led by the Angular Team at Google.Arkose Labs (Security)
Arkose Labs is a toolkit for fraud prevention that provides solutions to detect and mitigate malicious activity across digital platforms.Envoy (Reverse proxies)
Envoy is an open-source edge and service proxy, designed for cloud-native applications.Related reports
Threat Detection Systems
| Detection System | Indicator | Verdict | Alert |
|---|---|---|---|
| Hagezi Threat Feed | app.injuries.lu | malicious | Sinkholed |
| Hagezi Threat Feed | api.injuries.lu | malicious | Sinkholed |
| Hagezi Threat Feed | www.robiox.com.py | malicious | Sinkholed |
| DigiCert UltraDNS | www.robiox.com.py | malicious | Sinkholed |
| DNS4EU | www.robiox.com.py | malicious | Sinkholed |
| Quad9 DNS | www.robiox.com.py | malicious | Sinkholed |
| OpenDNS | www.robiox.com.py | phishing | Phishing Block |
| Cloudflare DNS | www.robiox.com.py | malicious | Sinkholed |
| DNS4EU | s4w.in | malicious | Sinkholed |
| Quad9 DNS | s4w.in | malicious | Sinkholed |
| OpenDNS | metrics.robiox.com.py | phishing | Phishing Block |
| Hagezi Threat Feed | metrics.robiox.com.py | malicious | Sinkholed |
| DigiCert UltraDNS | metrics.robiox.com.py | malicious | Sinkholed |
| Cloudflare DNS | metrics.robiox.com.py | malicious | Sinkholed |
| DNS4EU | metrics.robiox.com.py | malicious | Sinkholed |
JavaScript (65)
No JavaScripts
HTTP Transactions (264)
| URL | IP | Response | Size |
|---|





