Report Overview
Visitedpublic
2024-01-20 04:26:07
Tags
Submit Tags
URL
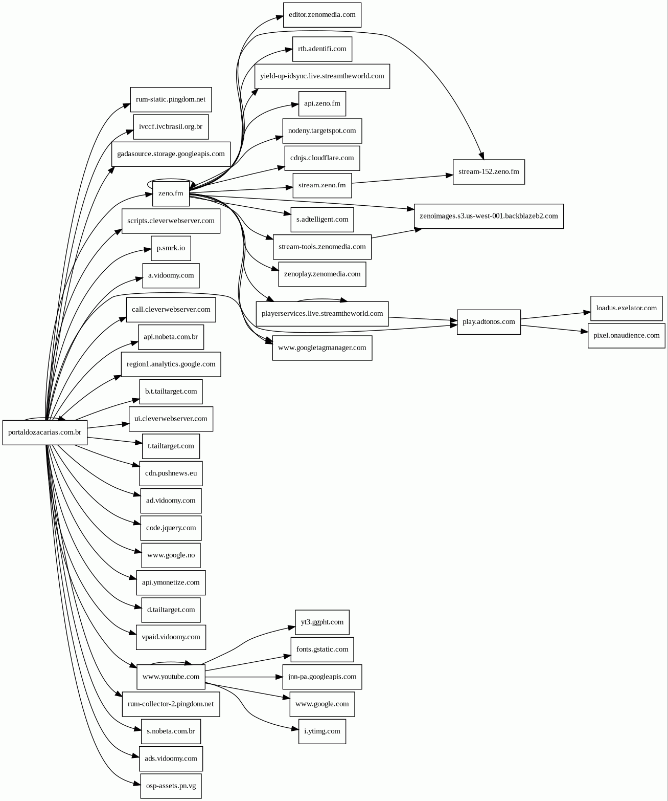
portaldozacarias.com.br
Finishing URL
portaldozacarias.com.br/site/
IP / ASN

131.100.228.26
Title
Portal do Zacarias - A verdade da informação em primeiro lugar!
Detections
urlquery
0
Network Intrusion Detection
0
Threat Detection Systems
0
Host Summary
| Host | Rank | Registered | First Seen | Last Seen | Sent | Received | IP | Fingerprints |
|---|---|---|---|---|---|---|---|---|
zeno.fm | 76659 | unknown | 2018-11-27 12:44:14 | 2023-11-19 01:23:27 | 4.9 kB | 325 kB | ![]() 67.23.116.179 | |
osp-assets.pn.vg | 66864 | 2017-06-07 | 2018-08-06 19:25:14 | 2024-01-13 16:28:13 | 477 B | 2.8 kB | ![]() 104.26.0.171 | |
b.t.tailtarget.com | 19294 | 2012-05-10 | 2018-10-04 18:58:08 | 2024-01-16 16:52:36 | 934 B | 1.8 kB | ![]() 34.102.185.99 | |
cdnjs.cloudflare.com | 235 | 2009-02-17 | 2015-04-17 22:46:33 | 2024-01-19 19:08:49 | 446 B | 2.1 kB | ![]() 104.17.25.14 | |
www.google.no | 25607 | 2001-02-26 | 2016-04-05 21:50:59 | 2024-01-20 04:17:53 | 574 B | 578 B | ![]() 142.250.74.163 | |
s.nobeta.com.br | unknown | 2014-09-11 | 2022-02-03 13:24:38 | 2023-11-18 19:13:26 | 426 B | 873 B | ![]() 34.117.237.157 | |
ads.vidoomy.com | 21161 | 2017-02-22 | 2017-10-13 17:24:41 | 2024-01-15 23:47:17 | 425 B | 3.0 kB | ![]() 3.133.85.98 | |
play.adtonos.com | 59713 | 2018-01-15 | 2018-12-06 15:38:05 | 2023-11-17 17:11:59 | 3.4 kB | 11 kB | ![]() 51.89.155.117 | |
yt3.ggpht.com | 203 | 2008-01-16 | 2014-01-15 17:55:17 | 2024-01-19 18:12:17 | 507 B | 2.0 kB | ![]() 142.250.74.161 | |
yield-op-idsync.live.streamtheworld.com | 14569 | 2004-10-21 | 2018-05-09 17:09:28 | 2024-01-17 07:41:11 | 1.5 kB | 6.2 kB | ![]() 192.173.28.19 | |
p.smrk.io | 619143 | 2014-07-11 | 2014-11-05 20:03:31 | 2024-01-13 16:28:17 | 489 B | 585 B | ![]() 13.95.152.229 | |
vpaid.vidoomy.com | 152524 | 2017-02-22 | 2021-01-21 11:47:13 | 2024-01-19 19:01:26 | 431 B | 101 kB | ![]() 185.76.9.26 | |
s.adtelligent.com | 4189 | 2003-02-08 | 2018-02-21 11:43:52 | 2024-01-19 08:42:29 | 517 B | 216 B | ![]() 185.83.69.42 | |
gadasource.storage.googleapis.com | 55219 | 2005-01-25 | 2017-02-22 21:33:50 | 2024-01-19 03:19:57 | 422 B | 25 kB | ![]() 142.250.74.59 | |
api.nobeta.com.br | 585672 | 2014-09-11 | 2017-01-03 23:38:40 | 2023-11-25 18:34:17 | 435 B | 519 B | ![]() 35.244.156.216 | |
call.cleverwebserver.com | unknown | 2016-12-30 | 2022-09-12 03:17:57 | 2024-01-17 11:53:51 | 589 B | 236 B | ![]() 172.64.145.156 | |
d.tailtarget.com | 20926 | 2012-05-10 | 2014-10-26 22:23:29 | 2024-01-17 12:54:59 | 406 B | 9.1 kB | ![]() 35.201.123.184 | |
stream-tools.zenomedia.com | unknown | 2003-09-11 | 2022-09-04 15:54:17 | 2023-11-11 19:31:47 | 1.1 kB | 849 B | ![]() 15.235.86.218 | |
rum-static.pingdom.net | 5211 | 2009-08-04 | 2012-11-02 21:45:35 | 2024-01-18 21:29:38 | 435 B | 5.9 kB | ![]() 172.67.5.216 | |
a.vidoomy.com | 10434 | 2017-02-22 | 2021-05-03 02:33:56 | 2024-01-15 18:14:59 | 3.1 kB | 1.5 kB | ![]() 212.36.83.245 | |
rum-collector-2.pingdom.net | 4751 | 2009-08-04 | 2017-06-14 16:49:13 | 2024-01-18 19:17:09 | 948 B | 211 B | ![]() 52.18.81.23 | |
t.tailtarget.com | 5057 | 2012-05-10 | 2018-10-05 20:24:27 | 2024-01-17 12:55:00 | 680 B | 659 B | ![]() 34.102.185.99 | |
portaldozacarias.com.br | unknown | 2013-06-20 | 2014-01-24 11:50:55 | 2023-11-11 03:43:22 | 87 kB | 8.9 MB | ![]() 131.100.228.26 | |
www.googletagmanager.com | 75 | 2011-11-11 | 2013-05-22 04:07:37 | 2024-01-20 03:28:33 | 1.3 kB | 241 kB | ![]() 142.250.74.168 | |
cdn.pushnews.eu | 472298 | unknown | 2017-01-30 03:09:51 | 2023-11-03 21:58:39 | 419 B | 66 kB | ![]() 188.114.97.1 | |
aus5.mozilla.org | 2548 | 1998-01-24 | 2015-10-27 08:06:24 | 2024-01-19 18:45:22 | 520 B | 477 B | ![]() 35.244.181.201 | |
ui.cleverwebserver.com | 35752 | 2016-12-30 | 2021-06-23 10:11:11 | 2024-01-17 11:53:51 | 419 B | 1.1 kB | ![]() 172.64.145.156 | |
i.ytimg.com | 109 | 2007-12-11 | 2012-10-03 19:11:04 | 2024-01-20 04:37:08 | 435 B | 74 kB | ![]() 142.250.74.54 | |
ivccf.ivcbrasil.org.br | 134044 | 2011-09-09 | 2014-07-30 17:25:02 | 2024-01-19 03:19:58 | 1.0 kB | 459 B | ![]() 50.112.57.206 | |
www.google.com | 7 | 1997-09-15 | 2015-05-10 13:11:19 | 2024-01-18 23:51:03 | 441 B | 20 kB | ![]() 142.250.74.132 | |
playerservices.live.streamtheworld.com | 16171 | 2004-10-21 | 2012-11-06 21:17:46 | 2024-01-16 14:10:38 | 2.0 kB | 5.0 kB | ![]() 192.173.31.109 | |
editor.zenomedia.com | unknown | 2003-09-11 | 2019-07-31 21:41:48 | 2023-12-02 14:57:19 | 513 B | 836 B | ![]() 67.23.116.135 | |
zenoimages.s3.us-west-001.backblazeb2.com | unknown | 2016-07-13 | 2022-09-14 12:22:58 | 2023-11-23 10:46:34 | 983 B | 4.8 MB | ![]() 104.153.233.254 | |
services.addons.mozilla.org | 6161 | 1998-01-24 | 2012-05-21 16:03:02 | 2024-01-20 04:07:18 | 683 B | 1.8 kB | ![]() 54.230.111.129 | |
www.youtube.com | 90 | 2005-02-15 | 2013-04-13 09:43:20 | 2024-01-19 18:12:02 | 5.4 kB | 1.0 MB | ![]() 142.250.74.46 | |
api.ymonetize.com | unknown | 2016-12-05 | 2017-04-22 07:29:57 | 2023-11-03 21:58:39 | 1.3 kB | 160 kB | ![]() 104.21.65.229 | |
region1.analytics.google.com | unknown | 1997-09-15 | 2022-03-17 12:26:33 | 2024-01-20 00:50:22 | 1.6 kB | 888 B | ![]() 216.239.34.36 | |
nodeny.targetspot.com | 30423 | 2005-07-26 | 2017-09-28 09:55:50 | 2024-01-16 01:50:20 | 1.0 kB | 0 B | ![]() 0.0.0.0 | |
jnn-pa.googleapis.com | 2640 | 2005-01-25 | 2021-11-16 07:12:21 | 2024-01-19 22:56:08 | 2.5 kB | 43 kB | ![]() 142.250.74.170 | |
zenoplay.zenomedia.com | 473687 | 2003-09-11 | 2020-05-05 19:26:24 | 2023-12-24 22:02:12 | 488 B | 737 B | ![]() 67.23.116.135 | |
ad.vidoomy.com | unknown | 2017-02-22 | 2023-10-23 13:01:15 | 2024-01-15 20:36:22 | 3.0 kB | 1.3 kB | ![]() 212.36.83.215 | |
stream.zeno.fm | 175577 | unknown | 2019-07-15 13:47:43 | 2024-01-09 19:56:59 | 508 B | 197 B | ![]() 15.235.14.140 | |
stream-152.zeno.fm | unknown | unknown | 2023-05-11 07:02:36 | 2024-01-10 05:55:57 | 557 B | 94 B | ![]() 148.113.153.70 | |
code.jquery.com | 634 | 2005-12-10 | 2012-05-21 19:28:02 | 2024-01-19 18:13:34 | 417 B | 31 kB | ![]() 151.101.66.137 | |
scripts.cleverwebserver.com | 33131 | 2016-12-30 | 2021-06-23 10:11:10 | 2024-01-17 11:53:51 | 445 B | 67 kB | ![]() 172.64.145.156 | |
fonts.gstatic.com | unknown | 2008-02-11 | 2014-09-09 02:40:21 | 2024-01-20 04:19:31 | 1.0 kB | 33 kB | ![]() 216.58.207.227 | |
rtb.adentifi.com | 1086 | 2011-11-19 | 2014-11-07 10:02:08 | 2024-01-16 01:50:14 | 542 B | 80 B | ![]() 3.213.62.40 | |
api.zeno.fm | unknown | unknown | 2023-06-14 11:20:09 | 2023-11-30 23:03:48 | 474 B | 458 B | ![]() 0.0.0.0 |
Related reports
Threat Detection Systems
Public InfoSec YARA rules
No alerts detected
OpenPhish
No alerts detected
PhishTank
No alerts detected
mnemonic secure dns
No alerts detected
Quad9 DNS
No alerts detected
ThreatFox
No alerts detected
JavaScript (191)
No JavaScripts
HTTP Transactions (260)
| URL | IP | Response | Size |
|---|








