Report Overview
Visitedpublic
2025-06-30 06:22:38
Tags
Submit Tags
URL
www.vpnbook.com/freevpn
Finishing URL
www.vpnbook.com/freevpn
IP / ASN

104.21.112.1
Title
Free VPN Accounts • 100% Free PPTP and OpenVPN Service
Detections
urlquery
0
Network Intrusion Detection
0
Threat Detection Systems
0
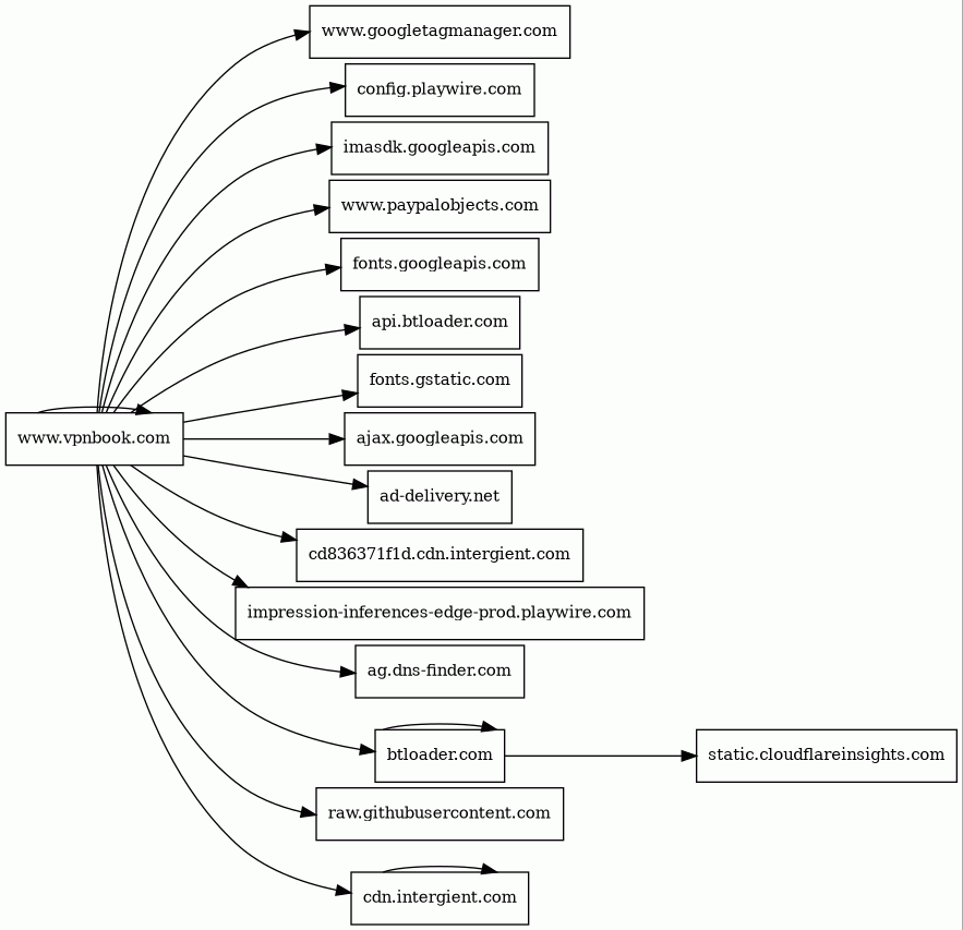
Host Summary
| Host | Rank | Registered | First Seen | Last Seen | Sent | Received | IP | Fingerprints |
|---|---|---|---|---|---|---|---|---|
config.playwire.com | 4320 | 2004-08-30 | 2014-10-07 | 2025-06-27 | 458 B | 924 B | ![]() 104.18.10.207 | |
impression-inferences-edge-prod.playwire.com | unknown | 2004-08-30 | 2023-07-06 | 2025-06-28 | 508 B | 1.1 kB | ![]() 3.167.2.109 | |
fonts.gstatic.com | unknown | 2008-02-11 | 2014-04-02 | 2025-06-25 | 1.1 kB | 98 kB | ![]() 142.250.74.35 | |
ag.dns-finder.com | unknown | 2024-07-18 | 2025-01-24 | 2025-06-29 | 443 B | 405 B | ![]() 34.36.200.111 | |
ad-delivery.net | 1341 | 2017-05-03 | 2017-06-22 | 2025-06-27 | 893 B | 1.9 kB | ![]() 104.22.5.65 | |
www.paypalobjects.com | 1467 | 2005-05-12 | 2012-05-30 | 2025-06-26 | 452 B | 1.1 kB | ![]() 151.101.67.1 | |
fonts.googleapis.com | 8877 | 2005-01-25 | 2012-05-23 | 2025-06-25 | 461 B | 18 kB | ![]() 142.250.74.10 | |
cdn.intergient.com | 4758 | 2010-02-24 | 2019-07-23 | 2025-06-30 | 7.5 kB | 1.2 MB | ![]() 104.18.21.56 | |
btloader.com | 169057 | 2020-10-06 | 2020-10-22 | 2025-06-26 | 1.6 kB | 163 kB | ![]() 172.67.41.60 | |
static.cloudflareinsights.com | 1294 | 2019-08-30 | 2019-09-24 | 2025-06-25 | 502 B | 20 kB | ![]() 104.16.79.73 | |
www.vpnbook.com | unknown | 2012-08-09 | 2012-10-03 | 2025-06-19 | 5.7 kB | 125 kB | ![]() 104.21.96.1 | |
ajax.googleapis.com | 12905 | 2005-01-25 | 2012-05-22 | 2025-06-25 | 444 B | 94 kB | ![]() 216.58.207.202 | |
imasdk.googleapis.com | 11661 | 2005-01-25 | 2014-02-25 | 2025-06-28 | 430 B | 464 kB | ![]() 142.250.74.42 | |
cd836371f1d.cdn.intergient.com | unknown | 2010-02-24 | 2024-04-26 | 2025-06-27 | 1.0 kB | 336 B | ![]() 3.73.242.72 | |
raw.githubusercontent.com | 35802 | 2014-02-06 | 2014-03-01 | 2025-06-26 | 472 B | 961 B | ![]() 185.199.109.133 | |
api.btloader.com | 1320 | 2020-10-06 | 2020-10-14 | 2025-06-27 | 1.0 kB | 622 B | ![]() 130.211.23.194 | |
www.googletagmanager.com | 75 | 2011-11-11 | 2012-10-04 | 2025-06-25 | 1.6 kB | 1.0 MB | ![]() 142.250.74.136 |
Related reports
Threat Detection Systems
Public InfoSec YARA rules
No alerts detected
OpenPhish
No alerts detected
PhishTank
No alerts detected
Quad9 DNS
No alerts detected
ThreatFox
No alerts detected
JavaScript (33)
No JavaScripts
HTTP Transactions (47)
| URL | IP | Response | Size |
|---|

