Report Overview
URL
www.richelieu.com/newsflash/redirect.php?code=7OW516fmfNDxMzA2OTgz&urlRedirect=https://whitedragonkarate.net/kuy/SubAJ/a2FyYS5saW5nZXJmZWx0QHNlZWRzcGFyay5jb20=
Finishing URL
16tc81qvxbhd-1322632174.cos.ap-singapore.myqcloud.com/16tc81qvxbhd.html?e=kara.lingerfelt@seedspark.com
IP / ASN

206.162.132.224
Title
Sign in to your account
Phishing - Microsoft Outlook
Detections
urlquery
0
Network Intrusion Detection
0
Threat Detection Systems
0
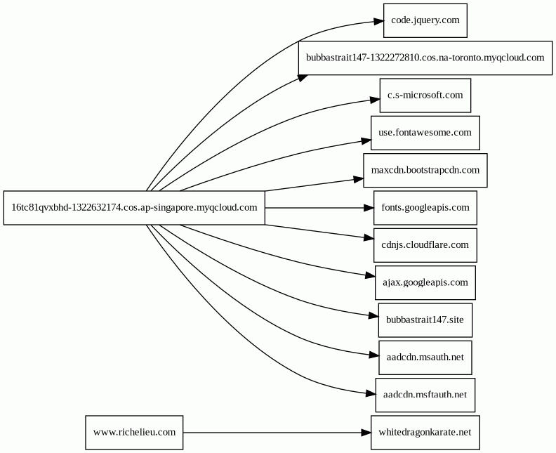
Host Summary
| Host | Rank | Registered | First Seen | Last Seen | Sent | Received | IP | Fingerprints |
|---|---|---|---|---|---|---|---|---|
maxcdn.bootstrapcdn.com | 724 | 2012-05-25 | 2014-06-18 02:37:31 | 2023-12-06 07:59:50 | 553 B | 50 kB | ![]() 104.18.11.207 | |
fonts.googleapis.com | 8877 | 2005-01-25 | 2013-06-10 22:14:26 | 2023-12-06 07:08:39 | 499 B | 1.9 kB | ![]() 142.250.74.106 | |
www.richelieu.com | 431203 | 1996-02-24 | 2013-01-18 17:56:58 | 2023-12-05 05:41:00 | 625 B | 850 B | ![]() 206.162.132.224 | |
c.s-microsoft.com | 10166 | 2012-02-07 | 2013-11-06 16:56:27 | 2023-12-05 18:12:25 | 477 B | 1.4 kB | ![]() 23.38.201.156 | |
aadcdn.msauth.net | 1421 | 2018-10-25 | 2018-11-19 11:50:03 | 2023-12-05 18:12:18 | 1.1 kB | 21 kB | ![]() 13.107.213.53 | |
16tc81qvxbhd-1322632174.cos.ap-singapore.myqcloud.com | unknown | unknown | No data | No data | 569 B | 8.3 kB | ![]() 43.152.64.207 | |
use.fontawesome.com | 942 | 2012-10-18 | 2017-01-30 05:43:25 | 2023-12-06 05:15:35 | 553 B | 13 kB | ![]() 172.64.140.13 | |
bubbastrait147.site 1 alert(s) on this Host | unknown | 2023-11-29 | 2023-12-06 14:55:45 | 2023-12-06 14:55:45 | 1.2 kB | 1.1 kB | ![]() 69.49.230.198 | |
aadcdn.msftauth.net | 1455 | 2018-10-25 | 2018-11-19 11:50:32 | 2023-12-06 05:13:54 | 541 B | 1.5 kB | ![]() 152.199.23.37 | |
whitedragonkarate.net | unknown | 2021-11-20 | 2017-09-02 00:54:33 | 2023-12-04 11:55:50 | 538 B | 313 B | ![]() 69.49.228.234 | |
code.jquery.com | 634 | 2005-12-10 | 2012-05-21 19:28:02 | 2023-12-06 06:43:40 | 1.5 kB | 136 kB | ![]() 151.101.2.137 | |
cdnjs.cloudflare.com | 235 | 2009-02-17 | 2015-04-17 22:46:33 | 2023-12-06 06:59:18 | 557 B | 7.2 kB | ![]() 104.17.24.14 | |
ajax.googleapis.com | 12905 | 2005-01-25 | 2013-08-16 11:51:31 | 2023-12-06 08:09:09 | 974 B | 62 kB | ![]() 216.58.207.202 | |
bubbastrait147-1322272810.cos.na-toronto.myqcloud.com | unknown | 2013-04-24 | 2023-12-06 14:55:43 | 2023-12-06 14:55:43 | 493 B | 620 kB | ![]() 49.51.54.104 |
Related reports
Threat Detection Systems
Public InfoSec YARA rules
No alerts detected
OpenPhish
No alerts detected
PhishTank
No alerts detected
mnemonic secure dns
No alerts detected
Quad9 DNS
No alerts detected
ThreatFox
No alerts detected
JavaScript (12)
| HASH | FROM | Size | First Seen | Last Seen | |
|---|---|---|---|---|---|
| a1521c8a7e819790669e753750af7dd2 | DocumentWrite | 2.3 kB | 2023-12-06 | 2024-08-20 | |
Introduced by DocumentWrite First Seen 2023-12-06 Last Seen 2024-08-20 Times Seen 225 Size 2.3 kB (2261 bytes) MD5 a1521c8a7e819790669e753750af7dd2 SHA1 ec52b2fff0a6a20d16b7c444d6957f8d794e0d61 Loading... | |||||
HTTP Transactions (19)
| URL | IP | Response | Size |
|---|



