Report Overview
Visitedpublic
2026-02-28 08:13:31
Tags
Submit Tags
URL
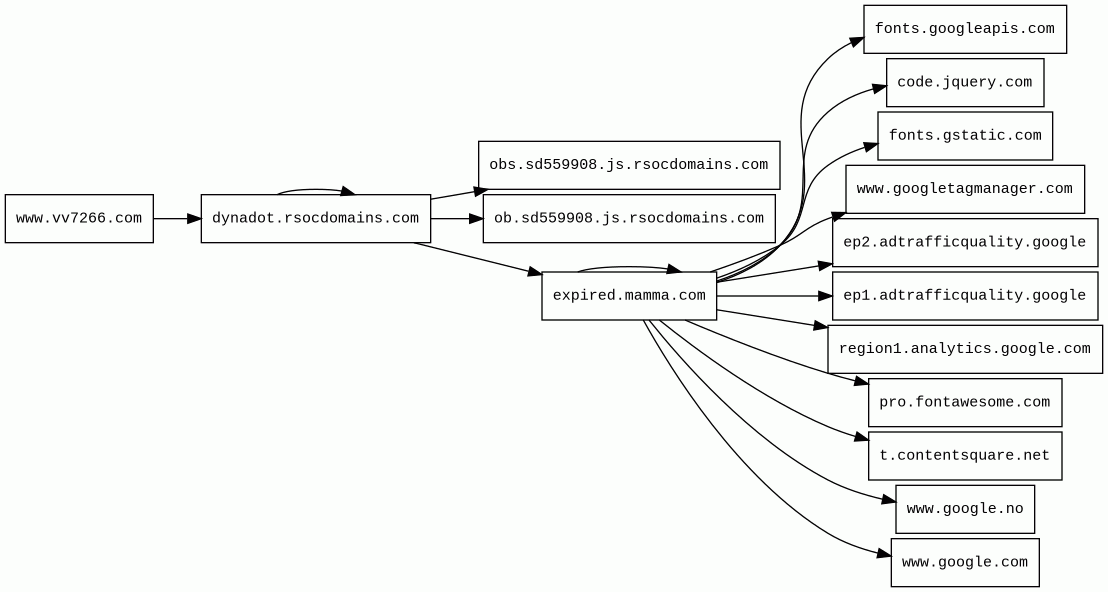
www.vv7266.com/
Finishing URL
expired.mamma.com/?cid=99998&d=vv7266.com
IP / ASN

103.224.212.113
Title
Mamma.com Search - Trust Mamma to provide the best search results
Detections
urlquery
0
Network Intrusion Detection
1
Threat Detection Systems
11
Host Summary
| Host | Rank | Registered | First Seen | Last Seen | Sent | Received | IP | Fingerprints |
|---|---|---|---|---|---|---|---|---|
obs.sd559908.js.rsocdomains.com 9 alert(s) on this Host | unknown | 2025-10-30 | 2025-11-29 | 2026-02-22 | 7.8 kB | 4.5 kB | ![]() 52.45.196.192 | |
expired.mamma.com | unknown | 1996-07-31 | 2025-12-17 | 2026-02-27 | 26 kB | 898 kB | ![]() 103.224.182.15 | |
region1.analytics.google.com | 22257 | 1997-09-15 | 2022-03-17 | 2026-02-22 | 2.1 kB | 1.7 kB | ![]() 216.239.32.36 | |
pro.fontawesome.com | 56192 | 2012-10-18 | 2018-03-17 | 2026-02-25 | 1.0 kB | 348 kB | ![]() 172.64.147.188 | |
code.jquery.com | 4915 | 2005-12-10 | 2012-05-21 | 2026-02-22 | 1.3 kB | 841 kB | ![]() 151.101.2.137 | |
dynadot.rsocdomains.com 6 alert(s) on this Host | unknown | 2025-10-30 | 2026-01-30 | 2026-02-27 | 1.8 kB | 45 kB | ![]() 103.224.182.74 | |
www.google.com | 22 | 1997-09-15 | 2015-05-10 | 2026-02-22 | 426 B | 132 kB | ![]() 172.217.20.164 | |
ob.sd559908.js.rsocdomains.com 3 alert(s) on this Host | unknown | 2025-10-30 | 2025-11-29 | 2026-02-22 | 463 B | 122 kB | ![]() 52.84.50.47 | |
ep1.adtrafficquality.google | 3093 | 2023-11-17 | 2024-07-24 | 2026-02-22 | 535 B | 11 kB | ![]() 142.251.38.98 | |
www.google.no | 92680 | 2001-02-26 | 2012-06-26 | 2026-02-22 | 729 B | 580 B | ![]() 142.251.142.227 | |
fonts.gstatic.com | unknown | 2008-02-11 | 2014-04-02 | 2026-02-22 | 1.7 kB | 149 kB | ![]() 172.217.21.163 | |
www.vv7266.com 3 alert(s) on this Host | unknown | unknown | No data | No data | 483 B | 3.0 kB | ![]() 103.224.212.113 | |
fonts.googleapis.com | 313 | 2005-01-25 | 2012-05-23 | 2026-02-22 | 501 B | 47 kB | ![]() 142.250.74.10 | |
t.contentsquare.net | 18964 | 2017-02-16 | 2017-11-15 | 2026-02-26 | 901 B | 462 kB | ![]() 52.84.50.109 | |
www.googletagmanager.com | 283 | 2011-11-11 | 2012-10-04 | 2026-02-22 | 893 B | 792 kB | ![]() 142.250.178.72 | |
ep2.adtrafficquality.google | 3229 | 2023-11-17 | 2024-08-13 | 2026-02-23 | 992 B | 38 kB | ![]() 142.251.143.129 |
Apache HTTP Server (Web servers)
Apache is a free and open-source cross-platform web server software.jQuery CDN (CDN)
jQuery CDN is a way to include jQuery in your website without actually downloading and keeping it your website's folder.jQuery UI:1.14.0 (JavaScript libraries)
jQuery UI is a collection of GUI widgets, animated visual effects, and themes implemented with jQuery, Cascading Style Sheets, and HTML.Contentsquare (Analytics, A/B Testing)
Contentsquare is an enterprise-level UX optimisation platform.PHP:8.2.29 (Programming languages)
PHP is a general-purpose scripting language used for web development.Google Tag Manager (Tag managers)
Google Tag Manager is a tag management system (TMS) that allows you to quickly and easily update measurement codes and related code fragments collectively known as tags on your website or mobile app.jQuery:3.7.1 (JavaScript libraries)
jQuery is a JavaScript library which is a free, open-source software designed to simplify HTML DOM tree traversal and manipulation, as well as event handling, CSS animation, and Ajax.Amazon Web Services (PaaS)
Amazon Web Services (AWS) is a comprehensive cloud services platform offering compute power, database storage, content delivery and other functionality.Cloudflare (CDN)
Cloudflare is a web-infrastructure and website-security company, providing content-delivery-network services, DDoS mitigation, Internet security, and distributed domain-name-server services.Nginx (Web servers, Reverse proxies)
Nginx is a web server that can also be used as a reverse proxy, load balancer, mail proxy and HTTP cache.Varnish (Caching)
Varnish is a reverse caching proxy.Kestrel (Web servers)
Microsoft ASP.NET (Web frameworks)
ASP.NET is an open-source, server-side web-application framework designed for web development to produce dynamic web pages.Amazon CloudFront (CDN)
Amazon CloudFront is a fast content delivery network (CDN) service that securely delivers data, videos, applications, and APIs to customers globally with low latency, high transfer speeds.Caddy (Web servers)
Amazon S3 (CDN)
Amazon S3 or Amazon Simple Storage Service is a service offered by Amazon Web Services (AWS) that provides object storage through a web service interface.Related reports
Network Intrusion Detection Systems
Suricata /w Emerging Threats Pro
| Timestamp | Severity | Source IP | Destination IP | Alert |
|---|---|---|---|---|
| low | ![]() 52.45.196.192 | Client IP | ET INFO Observed ZeroSSL SSL/TLS Certificate |
Threat Detection Systems
| Detection System | Indicator | Verdict | Alert |
|---|---|---|---|
| Cloudflare DNS | www.vv7266.com | malicious | Sinkholed |
| OpenDNS | www.vv7266.com | phishing | Phishing Block |
| DNS4EU | www.vv7266.com | malicious | Sinkholed |
| DNS4EU | obs.sd559908.js.rsocdomains.com | malicious | Sinkholed |
| Quad9 DNS | obs.sd559908.js.rsocdomains.com | malicious | Sinkholed |
| DigiCert UltraDNS | obs.sd559908.js.rsocdomains.com | malicious | Sinkholed |
| DigiCert UltraDNS | ob.sd559908.js.rsocdomains.com | malicious | Sinkholed |
| Quad9 DNS | ob.sd559908.js.rsocdomains.com | malicious | Sinkholed |
| DNS4EU | ob.sd559908.js.rsocdomains.com | malicious | Sinkholed |
| DigiCert UltraDNS | dynadot.rsocdomains.com | malicious | Sinkholed |
| Quad9 DNS | dynadot.rsocdomains.com | malicious | Sinkholed |
JavaScript (22)
| HASH | FROM | Size | First Seen | Last Seen | |
|---|---|---|---|---|---|
| c92a10324374fac681719d63979d00fe | DocumentWrite | 4 B | 2024-08-20 | 2026-02-28 | |
Introduced by DocumentWrite First Seen 2024-08-20 Last Seen 2026-02-28 Times Seen 10570 Size 4 B (4 bytes) MD5 c92a10324374fac681719d63979d00fe SHA1 aee655773d856fb038536adcfd6472fc7543463e Loading... | |||||
HTTP Transactions (50)
| URL | IP | Response | Size |
|---|

