Report Overview
Visitedpublic
2026-04-16 19:00:53
Tags
Submit Tags
URL
yotel.com/
Finishing URL
www.yotel.com/en
IP / ASN

172.66.43.63
Title
YOTEL | Book Direct for Exclusive Discounts
Detections
urlquery
0
Network Intrusion Detection
0
Threat Detection Systems
0
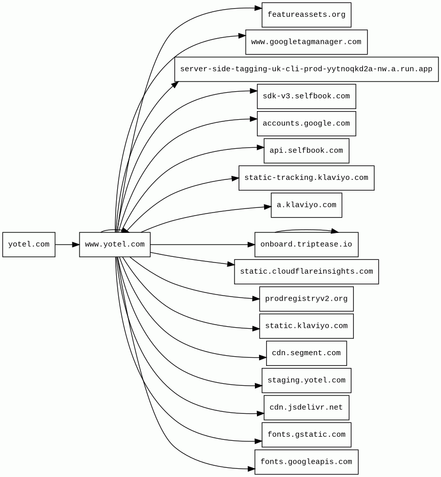
Host Summary
| Host | Rank | Registered | First Seen | Last Seen | Sent | Received | IP | Fingerprints |
|---|---|---|---|---|---|---|---|---|
static.klaviyo.com | 17868 | 2012-03-29 | 2018-04-18 | 2026-04-13 | 4.2 kB | 161 kB | ![]() 151.101.194.133 | |
cdn.jsdelivr.net | 1678 | 2012-05-16 | 2012-09-30 | 2026-04-12 | 516 B | 74 kB | ![]() 151.101.193.229 | |
server-side-tagging-uk-cli-prod-yytnoqkd2a-nw.a.run.app | unknown | 2018-04-05 | 2024-09-05 | 2025-11-09 | 464 B | 546 kB | ![]() 34.143.77.2 | |
fonts.gstatic.com | unknown | 2008-02-11 | 2014-04-02 | 2026-04-12 | 1.6 kB | 116 kB | ![]() 192.178.25.3 | |
fonts.googleapis.com | 313 | 2005-01-25 | 2012-05-23 | 2026-04-12 | 473 B | 6.5 kB | ![]() 172.217.19.234 | |
a.klaviyo.com | 20004 | 2012-03-29 | 2013-06-03 | 2026-04-13 | 446 B | 1.0 kB | ![]() 104.18.40.137 | ![]() |
staging.yotel.com | unknown | 2002-03-24 | 2025-11-09 | 2025-11-09 | 2.7 kB | 477 kB | ![]() 172.66.43.63 | ![]() |
accounts.google.com | 103 | 1997-09-15 | 2012-05-23 | 2026-04-13 | 416 B | 264 kB | ![]() 209.85.233.84 | |
static.cloudflareinsights.com | 4073 | 2019-08-30 | 2019-09-24 | 2026-04-12 | 504 B | 32 kB | ![]() 104.16.80.73 | |
api.selfbook.com | 554655 | 2004-06-08 | 2021-06-03 | 2026-04-16 | 1.1 kB | 38 kB | ![]() 16.58.255.22 | |
static-tracking.klaviyo.com | 20795 | 2012-03-29 | 2021-12-02 | 2026-04-13 | 2.9 kB | 64 kB | ![]() 151.101.2.133 | |
www.googletagmanager.com | 283 | 2011-11-11 | 2012-10-04 | 2026-04-12 | 1.8 kB | 1.6 MB | ![]() 142.250.74.8 | |
prodregistryv2.org | 1204 | 2024-04-19 | 2024-05-08 | 2026-04-10 | 1.5 kB | 1.2 kB | ![]() 34.128.128.0 | |
sdk-v3.selfbook.com | 1964830 | 2004-06-08 | 2025-07-24 | 2026-04-16 | 3.4 kB | 1.6 MB | ![]() 3.164.240.105 | |
yotel.com | 180804 | 2002-03-24 | 2013-05-01 | 2025-11-09 | 478 B | 216 kB | ![]() 172.66.43.63 | |
www.yotel.com | 867090 | 2002-03-24 | 2013-05-01 | 2025-11-09 | 58 kB | 4.7 MB | ![]() 172.66.43.63 | ![]() |
onboard.triptease.io | 222444 | 2016-04-27 | 2018-08-03 | 2026-04-12 | 3.5 kB | 616 kB | ![]() 172.67.164.226 | |
cdn.segment.com | 9348 | 1998-07-06 | 2014-04-11 | 2026-04-16 | 3.8 kB | 252 kB | ![]() 3.167.6.134 | |
featureassets.org | 3576 | 2024-04-19 | 2024-05-08 | 2026-04-09 | 652 B | 5.1 kB | ![]() 34.128.128.0 |
Amazon S3 (CDN)
Amazon S3 or Amazon Simple Storage Service is a service offered by Amazon Web Services (AWS) that provides object storage through a web service interface.Amazon Web Services (PaaS)
Amazon Web Services (AWS) is a comprehensive cloud services platform offering compute power, database storage, content delivery and other functionality.Varnish (Caching)
Varnish is a reverse caching proxy.Nginx (Web servers, Reverse proxies)
Nginx is a web server that can also be used as a reverse proxy, load balancer, mail proxy and HTTP cache.Cloudflare (CDN)
Cloudflare is a web-infrastructure and website-security company, providing content-delivery-network services, DDoS mitigation, Internet security, and distributed domain-name-server services.Envoy (Reverse proxies)
Envoy is an open-source edge and service proxy, designed for cloud-native applications.Acquia Cloud Platform:next (PaaS)
Acquia Cloud Platform is a Drupal-tuned application lifecycle management suite with an infrastructure to support Drupal deployment workflow processes.Google Cloud (IaaS)
Google Cloud is a suite of cloud computing services.Google Cloud CDN (CDN)
Cloud CDN uses Google's global edge network to serve content closer to users.Amazon CloudFront (CDN)
Amazon CloudFront is a fast content delivery network (CDN) service that securely delivers data, videos, applications, and APIs to customers globally with low latency, high transfer speeds.Drupal (CMS)
Drupal is a free and open-source web content management framework.PHP (Programming languages)
PHP is a general-purpose scripting language used for web development.Google Tag Manager (Tag managers)
Google Tag Manager is a tag management system (TMS) that allows you to quickly and easily update measurement codes and related code fragments collectively known as tags on your website or mobile app.Google Sign-in (Authentication)
Google Sign-In is a secure authentication system that reduces the burden of login for users, by enabling them to sign in with their Google account.jQuery (JavaScript libraries)
jQuery is a JavaScript library which is a free, open-source software designed to simplify HTML DOM tree traversal and manipulation, as well as event handling, CSS animation, and Ajax.React (JavaScript frameworks)
React is an open-source JavaScript library for building user interfaces or UI components.Drupal:11 (CMS)
Drupal is a free and open-source web content management framework.Klaviyo (Marketing automation)
Klaviyo is an email and SMS marketing platform for online businesses.Cloudflare Browser Insights (Analytics, RUM)
Cloudflare Browser Insights is a tool that measures the performance of websites from the perspective of users.Google Cloud Storage (Miscellaneous)
Google Cloud Storage allows world-wide storage and retrieval of any amount of data at any time.Google Cloud Trace (Performance)
Google Cloud Trace is a distributed tracing system that collects latency data from applications and displays it in the Google Cloud Console.Statsig (Analytics, Feature management)
Statsig is a modern product experimentation platform that helps product teams continuously measure impact of every single feature they launch.Related reports
Threat Detection Systems
No alerts detected
JavaScript (140)
No JavaScripts
HTTP Transactions (144)
| URL | IP | Response | Size |
|---|


