Report Overview
Visitedpublic
2025-09-08 00:21:09
Tags
Submit Tags
URL
epicmartial.xyz/200/index/n1/?m=bills-ravens&s=football
Finishing URL
epicmartial.xyz/200/index/n1/?m=bills-ravens&s=football
IP / ASN

172.67.180.8
Title
Sports Schedule & Stream
Detections
urlquery
0
Network Intrusion Detection
0
Threat Detection Systems
6
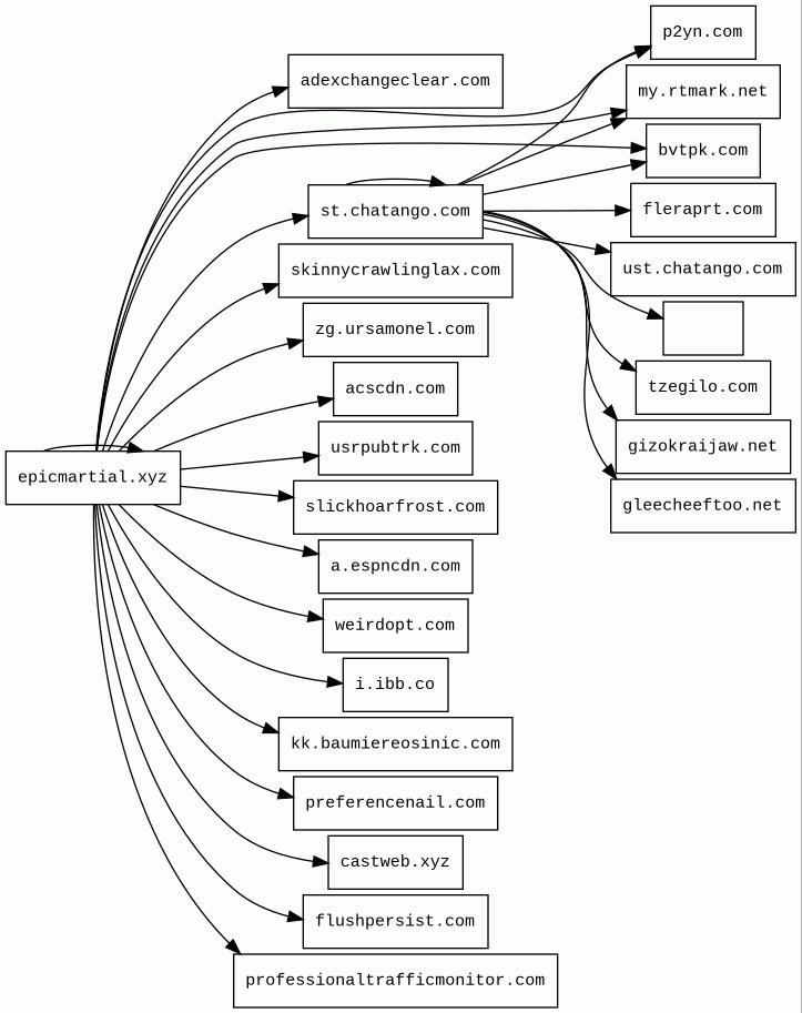
Host Summary
| Host | Rank | Registered | First Seen | Last Seen | Sent | Received | IP | Fingerprints |
|---|---|---|---|---|---|---|---|---|
bvtpk.com | 37068 | 2019-03-16 | 2025-05-21 | 2025-09-02 | 816 B | 222 kB | ![]() 104.21.5.190 | |
adexchangeclear.com | 24943 | 2015-04-27 | 2025-07-16 | 2025-09-03 | 2.9 kB | 4.9 kB | ![]() 172.67.223.87 | |
a.espncdn.com | 24819 | 2008-07-30 | 2012-06-20 | 2025-09-02 | 4.9 kB | 471 kB | ![]() 23.36.77.114 | |
preferencenail.com | 20606 | 2025-07-01 | 2025-07-08 | 2025-09-02 | 413 B | 86 kB | ![]() 185.196.197.71 | |
castweb.xyz 3 alert(s) on this Host | 742719 | 2025-06-15 | 2025-06-19 | 2025-09-05 | 1.6 kB | 0 B | ![]() 0.0.0.0 | |
weirdopt.com | 37519 | 2025-07-01 | 2025-07-08 | 2025-09-03 | 418 B | 377 B | ![]() 185.196.197.72 | |
skinnycrawlinglax.com 1 alert(s) on this Host | 38609 | 2024-09-01 | 2025-07-09 | 2025-09-04 | 499 B | 520 B | ![]() 192.243.59.13 | |
s17.chatango.com | unknown | 2004-05-23 | 2012-10-13 | 2025-09-06 | 559 B | 129 B | ![]() 208.93.230.195 | |
ust.chatango.com | 468722 | 2004-05-23 | 2012-12-10 | 2025-09-06 | 471 B | 483 B | ![]() 208.93.230.22 | |
slickhoarfrost.com 1 alert(s) on this Host | 7219886 | 2025-05-28 | 2025-09-06 | 2025-09-06 | 451 B | 111 kB | ![]() 192.243.59.20 | |
gizokraijaw.net | 156158 | 2024-11-06 | 2024-11-27 | 2025-09-02 | 415 B | 165 kB | ![]() 104.21.65.205 | |
i.ibb.co | 21643 | 2010-07-20 | 2018-11-25 | 2025-09-07 | 435 B | 1.6 kB | ![]() 45.43.142.2 | |
acscdn.com | 18769 | 2020-05-05 | 2020-05-06 | 2025-09-06 | 1.2 kB | 333 kB | ![]() 104.18.17.201 | |
usrpubtrk.com | 6824 | 2025-06-16 | 2025-06-17 | 2025-09-03 | 489 B | 530 B | ![]() 172.67.186.11 | |
kk.baumiereosinic.com 1 alert(s) on this Host | 4132682 | 2025-03-11 | 2025-07-18 | 2025-09-06 | 429 B | 1.5 kB | ![]() 23.109.170.94 | |
zg.ursamonel.com 1 alert(s) on this Host | unknown | 2025-06-10 | 2025-08-13 | 2025-09-06 | 426 B | 1.5 kB | ![]() 23.109.170.98 | |
flushpersist.com | 23810 | 2025-07-01 | 2025-07-08 | 2025-09-02 | 766 B | 496 B | ![]() 192.243.59.20 | |
epicmartial.xyz | 5326814 | 2025-06-30 | 2025-08-26 | 2025-09-06 | 1.1 kB | 111 kB | ![]() 104.21.31.224 | ![]() ![]() ![]() |
fleraprt.com | 17838 | 2022-01-14 | 2022-01-14 | 2025-09-07 | 1.2 kB | 908 B | ![]() 139.45.195.252 | |
p2yn.com | 40878 | 2022-03-18 | 2025-04-23 | 2025-09-03 | 1.2 kB | 1.7 kB | ![]() 139.45.195.12 | |
tzegilo.com | 18163 | 2022-01-14 | 2022-01-14 | 2025-09-03 | 410 B | 19 kB | ![]() 104.21.11.245 | |
st.chatango.com | 442176 | 2004-05-23 | 2012-06-04 | 2025-09-02 | 2.4 kB | 792 kB | ![]() 208.93.230.26 | |
professionaltrafficmonitor.com | 16376 | 2025-01-23 | 2025-01-25 | 2025-09-05 | 453 B | 424 B | ![]() 3.78.68.13 | |
gleecheeftoo.net 3 alert(s) on this Host | 531523 | 2025-02-10 | 2025-03-15 | 2025-09-03 | 2.4 kB | 11 kB | ![]() 139.45.197.243 | |
my.rtmark.net | 43911 | 2014-10-29 | 2015-02-04 | 2025-09-04 | 919 B | 1.7 kB | ![]() 104.18.41.22 |
Cloudflare (CDN)
Cloudflare is a web-infrastructure and website-security company, providing content-delivery-network services, DDoS mitigation, Internet security, and distributed domain-name-server services.Google Cloud (IaaS)
Google Cloud is a suite of cloud computing services.Google Cloud CDN (CDN)
Cloud CDN uses Google's global edge network to serve content closer to users.Amazon S3 (CDN)
Amazon S3 or Amazon Simple Storage Service is a service offered by Amazon Web Services (AWS) that provides object storage through a web service interface.Amazon Web Services (PaaS)
Amazon Web Services (AWS) is a comprehensive cloud services platform offering compute power, database storage, content delivery and other functionality.Nginx:1.21.6 (Web servers, Reverse proxies)
Nginx is a web server that can also be used as a reverse proxy, load balancer, mail proxy and HTTP cache.Nginx:1.19.5 (Web servers, Reverse proxies)
Nginx is a web server that can also be used as a reverse proxy, load balancer, mail proxy and HTTP cache.Nginx (Web servers, Reverse proxies)
Nginx is a web server that can also be used as a reverse proxy, load balancer, mail proxy and HTTP cache.Google Cloud Storage (Miscellaneous)
Google Cloud Storage allows world-wide storage and retrieval of any amount of data at any time.Litespeed Cache (Caching, WordPress plugins)
LiteSpeed Cache is an all-in-one site acceleration plugin for WordPress.Chatango (Widgets)
Chatango is a website used for connecting to a large selection of users.LiteSpeed Cache (Caching, WordPress plugins)
LiteSpeed Cache is an all-in-one site acceleration plugin for WordPress.LiteSpeed (Web servers)
LiteSpeed is a high-scalability web server.Nginx:1.25.5 (Web servers, Reverse proxies)
Nginx is a web server that can also be used as a reverse proxy, load balancer, mail proxy and HTTP cache.Related reports
Threat Detection Systems
| Detection System | Indicator | Verdict | Alert |
|---|---|---|---|
| Quad9 DNS | slickhoarfrost.com | malicious | Sinkholed |
| Quad9 DNS | castweb.xyz | malicious | Sinkholed |
| Quad9 DNS | skinnycrawlinglax.com | malicious | Sinkholed |
| Quad9 DNS | gleecheeftoo.net | malicious | Sinkholed |
| Quad9 DNS | kk.baumiereosinic.com | malicious | Sinkholed |
| Quad9 DNS | zg.ursamonel.com | malicious | Sinkholed |
JavaScript (30)
No JavaScripts
HTTP Transactions (52)
| URL | IP | Response | Size |
|---|









