Report Overview
Visitedpublic
2025-09-30 09:52:29
Tags
Submit Tags
URL
descubrecomohacerlo.librosgratisya.net/
Finishing URL
descubrecomohacerlo.librosgratisya.net/
IP / ASN

104.21.6.32
Title
Descubre Cómo Hacerlo - Con los Mejores Tutoriales Educativos de Internet
Detections
urlquery
0
Network Intrusion Detection
0
Threat Detection Systems
11
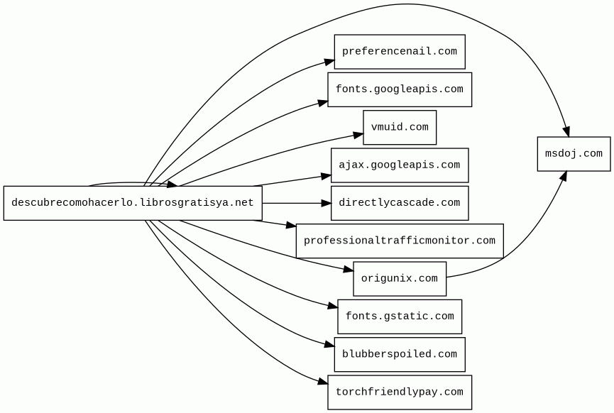
Host Summary
| Host | Rank | Registered | First Seen | Last Seen | Sent | Received | IP | Fingerprints |
|---|---|---|---|---|---|---|---|---|
fonts.gstatic.com | unknown | 2008-02-11 | 2014-04-02 | 2025-09-28 | 1.7 kB | 26 kB | ![]() 142.250.178.99 | |
blubberspoiled.com 2 alert(s) on this Host | 3168523 | 2023-06-08 | 2023-06-08 | 2025-09-30 | 474 B | 117 kB | ![]() 192.243.61.227 | |
torchfriendlypay.com 3 alert(s) on this Host | 191479 | 2024-09-01 | 2025-07-30 | 2025-09-28 | 476 B | 7.1 kB | ![]() 172.240.108.68 | ![]() |
vmuid.com | 182910 | 2018-10-22 | 2019-07-09 | 2025-09-30 | 471 B | 10 kB | ![]() 178.162.215.162 | |
msdoj.com | 211684 | 2025-07-01 | 2025-07-02 | 2025-09-29 | 468 B | 64 kB | ![]() 178.162.215.162 | |
preferencenail.com 3 alert(s) on this Host | 20606 | 2025-07-01 | 2025-07-08 | 2025-09-24 | 436 B | 86 kB | ![]() 185.196.197.72 | |
origunix.com | 343993 | 2021-11-30 | 2021-11-30 | 2025-09-30 | 471 B | 64 kB | ![]() 178.162.215.162 | |
fonts.googleapis.com | 313 | 2005-01-25 | 2012-05-23 | 2025-09-28 | 1.0 kB | 5.6 kB | ![]() 142.250.178.74 | |
ajax.googleapis.com | 3691 | 2005-01-25 | 2012-05-22 | 2025-09-28 | 477 B | 90 kB | ![]() 142.250.178.106 | |
descubrecomohacerlo.librosgratisya.net 11 alert(s) on this Host | unknown | 2022-04-14 | 2025-09-30 | 2025-09-30 | 5.9 kB | 742 kB | ![]() 172.67.154.158 | |
directlycascade.com 4 alert(s) on this Host | unknown | 2025-09-10 | 2025-09-10 | 2025-09-29 | 950 B | 176 kB | ![]() 192.243.59.20 | |
professionaltrafficmonitor.com | 16376 | 2025-01-23 | 2025-01-25 | 2025-09-28 | 499 B | 447 B | ![]() 3.123.144.251 |
Nginx:1.21.6 (Web servers, Reverse proxies)
Nginx is a web server that can also be used as a reverse proxy, load balancer, mail proxy and HTTP cache.Envoy (Reverse proxies)
Envoy is an open-source edge and service proxy, designed for cloud-native applications.Nginx (Web servers, Reverse proxies)
Nginx is a web server that can also be used as a reverse proxy, load balancer, mail proxy and HTTP cache.Cloudflare (CDN)
Cloudflare is a web-infrastructure and website-security company, providing content-delivery-network services, DDoS mitigation, Internet security, and distributed domain-name-server services.WordPress (CMS, Blogs)
WordPress is a free and open-source content management system written in PHP and paired with a MySQL or MariaDB database. Features include a plugin architecture and a template system.PHP (Programming languages)
PHP is a general-purpose scripting language used for web development.jQuery:3.6.0 (JavaScript libraries)
jQuery is a JavaScript library which is a free, open-source software designed to simplify HTML DOM tree traversal and manipulation, as well as event handling, CSS animation, and Ajax.MySQL (Databases)
MySQL is an open-source relational database management system.Google Hosted Libraries (CDN)
Google Hosted Libraries is a stable, reliable, high-speed, globally available content distribution network for the most popular, open-source JavaScript libraries.Nginx:1.19.5 (Web servers, Reverse proxies)
Nginx is a web server that can also be used as a reverse proxy, load balancer, mail proxy and HTTP cache.Related reports
Threat Detection Systems
| Detection System | Indicator | Verdict | Alert |
|---|---|---|---|
| CIRA Canadian Shield DNS | descubrecomohacerlo.librosgratisya.net | malicious | Sinkholed |
| Quad9 DNS | directlycascade.com | malicious | Sinkholed |
| DNS0 Zero | directlycascade.com | malicious | Sinkholed |
| Cloudflare DNS | preferencenail.com | malicious | Sinkholed |
| Hagezi Threat Feed | preferencenail.com | malicious | Sinkholed |
| DNS4EU | preferencenail.com | malicious | Sinkholed |
| Hagezi Threat Feed | blubberspoiled.com | malicious | Sinkholed |
| DNS4EU | blubberspoiled.com | malicious | Sinkholed |
| Quad9 DNS | torchfriendlypay.com | malicious | Sinkholed |
| Cloudflare DNS | torchfriendlypay.com | malicious | Sinkholed |
| Hagezi Threat Feed | torchfriendlypay.com | malicious | Sinkholed |
JavaScript (4)
No JavaScripts
HTTP Transactions (26)
| URL | IP | Response | Size |
|---|




