Report Overview
Visitedpublic
2023-11-16 15:01:01
Tags
Submit Tags
URL
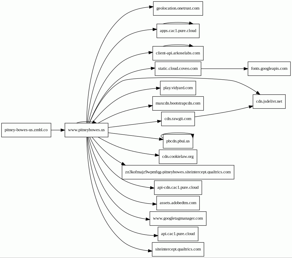
pitney-bowes-us.zmbl.co/d/8b694046-af1c-4341-9bc6-eeee6a19327d?si_content=8b694046-af1c-4341-9bc6-eeee6a19327d&si_medium=email&si_source=ed7e4bcf-d266-40f3-830e-d0a13ebfc380&email=accounts.payable@slurpmail.net
Finishing URL
www.pitneybowes.us/signin/logon.go?cid=US_supplies_cartabandonbanner_2021t&request_locale=en_US#/account/login
IP / ASN

151.101.2.65
Title
Your account at Pitney Bowes - Sign In
MSOffice_Macro_HTTP_Payload_Download
Detections
urlquery
0
Network Intrusion Detection
0
Threat Detection Systems
0
Host Summary
| Host | Rank | Registered | First Seen | Last Seen | Sent | Received | IP | Fingerprints |
|---|---|---|---|---|---|---|---|---|
assets.adobedtm.com | 512 | 2013-11-22 | 2014-01-28 05:51:35 | 2023-11-15 18:12:15 | 4.4 kB | 293 kB | ![]() 2.18.172.233 | |
cdn.jsdelivr.net | 439 | 2012-05-16 | 2012-09-30 02:15:09 | 2023-11-15 18:12:18 | 476 B | 4.8 kB | ![]() 151.101.1.229 | |
www.googletagmanager.com | 75 | 2011-11-11 | 2013-05-22 04:07:37 | 2023-11-16 00:00:52 | 425 B | 121 kB | ![]() 142.250.74.136 | |
client-api.arkoselabs.com | 14767 | 2018-08-20 | 2019-03-01 21:59:26 | 2023-11-15 22:07:32 | 3.6 kB | 610 kB | ![]() 172.64.154.86 | |
fonts.googleapis.com | 8877 | 2005-01-25 | 2013-06-10 22:14:26 | 2023-11-15 22:27:13 | 447 B | 2.8 kB | ![]() 142.250.74.106 | |
cdn.rawgit.com | 8186 | 2014-03-20 | 2017-01-30 06:42:07 | 2023-11-15 18:54:08 | 471 B | 1.2 kB | ![]() 194.242.11.186 | |
cdn.cookielaw.org | 502 | 2011-06-20 | 2013-12-28 14:20:36 | 2023-11-15 22:48:24 | 4.3 kB | 166 kB | ![]() 104.18.131.236 | |
api.cac1.pure.cloud | 842146 | 2016-02-17 | 2021-09-23 12:05:22 | 2023-10-25 19:47:29 | 2.1 kB | 1.7 kB | ![]() 54.230.111.7 | |
www.pitneybowes.us | 245005 | 2002-04-19 | 2015-10-19 11:24:05 | 2023-10-25 15:17:41 | 25 kB | 1.4 MB | ![]() 23.52.19.23 | |
geolocation.onetrust.com | 802 | 2004-01-12 | 2018-02-07 12:23:41 | 2023-11-15 18:24:59 | 481 B | 1.8 kB | ![]() 172.64.155.119 | |
zn3kofmajz9wpmfqg-pitneybowes.siteintercept.qualtrics.com | unknown | 2000-03-30 | 2023-06-16 07:58:53 | 2023-11-07 04:42:23 | 466 B | 5.2 kB | ![]() 104.17.209.240 | |
api-cdn.cac1.pure.cloud | unknown | 2016-02-17 | 2022-05-24 11:05:27 | 2023-11-14 15:54:05 | 1.0 kB | 2.6 kB | ![]() 54.230.111.7 | |
siteintercept.qualtrics.com | 1163 | 2000-03-30 | 2012-05-22 06:24:46 | 2023-11-15 19:03:37 | 1.1 kB | 80 kB | ![]() 104.17.209.240 | |
maxcdn.bootstrapcdn.com | 724 | 2012-05-25 | 2014-06-18 02:37:31 | 2023-11-15 21:11:17 | 462 B | 28 kB | ![]() 104.18.11.207 | |
static.cloud.coveo.com | 10614 | 2003-06-20 | 2018-08-27 09:20:10 | 2023-11-15 23:34:07 | 913 B | 2.5 MB | ![]() 54.230.111.117 | |
pitney-bowes-us.zmbl.co | 368981 | unknown | 2022-06-23 15:43:51 | 2023-01-05 15:21:42 | 666 B | 708 B | ![]() 151.101.130.65 | |
pbcdn.pbui.us 1 alert(s) on this Host | 273867 | 2012-01-05 | 2019-04-08 18:53:35 | 2023-08-02 12:46:14 | 11 kB | 1.7 MB | ![]() 23.52.19.23 | |
ocsp.r2m03.amazontrust.com | unknown | 2007-05-11 | 2023-02-21 01:06:24 | 2023-11-15 22:44:13 | 340 B | 863 B | ![]() 54.230.218.11 | |
apps.cac1.pure.cloud | 525150 | 2016-02-17 | 2021-09-23 12:05:21 | 2023-11-14 15:54:04 | 9.6 kB | 753 kB | ![]() 15.223.21.222 | |
play.vidyard.com | 11975 | 2011-01-27 | 2013-05-29 08:53:41 | 2023-11-15 22:30:33 | 405 B | 7.7 kB | ![]() 151.101.65.181 |
Related reports
Threat Detection Systems
Public InfoSec YARA rules
No alerts detected
OpenPhish
No alerts detected
PhishTank
No alerts detected
mnemonic secure dns
No alerts detected
Quad9 DNS
No alerts detected
ThreatFox
No alerts detected
JavaScript (223)
No JavaScripts
HTTP Transactions (102)
| URL | IP | Response | Size |
|---|



