Report Overview
Visitedpublic
2025-10-07 13:03:01
Tags
Submit Tags
URL
upfiles.com/eSMUIv
Finishing URL
www.google.com/search?q=zeus+slot+pokerfishka+-9776947&sei=dw_laJrEEdWJ7NYP3MmzyAo
IP / ASN
172.67.71.221
#13335 CLOUDFLARENET
Title
zeus slot pokerfishka -9776947 - Google-søk

Detections

urlquery
0
Network Intrusion Detection
0
Threat Detection Systems
4

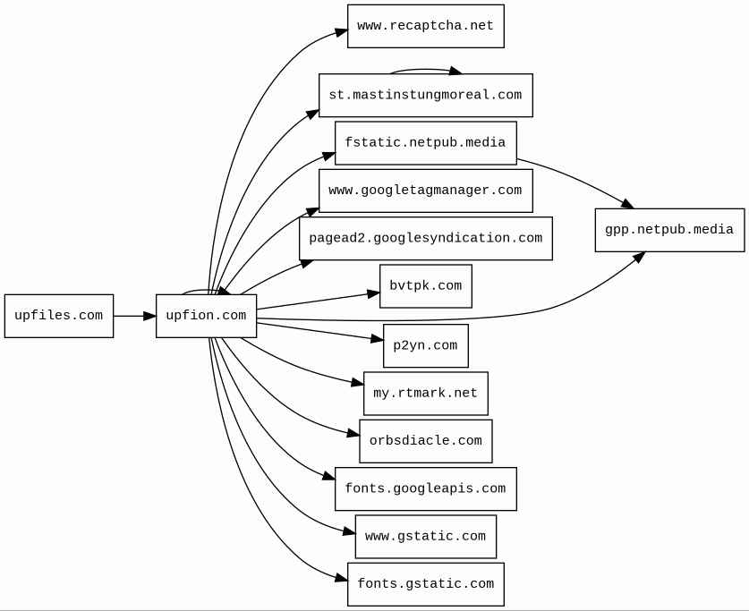
Host Summary

HostRankRegisteredFirst SeenLast Seen
my.rtmark.net
439112014-10-292015-02-042025-10-06
fonts.googleapis.com
3132005-01-252012-05-232025-10-05
upfion.com
824942025-02-092025-02-262025-09-30
www.googletagmanager.com
2832011-11-112012-10-042025-10-05
bvtpk.com
370682019-03-162025-05-212025-09-30
gpp.netpub.media
6452722021-06-112024-12-112025-09-30
upfiles.com
2285832004-06-052015-10-292025-10-02
orbsdiacle.com
4618872024-04-212024-07-162025-10-01
www.gstatic.com
1460472008-02-112012-05-292025-10-05
fonts.gstatic.com
unknown2008-02-112014-04-022025-10-05
www.recaptcha.net
75822007-01-062012-07-112025-10-05
st.mastinstungmoreal.com
62906712022-11-212023-05-302025-10-01
fstatic.netpub.media
5733902021-06-112022-01-242025-10-07
pagead2.googlesyndication.com
6102003-01-212012-05-212025-10-05
p2yn.com
408782022-03-182025-04-232025-10-06

Related reports

Threat Detection Systems
Detection SystemIndicatorVerdictAlert
Cloudflare DNSp2yn.commalicious
Sinkholed
DigiCert UltraDNSp2yn.commalicious
Sinkholed
DNS0 Zeroorbsdiacle.commalicious
Sinkholed
Quad9 DNSorbsdiacle.commalicious
Sinkholed

JavaScript (26)

HTTP Transactions (49)

URLIPResponseSize