Report Overview
Visitedpublic
2026-03-06 15:22:48
Tags
Submit Tags
URL
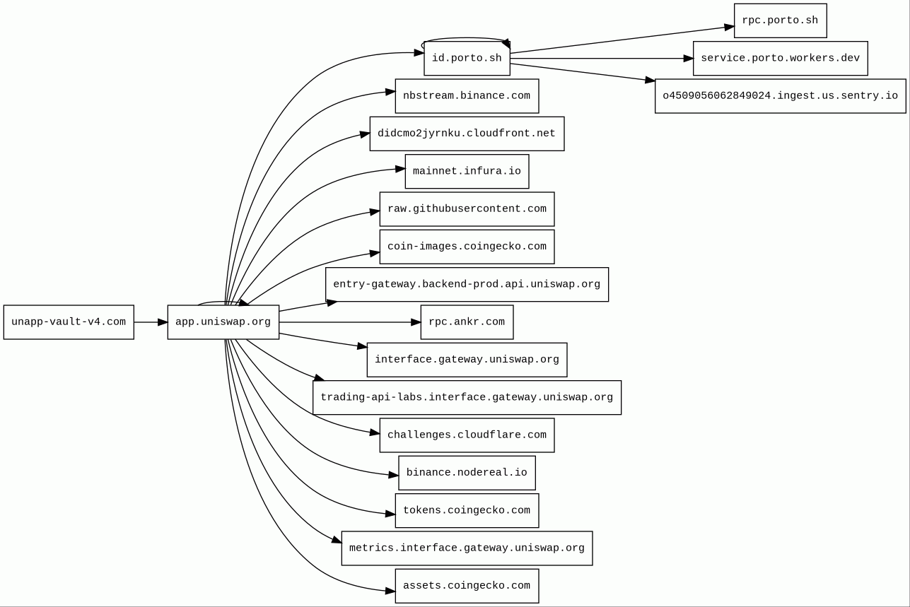
unapp-vault-v4.com
Finishing URL
app.uniswap.org/
IP / ASN

104.21.85.168
Title
Uniswap | Trade Crypto on DeFi’s Leading Exchange
Detections
urlquery
0
Network Intrusion Detection
5
Threat Detection Systems
1
Host Summary
| Host | Rank | Registered | First Seen | Last Seen | Sent | Received | IP | Fingerprints |
|---|---|---|---|---|---|---|---|---|
unapp-vault-v4.com | unknown | unknown | No data | No data | 487 B | 9.1 kB | ![]() 188.114.97.1 | |
interface.gateway.uniswap.org | 1534231 | 2018-11-26 | 2023-12-03 | 2026-03-05 | 35 kB | 8.9 MB | ![]() 172.66.0.225 | |
coin-images.coingecko.com | 550283 | 2014-03-26 | 2024-05-30 | 2026-02-27 | 1.9 kB | 74 kB | ![]() 104.21.63.32 | |
trading-api-labs.interface.gateway.uniswap.org | 2765403 | 2018-11-26 | 2024-04-17 | 2026-02-28 | 5.4 kB | 18 kB | ![]() 172.66.0.225 | |
assets.coingecko.com | 509273 | 2014-03-26 | 2017-10-11 | 2026-03-02 | 464 B | 7.4 kB | ![]() 104.18.4.118 | |
app.uniswap.org 2 alert(s) on this Host | 119835 | 2018-11-26 | 2020-07-01 | 2026-03-05 | 130 kB | 19 MB | ![]() 162.159.140.227 | |
mainnet.infura.io | 359501 | 2016-04-15 | 2016-08-23 | 2026-03-01 | 8.6 kB | 5.3 kB | ![]() 100.49.93.53 | |
o4509056062849024.ingest.us.sentry.io | unknown | 2012-04-07 | 2025-05-21 | 2026-03-05 | 648 B | 522 B | ![]() 34.160.81.0 | |
metrics.interface.gateway.uniswap.org | 2936654 | 2018-11-26 | 2024-06-03 | 2026-03-05 | 2.3 kB | 7.5 kB | ![]() 172.66.0.225 | |
challenges.cloudflare.com | 11393 | 2009-02-17 | 2021-10-20 | 2026-03-01 | 897 B | 103 kB | ![]() 104.18.94.41 | |
nbstream.binance.com | 343663 | 2017-04-01 | 2020-11-11 | 2026-03-05 | 2.4 kB | 664 B | ![]() 18.176.133.163 | |
service.porto.workers.dev | unknown | 2019-02-08 | 2025-07-18 | 2026-03-05 | 466 B | 1.1 kB | ![]() 188.114.96.1 | |
tokens.coingecko.com | 2745246 | 2014-03-26 | 2020-11-25 | 2026-03-05 | 1.4 kB | 316 kB | ![]() 172.67.164.11 | |
binance.nodereal.io | 1804985 | 2021-07-19 | 2022-10-20 | 2026-03-04 | 1.0 kB | 1.4 kB | ![]() 52.213.97.199 | |
rpc.ankr.com | 541361 | 2007-04-23 | 2021-10-24 | 2026-03-02 | 1.0 kB | 1.5 kB | ![]() 173.244.207.30 | |
raw.githubusercontent.com | 22021 | 2014-02-06 | 2014-03-01 | 2026-03-04 | 9.7 kB | 316 kB | ![]() 0.0.0.0 | |
id.porto.sh | unknown | 2024-11-20 | 2025-05-26 | 2026-03-06 | 1.4 kB | 1.4 MB | ![]() 216.150.16.129 | |
entry-gateway.backend-prod.api.uniswap.org | unknown | 2018-11-26 | 2025-11-21 | 2026-03-06 | 3.9 kB | 4.9 kB | ![]() 3.18.228.70 | |
didcmo2jyrnku.cloudfront.net | unknown | 2008-04-25 | 2026-03-05 | 2026-03-05 | 452 B | 9.9 kB | ![]() 54.192.209.96 | |
rpc.porto.sh | unknown | 2024-11-20 | 2025-09-03 | 2026-03-06 | 982 B | 26 kB | ![]() 188.114.97.1 |
Cloudflare (CDN)
Cloudflare is a web-infrastructure and website-security company, providing content-delivery-network services, DDoS mitigation, Internet security, and distributed domain-name-server services.Amazon CloudFront (CDN)
Amazon CloudFront is a fast content delivery network (CDN) service that securely delivers data, videos, applications, and APIs to customers globally with low latency, high transfer speeds.Amazon Web Services (PaaS)
Amazon Web Services (AWS) is a comprehensive cloud services platform offering compute power, database storage, content delivery and other functionality.WebAssembly (Programming languages)
WebAssembly (abbreviated Wasm) is a binary instruction format for a stack-based virtual machine. Wasm is designed as a portable compilation target for programming languages, enabling deployment on the web for client and server applications.Statsig (Analytics, Feature management)
Statsig is a modern product experimentation platform that helps product teams continuously measure impact of every single feature they launch.Nginx (Web servers, Reverse proxies)
Nginx is a web server that can also be used as a reverse proxy, load balancer, mail proxy and HTTP cache.Google Cloud CDN (CDN)
Cloud CDN uses Google's global edge network to serve content closer to users.Google Cloud (IaaS)
Google Cloud is a suite of cloud computing services.Fastly (CDN)
Fastly is a cloud computing services provider. Fastly's cloud platform provides a content delivery network, Internet security services, load balancing, and video & streaming services.GitHub Pages (PaaS)
GitHub Pages is a static site hosting service.Varnish (Caching)
Varnish is a reverse caching proxy.Vercel (PaaS)
Vercel is a cloud platform for static frontends and serverless functions.Amazon S3 (CDN)
Amazon S3 or Amazon Simple Storage Service is a service offered by Amazon Web Services (AWS) that provides object storage through a web service interface.Related reports
Network Intrusion Detection Systems
Suricata /w Emerging Threats Pro
| Timestamp | Severity | Source IP | Destination IP | Alert |
|---|---|---|---|---|
| low | Client IP | ![]() 173.244.207.30 | ET INFO Observed Smart Chain Domain in TLS SNI (rpc .ankr .com) | |
| low | Client IP | ![]() 173.244.207.30 | ET INFO Observed Smart Chain Domain in TLS SNI (rpc .ankr .com) | |
| low | Client IP | ![]() 52.213.97.199 | ET INFO Observed Smart Chain Domain in TLS SNI (binance .nodereal .io) | |
| low | Client IP | ![]() 52.213.97.199 | ET INFO Observed Smart Chain Domain in TLS SNI (binance .nodereal .io) | |
| low | Client IP | ![]() 188.114.96.1 | ET INFO Observed Cloudflare workers.dev Domain in TLS SNI |
Threat Detection Systems
| Detection System | Indicator | Verdict | Alert |
|---|---|---|---|
| Private YARA rules | app.uniswap.org/assets/index-Cj-r5pY3.js | audit | Hunting_JS_WebAssembly |
JavaScript (73)
No JavaScripts
HTTP Transactions (296)
| URL | IP | Response | Size |
|---|



