Report Overview
Visitedpublic
2025-12-31 21:12:02
Tags
Submit Tags
URL
shhahhid4u.day/film/%D9%81%D9%8A%D9%84%D9%85-predator-wastelands-2025-%D9%85%D8%AA%D8%B1%D8%AC%D9%85/
Finishing URL
shahed4u.fast/film/%D9%81%D9%8A%D9%84%D9%85-predator-wastelands-2025-%D9%85%D8%AA%D8%B1%D8%AC%D9%85
IP / ASN

172.67.189.90
Title
فيلم Predator Wastelands 2025 مترجم
Detections
urlquery
0
Network Intrusion Detection
3
Threat Detection Systems
4
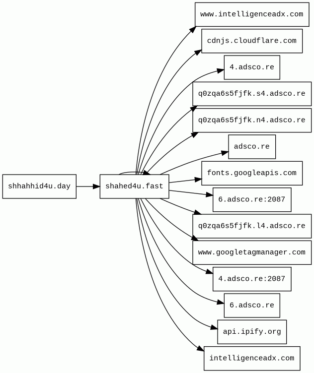
Host Summary
| Host | Rank | Registered | First Seen | Last Seen | Sent | Received | IP | Fingerprints |
|---|---|---|---|---|---|---|---|---|
cdnjs.cloudflare.com | 1222 | 2009-02-17 | 2012-05-23 | 2025-12-28 | 2.1 kB | 389 kB | ![]() 104.17.24.14 | |
api.ipify.org | 8166 | 2014-01-05 | 2014-10-06 | 2025-12-29 | 439 B | 271 B | ![]() 172.67.74.152 | |
q0zqa6s5fjfk.s4.adsco.re | unknown | unknown | No data | No data | 438 B | 463 B | ![]() 185.200.116.60 | |
intelligenceadx.com 1 alert(s) on this Host | 61654 | 2020-04-18 | 2020-04-19 | 2025-12-25 | 1.7 kB | 257 B | ![]() 208.95.114.100 | |
q0zqa6s5fjfk.n4.adsco.re | unknown | unknown | No data | No data | 438 B | 463 B | ![]() 38.132.109.126 | |
4.adsco.re | 95532 | 2017-02-14 | 2021-01-04 | 2025-12-26 | 853 B | 1.1 kB | ![]() 162.252.214.5 | |
q0zqa6s5fjfk.l4.adsco.re | unknown | 2017-02-14 | 2025-12-31 | 2025-12-31 | 438 B | 463 B | ![]() 185.200.118.62 | |
adsco.re | 3069 | 2017-02-14 | 2017-04-03 | 2025-12-31 | 446 B | 1.8 kB | ![]() 162.252.214.5 | |
www.googletagmanager.com | 283 | 2011-11-11 | 2012-10-04 | 2025-12-28 | 434 B | 434 kB | ![]() 142.251.38.104 | |
shhahhid4u.day 1 alert(s) on this Host | unknown | unknown | 2025-12-30 | 2025-12-30 | 569 B | 665 B | ![]() 172.67.189.90 | |
fonts.googleapis.com | 313 | 2005-01-25 | 2012-05-23 | 2025-12-28 | 486 B | 9.6 kB | ![]() 142.250.74.10 | |
shahed4u.fast 28 alert(s) on this Host | unknown | unknown | No data | No data | 32 kB | 1.4 MB | ![]() 0.0.0.0 | ![]() |
www.intelligenceadx.com 1 alert(s) on this Host | 673791 | 2020-04-18 | 2020-04-29 | 2025-12-30 | 473 B | 42 kB | ![]() 95.173.205.14 | ![]() |
6.adsco.re | 91627 | 2017-02-14 | 2018-01-15 | 2025-12-26 | 853 B | 1.2 kB | ![]() 104.16.84.77 |
Cloudflare (CDN)
Cloudflare is a web-infrastructure and website-security company, providing content-delivery-network services, DDoS mitigation, Internet security, and distributed domain-name-server services.Google Analytics (Analytics)
Google Analytics is a free web analytics service that tracks and reports website traffic.LiteSpeed Cache (Caching, WordPress plugins)
LiteSpeed Cache is an all-in-one site acceleration plugin for WordPress.LiteSpeed (Web servers)
LiteSpeed is a high-scalability web server.Litespeed Cache (Caching, WordPress plugins)
LiteSpeed Cache is an all-in-one site acceleration plugin for WordPress.Bootstrap:7 (UI frameworks)
Bootstrap is a free and open-source CSS framework directed at responsive, mobile-first front-end web development. It contains CSS and JavaScript-based design templates for typography, forms, buttons, navigation, and other interface components.CDN77 (CDN)
CDN77 is a content delivery network (CDN).Related reports
Network Intrusion Detection Systems
Suricata /w Emerging Threats Pro
| Timestamp | Severity | Source IP | Destination IP | Alert |
|---|---|---|---|---|
| low | ![]() 172.18.0.24 | ![]() 172.67.74.152 | ET INFO External IP Address Lookup Domain (ipify .org) in TLS SNI | |
| low | ![]() 172.18.0.24 | ![]() 162.159.207.0 | ET INFO Session Traversal Utilities for NAT (STUN Binding Request) | |
| low | ![]() 162.159.207.0 | ![]() 172.18.0.24 | ET INFO Session Traversal Utilities for NAT (STUN Binding Response) |
Threat Detection Systems
| Detection System | Indicator | Verdict | Alert |
|---|---|---|---|
| DigiCert UltraDNS | shahed4u.fast | malicious | Sinkholed |
| Cloudflare DNS | www.intelligenceadx.com | malicious | Sinkholed |
| Cloudflare DNS | intelligenceadx.com | malicious | Sinkholed |
| DigiCert UltraDNS | shhahhid4u.day | malicious | Sinkholed |
JavaScript (30)
No JavaScripts
HTTP Transactions (46)
| URL | IP | Response | Size |
|---|





