Report Overview
Visitedpublic
2025-12-03 18:04:26
Tags
Submit Tags
URL
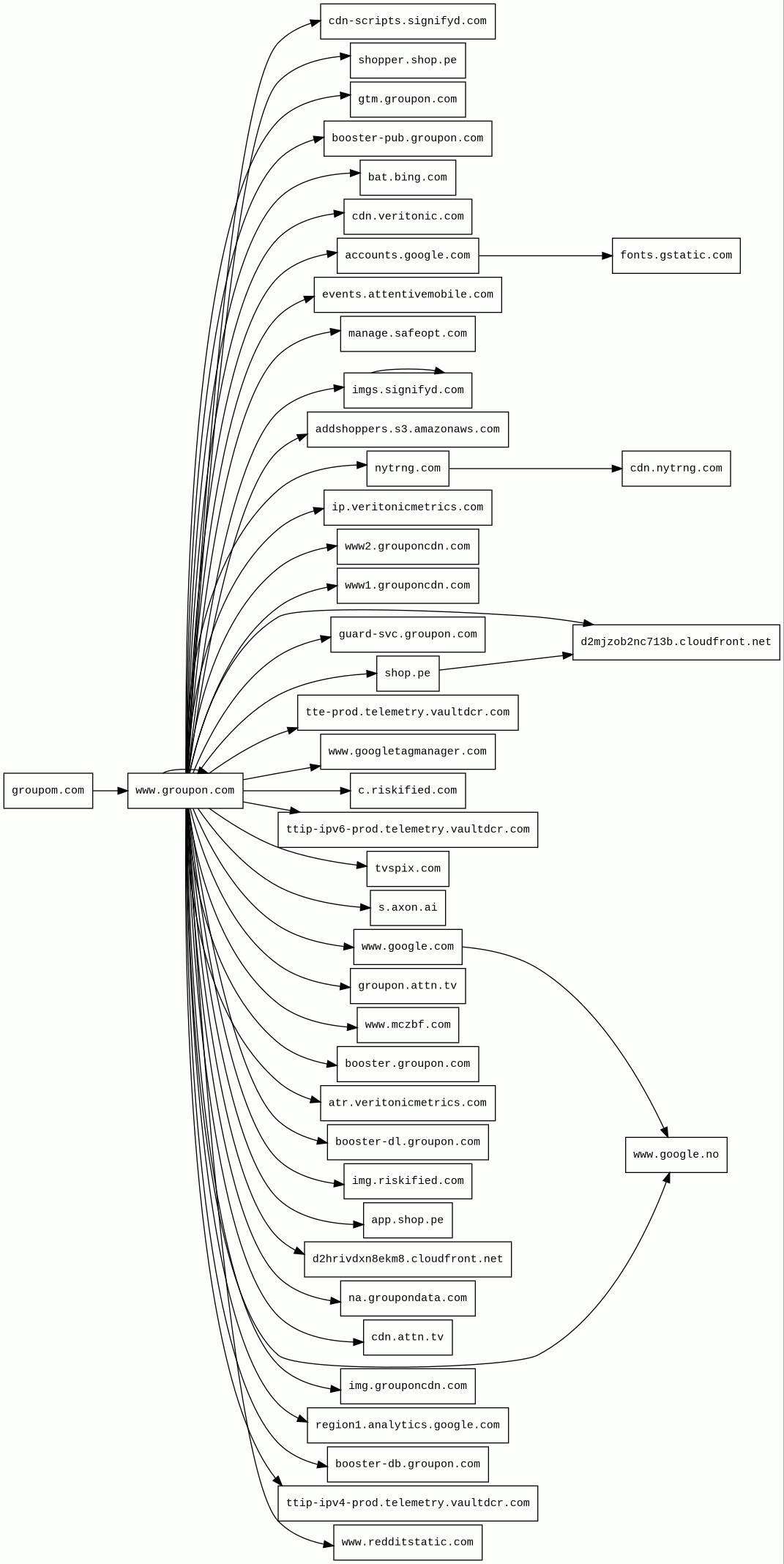
groupom.com/
Finishing URL
www.groupon.com/
IP / ASN

3.33.139.32
Title
Groupon® Official Site - Find Local Deals Near You
Detections
urlquery
0
Network Intrusion Detection
3
Threat Detection Systems
0
Host Summary
| Host | Rank | Registered | First Seen | Last Seen | Sent | Received | IP | Fingerprints |
|---|---|---|---|---|---|---|---|---|
cdn.attn.tv | 25783 | 2017-04-10 | 2018-06-13 | 2025-12-03 | 1.3 kB | 167 kB | ![]() 3.167.2.99 | |
www.mczbf.com | 38716 | 2019-04-04 | 2019-07-24 | 2025-12-01 | 1.9 kB | 167 kB | ![]() 3.167.2.72 | |
groupom.com | unknown | unknown | No data | No data | 876 B | 2.6 kB | ![]() 3.33.139.32 | |
booster-dl.groupon.com | 521553 | 2002-05-29 | 2024-05-04 | 2025-11-28 | 4.2 kB | 242 kB | ![]() 184.25.9.168 | |
groupon.attn.tv | 4476336 | 2017-04-10 | 2022-04-21 | 2025-11-28 | 1.1 kB | 764 B | ![]() 172.64.155.96 | ![]() |
na.groupondata.com | 452663 | 2011-08-15 | 2018-05-04 | 2025-11-28 | 1.0 kB | 4.3 kB | ![]() 95.101.10.208 | ![]() |
shopper.shop.pe | 86284 | unknown | 2017-07-18 | 2025-12-01 | 412 B | 28 kB | ![]() 35.190.54.17 | |
img.riskified.com | 38754 | 2012-09-16 | 2014-01-29 | 2025-11-26 | 3.0 kB | 1.7 kB | ![]() 34.203.58.30 | |
www.google.com | 22 | 1997-09-15 | 2015-05-10 | 2025-11-30 | 4.9 kB | 5.4 kB | ![]() 142.250.74.36 | |
ip.veritonicmetrics.com | 224243 | 2021-09-30 | 2024-10-13 | 2025-11-28 | 441 B | 633 B | ![]() 3.167.2.124 | |
accounts.google.com | 103 | 1997-09-15 | 2012-05-23 | 2025-11-30 | 2.4 kB | 518 kB | ![]() 74.125.205.84 | |
ttip-ipv6-prod.telemetry.vaultdcr.com | 69622 | 2023-05-30 | 2024-06-19 | 2025-11-26 | 640 B | 828 B | ![]() 54.240.174.112 | |
fonts.gstatic.com | unknown | 2008-02-11 | 2014-04-02 | 2025-11-30 | 1.1 kB | 112 kB | ![]() 216.58.207.227 | |
bat.bing.com | 2924 | 1996-01-29 | 2014-04-08 | 2025-11-30 | 1.6 kB | 57 kB | ![]() 150.171.28.10 | |
www2.grouponcdn.com | 653177 | 2010-09-30 | 2017-01-29 | 2025-11-28 | 476 B | 1.2 kB | ![]() 95.101.10.187 | |
img.grouponcdn.com | 179500 | 2010-09-30 | 2013-04-19 | 2025-11-30 | 8.7 kB | 5.0 MB | ![]() 23.0.161.131 | ![]() |
imgs.signifyd.com | 42906 | 2010-11-25 | 2017-01-30 | 2025-12-03 | 14 kB | 661 kB | ![]() 91.235.133.113 | |
cdn-scripts.signifyd.com | 51624 | 2010-11-25 | 2016-06-12 | 2025-11-25 | 1.4 kB | 26 kB | ![]() 3.167.2.22 | |
www.googletagmanager.com | 283 | 2011-11-11 | 2012-10-04 | 2025-11-30 | 2.7 kB | 2.6 MB | ![]() 142.250.74.104 | |
c.riskified.com | 28832 | 2012-09-16 | 2013-10-14 | 2025-11-26 | 1.2 kB | 1.0 kB | ![]() 54.210.81.47 | |
www1.grouponcdn.com | 358369 | 2010-09-30 | 2017-01-30 | 2025-11-30 | 66 kB | 5.0 MB | ![]() 95.101.10.187 | |
d2mjzob2nc713b.cloudfront.net | unknown | 2008-04-25 | 2023-09-09 | 2025-12-01 | 1.3 kB | 104 kB | ![]() 54.240.174.113 | |
s.axon.ai | 43999 | unknown | 2024-08-17 | 2025-12-01 | 406 B | 14 kB | ![]() 34.54.197.252 | |
cdn.nytrng.com | 171604 | 2017-12-11 | 2020-10-02 | 2025-12-01 | 410 B | 482 B | ![]() 3.164.68.36 | |
app.shop.pe | 86538 | unknown | 2019-03-05 | 2025-11-27 | 489 B | 730 B | ![]() 35.227.244.1 | |
addshoppers.s3.amazonaws.com | 112140 | 2005-08-18 | 2014-06-11 | 2025-11-25 | 501 B | 12 kB | ![]() 16.15.199.53 | |
events.attentivemobile.com | 25109 | 2017-04-05 | 2017-09-14 | 2025-12-01 | 494 B | 468 B | ![]() 172.64.148.35 | ![]() |
booster.groupon.com | 463174 | 2002-05-29 | 2024-05-24 | 2025-11-28 | 522 B | 539 B | ![]() 184.25.9.168 | |
atr.veritonicmetrics.com | 206508 | 2021-09-30 | 2022-03-09 | 2025-11-28 | 1.0 kB | 504 B | ![]() 44.221.117.149 | |
tvspix.com | 16858 | 2023-03-17 | 2023-06-28 | 2025-11-25 | 536 B | 269 B | ![]() 98.82.106.130 | |
manage.safeopt.com | 161199 | 2019-02-21 | 2023-10-21 | 2025-11-27 | 444 B | 1.2 kB | ![]() 35.227.244.1 | |
tte-prod.telemetry.vaultdcr.com | 68371 | 2023-05-30 | 2024-06-19 | 2025-11-26 | 758 B | 828 B | ![]() 54.240.174.108 | |
booster-db.groupon.com | 688737 | 2002-05-29 | 2024-05-24 | 2025-11-28 | 4.3 kB | 1.3 kB | ![]() 184.25.9.168 | |
cdn.veritonic.com | 222220 | 2015-02-12 | 2018-10-20 | 2025-12-01 | 423 B | 7.0 kB | ![]() 18.165.140.68 | |
d2hrivdxn8ekm8.cloudfront.net | unknown | 2008-04-25 | 2021-05-31 | 2025-11-26 | 439 B | 16 kB | ![]() 54.230.241.146 | |
gtm.groupon.com | 462736 | 2002-05-29 | 2023-08-23 | 2025-11-28 | 22 kB | 8.5 kB | ![]() 184.25.9.168 | ![]() |
region1.analytics.google.com | 22257 | 1997-09-15 | 2022-03-17 | 2025-11-30 | 3.1 kB | 3.1 kB | ![]() 216.239.32.36 | |
ttip-ipv4-prod.telemetry.vaultdcr.com | 69880 | 2023-05-30 | 2024-06-19 | 2025-11-26 | 630 B | 828 B | ![]() 54.240.174.46 | |
www.redditstatic.com | 5235 | 2011-11-09 | 2012-06-30 | 2025-12-01 | 421 B | 80 kB | ![]() 151.101.193.140 | |
www.groupon.com | 28546 | 2002-05-29 | 2012-05-29 | 2025-11-28 | 37 kB | 1.2 MB | ![]() 95.101.10.187 | ![]() ![]() ![]() |
www.google.no | 92680 | 2001-02-26 | 2012-06-26 | 2025-11-30 | 6.0 kB | 3.5 kB | ![]() 142.250.74.99 | |
guard-svc.groupon.com | unknown | 2002-05-29 | 2025-10-17 | 2025-11-28 | 3.1 kB | 51 kB | ![]() 184.25.9.168 | |
booster-pub.groupon.com | 528097 | 2002-05-29 | 2024-05-24 | 2025-11-28 | 505 B | 1.0 kB | ![]() 184.25.9.168 | |
nytrng.com | 19387 | 2017-12-11 | 2017-05-13 | 2025-12-01 | 570 B | 567 B | ![]() 99.83.128.14 | ![]() ![]() |
shop.pe | 22105 | unknown | 2012-07-24 | 2025-11-27 | 418 B | 2.4 kB | ![]() 35.227.244.1 |
Amazon Web Services (PaaS)
Amazon Web Services (AWS) is a comprehensive cloud services platform offering compute power, database storage, content delivery and other functionality.Amazon S3 (CDN)
Amazon S3 or Amazon Simple Storage Service is a service offered by Amazon Web Services (AWS) that provides object storage through a web service interface.Amazon CloudFront (CDN)
Amazon CloudFront is a fast content delivery network (CDN) service that securely delivers data, videos, applications, and APIs to customers globally with low latency, high transfer speeds.Nginx (Web servers, Reverse proxies)
Nginx is a web server that can also be used as a reverse proxy, load balancer, mail proxy and HTTP cache.Cloudflare (CDN)
Cloudflare is a web-infrastructure and website-security company, providing content-delivery-network services, DDoS mitigation, Internet security, and distributed domain-name-server services.Envoy (Reverse proxies)
Envoy is an open-source edge and service proxy, designed for cloud-native applications.Google Cloud Storage (Miscellaneous)
Google Cloud Storage allows world-wide storage and retrieval of any amount of data at any time.Google Cloud (IaaS)
Google Cloud is a suite of cloud computing services.Apache HTTP Server (Web servers)
Apache is a free and open-source cross-platform web server software.Google Cloud CDN (CDN)
Cloud CDN uses Google's global edge network to serve content closer to users.Varnish (Caching)
Varnish is a reverse caching proxy.Zipkin (Analytics)
Akamai (CDN)
Akamai is global content delivery network (CDN) services provider for media and software delivery, and cloud security solutions.Signifyd (Analytics, Security)
Signifyd is a provider of an enterprise-grade fraud technology solution for ecommerce stores.C3.js (JavaScript libraries)
D3 based reusable chart libraryGoogle Tag Manager (Tag managers)
Google Tag Manager is a tag management system (TMS) that allows you to quickly and easily update measurement codes and related code fragments collectively known as tags on your website or mobile app.Akamai Bot Manager (Security)
Akamai Bot Manager detect bots using device fingerprinting bot signatures.Python (Programming languages)
Python is an interpreted and general-purpose programming language.gunicorn (Web servers)
Related reports
Network Intrusion Detection Systems
Suricata /w Emerging Threats Pro
| Timestamp | Severity | Source IP | Destination IP | Alert |
|---|---|---|---|---|
| low | ![]() 172.18.0.22 | ![]() 74.125.250.129 | ET INFO Session Traversal Utilities for NAT (STUN Binding Request On Non-Standard High Port) | |
| low | ![]() 172.18.0.22 | ![]() 74.125.250.129 | ET INFO Session Traversal Utilities for NAT (STUN Binding Request On Non-Standard High Port) | |
| low | ![]() 172.18.0.22 | ![]() 74.125.250.129 | ET INFO Session Traversal Utilities for NAT (STUN Binding Request On Non-Standard High Port) |
Threat Detection Systems
No alerts detected
JavaScript (232)
| HASH | FROM | Size | First Seen | Last Seen | |
|---|---|---|---|---|---|
| fe364450e1391215f596d043488f989f | DocumentWrite | 15 B | 2023-03-07 | 2026-04-02 | |
Introduced by DocumentWrite First Seen 2023-03-07 Last Seen 2026-04-02 Times Seen 62377 Size 15 B (15 bytes) MD5 fe364450e1391215f596d043488f989f SHA1 d1848aa7b5cfd853609db178070771ad67d351e9 Loading... | |||||
HTTP Transactions (267)
| URL | IP | Response | Size |
|---|







