Report Overview
Visitedpublic
2026-04-04 05:39:11
Tags
Submit Tags
URL
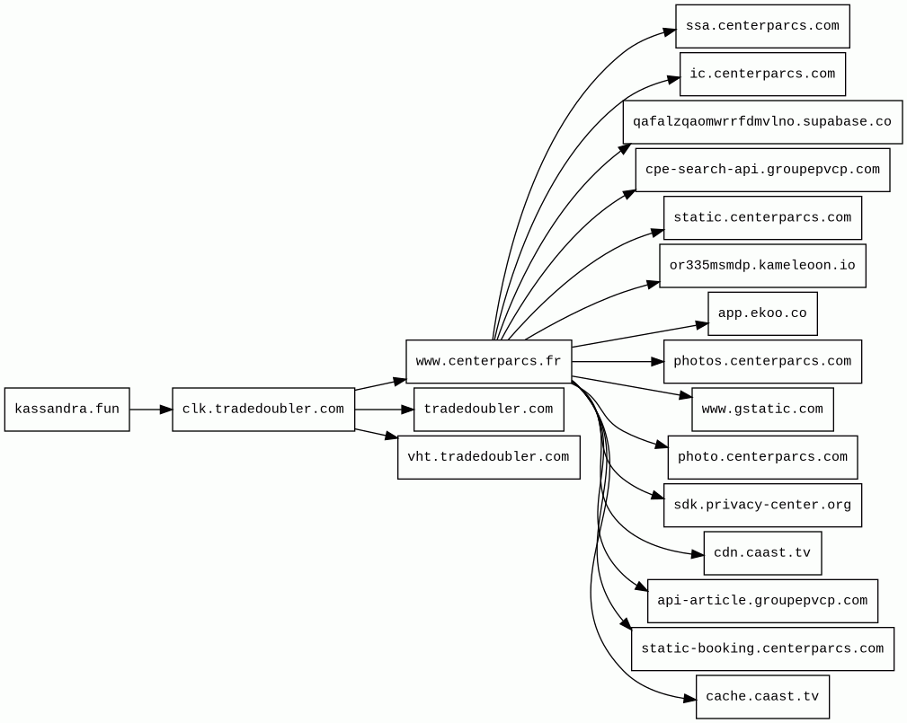
kassandra.fun/link/dd68e6cd9a27dea9bcc3/e22b8a99b242ac071007/740e2696d9e1eb4b52aa/d8b02386e1b8d9348e72
Finishing URL
www.centerparcs.fr/fr-fr/co_vacances-france?utm_source=radvertising&utm_medium=online_partners&utm_campaign=cpfr_ome_pur_aon_emailacquisition_radvertising_0426&utm_content=emailing_vfpoissondavril&utm_term=pur_tgt_fr_3p&tduid=b398001c572e422fa766b8911f1b53b2
IP / ASN

195.154.208.174
Title
Vacances en pleine en France | Center Parcs
Detections
urlquery
0
Network Intrusion Detection
1
Threat Detection Systems
1
Host Summary
| Host | Rank | Registered | First Seen | Last Seen | Sent | Received | IP | Fingerprints |
|---|---|---|---|---|---|---|---|---|
ssa.centerparcs.com | 2976758 | 1996-03-06 | 2022-10-15 | 2026-03-28 | 22 kB | 1.1 MB | ![]() 23.44.45.211 | |
qafalzqaomwrrfdmvlno.supabase.co | unknown | 2020-01-11 | 2025-04-10 | 2026-03-19 | 5.0 kB | 4.5 MB | ![]() 172.64.149.246 | |
vht.tradedoubler.com | 815079 | 1999-10-10 | 2014-10-10 | 2026-04-01 | 487 B | 26 kB | ![]() 54.240.174.20 | |
sdk.privacy-center.org | 25557 | 2017-05-16 | 2019-02-05 | 2026-04-01 | 2.6 kB | 1.3 MB | ![]() 108.157.229.92 | |
photo.centerparcs.com | 3134934 | 1996-03-06 | 2018-12-04 | 2026-03-28 | 2.0 kB | 203 kB | ![]() 23.44.45.211 | |
or335msmdp.kameleoon.io | unknown | 2019-07-19 | 2025-01-10 | 2026-01-03 | 427 B | 318 kB | ![]() 104.18.10.117 | |
api-article.groupepvcp.com | 3860254 | 2009-09-09 | 2024-01-05 | 2026-01-03 | 592 B | 1.3 kB | ![]() 194.147.153.96 | |
static-booking.centerparcs.com | 4927226 | 1996-03-06 | 2018-06-15 | 2026-03-15 | 482 B | 12 kB | ![]() 23.44.45.211 | |
static.centerparcs.com | 2785199 | 1996-03-06 | 2013-10-09 | 2026-03-28 | 34 kB | 1.2 MB | ![]() 23.44.45.211 | |
app.ekoo.co | 2980251 | 2021-09-15 | 2022-05-07 | 2026-03-19 | 12 kB | 595 kB | ![]() 34.160.85.222 | |
www.gstatic.com | 146047 | 2008-02-11 | 2012-05-29 | 2026-03-29 | 893 B | 151 kB | ![]() 172.217.20.163 | |
clk.tradedoubler.com | 449354 | 1999-10-10 | 2012-05-21 | 2026-03-29 | 2.2 kB | 525 kB | ![]() 3.123.179.199 | |
kassandra.fun 1 alert(s) on this Host | 87770 | 2018-03-22 | 2021-02-02 | 2026-03-23 | 570 B | 3.2 kB | ![]() 195.154.208.174 | |
www.centerparcs.fr | 133503 | 2007-05-03 | 2014-07-31 | 2026-01-03 | 766 B | 524 kB | ![]() 23.44.45.211 | ![]() ![]() |
cpe-search-api.groupepvcp.com | 3523039 | 2009-09-09 | 2020-06-08 | 2026-02-06 | 1.2 kB | 1.9 MB | ![]() 2.20.163.146 | |
cache.caast.tv | 2010415 | 2020-05-05 | 2022-12-04 | 2026-04-04 | 524 B | 1.1 kB | ![]() 104.26.3.141 | |
photos.centerparcs.com | 2985755 | 1996-03-06 | 2017-10-02 | 2026-02-06 | 480 B | 58 kB | ![]() 23.44.45.211 | |
ic.centerparcs.com | 4068021 | 1996-03-06 | 2021-05-06 | 2026-02-06 | 1.4 kB | 52 kB | ![]() 23.44.45.211 | |
tradedoubler.com | 6192 | 1999-10-10 | 2012-06-20 | 2026-03-29 | 494 B | 0 B | ![]() 0.0.0.0 | |
cdn.caast.tv | 1978194 | 2020-05-05 | 2022-12-04 | 2026-04-04 | 465 B | 34 kB | ![]() 172.67.70.46 |
Cloudflare (CDN)
Cloudflare is a web-infrastructure and website-security company, providing content-delivery-network services, DDoS mitigation, Internet security, and distributed domain-name-server services.Cloudflare Bot Management (Security)
Cloudflare bot management solution identifies and mitigates automated traffic to protect websites from bad bots.Amazon CloudFront (CDN)
Amazon CloudFront is a fast content delivery network (CDN) service that securely delivers data, videos, applications, and APIs to customers globally with low latency, high transfer speeds.Amazon Web Services (PaaS)
Amazon Web Services (AWS) is a comprehensive cloud services platform offering compute power, database storage, content delivery and other functionality.Apache HTTP Server (Web servers)
Apache is a free and open-source cross-platform web server software.Amazon S3 (CDN)
Amazon S3 or Amazon Simple Storage Service is a service offered by Amazon Web Services (AWS) that provides object storage through a web service interface.Google Cloud (IaaS)
Google Cloud is a suite of cloud computing services.Google Cloud CDN (CDN)
Cloud CDN uses Google's global edge network to serve content closer to users.Google Cloud Trace (Performance)
Google Cloud Trace is a distributed tracing system that collects latency data from applications and displays it in the Google Cloud Console.Google Cloud Storage (Miscellaneous)
Google Cloud Storage allows world-wide storage and retrieval of any amount of data at any time.Nginx (Web servers, Reverse proxies)
Nginx is a web server that can also be used as a reverse proxy, load balancer, mail proxy and HTTP cache.PHP:7.4.33 (Programming languages)
PHP is a general-purpose scripting language used for web development.Stimulus (JavaScript frameworks)
A modest JavaScript framework for the HTML you already have.Backbone.js (JavaScript frameworks)
BackboneJS is a JavaScript library that allows to develop and structure the client side applications that run in a web browser.Underscore.js (JavaScript libraries)
Underscore.js is a JavaScript library which provides utility functions for common programming tasks. It is comparable to features provided by Prototype.js and the Ruby language, but opts for a functional programming design instead of extending object prototypes.Akamai (CDN)
Akamai is global content delivery network (CDN) services provider for media and software delivery, and cloud security solutions.jQuery (JavaScript libraries)
jQuery is a JavaScript library which is a free, open-source software designed to simplify HTML DOM tree traversal and manipulation, as well as event handling, CSS animation, and Ajax.Kameleoon (A/B Testing)
Kameleoon is a personalisation technology platform for real-time omnichannel optimisation and conversion.Firebase:9.6.9 (Databases, Development)
Firebase is a Google-backed application development software that enables developers to develop iOS, Android and Web apps.Related reports
Network Intrusion Detection Systems
Suricata /w Emerging Threats Pro
| Timestamp | Severity | Source IP | Destination IP | Alert |
|---|---|---|---|---|
| low | Client IP | ![]() 172.64.149.246 | ET INFO Observed Online Application Hosting Domain (supabase .co in TLS SNI) |
Threat Detection Systems
| Detection System | Indicator | Verdict | Alert |
|---|---|---|---|
| DNS4EU | kassandra.fun | malicious | Sinkholed |
JavaScript (125)
No JavaScripts
HTTP Transactions (177)
| URL | IP | Response | Size |
|---|





