Report Overview
Visitedpublic
2025-12-28 16:16:05
Tags
Submit Tags
URL
maxseobacklinks.blogspot.com/?https%3A%2F%2Fautolinkvelocity.blogspot.com%2F
Finishing URL
maxseobacklinks.blogspot.com/p/auto-submission-traffic-booster-for.html?https://autolinkvelocity.blogspot.com/
IP / ASN

216.58.207.225
Title
Ultimate Backlink Generator & SEO Tool | Auto Submission & Traffic Booster for Websites & YouTube
Detections
urlquery
0
Network Intrusion Detection
0
Threat Detection Systems
2
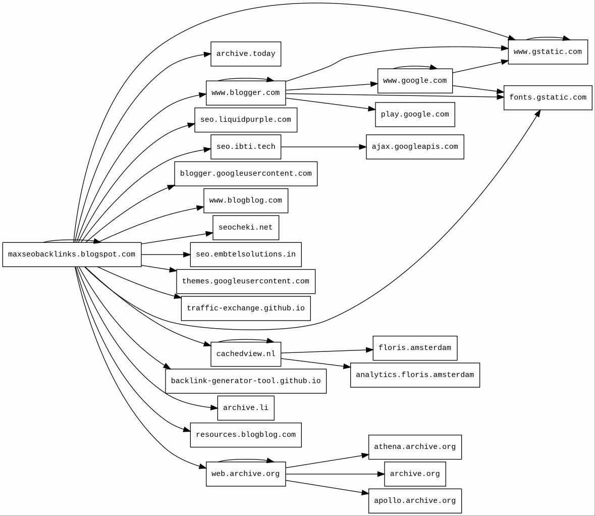
Host Summary
| Host | Rank | Registered | First Seen | Last Seen | Sent | Received | IP | Fingerprints |
|---|---|---|---|---|---|---|---|---|
floris.amsterdam | unknown | 2017-11-24 | 2025-03-01 | 2025-12-27 | 5.9 kB | 6.0 kB | ![]() 143.178.167.52 | |
maxseobacklinks.blogspot.com | unknown | 2000-07-31 | 2025-12-18 | 2025-12-28 | 2.9 kB | 236 kB | ![]() 142.250.178.97 | ![]() ![]() |
web.archive.org | 285 | 1995-12-14 | 2012-05-30 | 2025-12-23 | 3.9 kB | 283 kB | ![]() 207.241.237.3 | |
seo.liquidpurple.com | unknown | 1998-02-27 | 2025-12-19 | 2025-12-19 | 598 B | 221 B | ![]() 66.33.216.204 | |
seo.embtelsolutions.in | unknown | unknown | 2025-12-19 | 2025-12-28 | 566 B | 0 B | ![]() 0.0.0.0 | |
blogger.googleusercontent.com | 4332 | 2008-11-17 | 2012-05-25 | 2025-12-22 | 697 B | 155 kB | ![]() 142.250.178.65 | |
resources.blogblog.com | 177645 | 2000-09-15 | 2017-01-30 | 2025-12-22 | 470 B | 144 kB | ![]() 142.250.178.73 | |
fonts.gstatic.com | unknown | 2008-02-11 | 2014-04-02 | 2025-12-21 | 6.2 kB | 343 kB | ![]() 142.250.178.35 | |
www.blogger.com | 9514 | 1999-06-22 | 2012-05-22 | 2025-12-22 | 11 kB | 827 kB | ![]() 142.250.178.73 | |
analytics.floris.amsterdam | unknown | 2017-11-24 | 2025-12-18 | 2025-12-27 | 5.6 kB | 268 kB | ![]() 143.178.167.52 | ![]() |
archive.org | 184 | 1995-12-14 | 2013-04-16 | 2025-12-27 | 6.9 kB | 1.3 MB | ![]() 207.241.224.2 | |
www.google.com | 22 | 1997-09-15 | 2015-05-10 | 2025-12-21 | 1.9 kB | 96 kB | ![]() 142.250.178.100 | |
seo.ibti.tech | unknown | 2021-06-17 | 2025-12-19 | 2025-12-28 | 567 B | 33 kB | ![]() 162.215.10.65 | ![]() |
cachedview.nl | unknown | 2018-03-09 | 2025-12-18 | 2025-12-27 | 13 kB | 167 kB | ![]() 85.10.159.81 | |
seocheki.net | 493054 | 2009-02-10 | 2025-12-19 | 2025-12-28 | 584 B | 418 B | ![]() 153.127.52.28 | |
backlink-generator-tool.github.io | unknown | 2013-03-08 | 2025-10-09 | 2025-12-27 | 1.6 kB | 272 kB | ![]() 185.199.111.153 | |
archive.li 3 alert(s) on this Host | 51888 | unknown | 2016-04-26 | 2025-12-26 | 1.7 kB | 2.6 kB | ![]() 160.25.74.230 | |
themes.googleusercontent.com | 81747 | 2008-11-17 | 2012-05-24 | 2025-12-22 | 550 B | 229 kB | ![]() 142.250.178.65 | |
traffic-exchange.github.io | unknown | 2013-03-08 | 2025-07-25 | 2025-12-27 | 3.3 kB | 44 kB | ![]() 185.199.109.153 | |
athena.archive.org | 261917 | 1995-12-14 | 2024-05-08 | 2025-12-25 | 2.2 kB | 1.1 kB | ![]() 207.241.225.195 | |
www.gstatic.com | 146047 | 2008-02-11 | 2012-05-29 | 2025-12-21 | 2.9 kB | 2.7 MB | ![]() 142.250.74.99 | |
archive.today 3 alert(s) on this Host | 41190 | 2014-04-14 | 2014-04-23 | 2025-12-28 | 1.8 kB | 0 B | ![]() 0.0.0.0 | |
www.blogblog.com | 358746 | 2000-09-15 | 2012-05-22 | 2025-12-22 | 466 B | 7.1 kB | ![]() 142.250.178.73 | |
ajax.googleapis.com | 3691 | 2005-01-25 | 2012-05-22 | 2025-12-21 | 443 B | 0 B | ![]() 142.250.178.106 | |
play.google.com | 48 | 1997-09-15 | 2013-05-30 | 2025-12-21 | 1.1 kB | 1.1 kB | ![]() 142.251.38.110 | |
apollo.archive.org | 369557 | 1995-12-14 | 2025-04-10 | 2025-12-27 | 553 B | 230 B | ![]() 207.241.224.2 |
Node.js (Programming languages)
Node.js is an open-source, cross-platform, JavaScript runtime environment that executes JavaScript code outside a web browser.Express (Web frameworks, Web servers)
Express is a web application framework for Node.js, released as free and open-source software under the MIT License. It is designed for building web applications and APIs.OpenGSE (Web servers)
OpenGSE is a test suite used for testing servlet compliance. It is deployed by using WAR files that are deployed on the server engine.Java (Programming languages)
Java is a class-based, object-oriented programming language that is designed to have as few implementation dependencies as possible.Blogger (Blogs)
Blogger is a blog-publishing service that allows multi-user blogs with time-stamped entries.Python (Programming languages)
Python is an interpreted and general-purpose programming language.Clipboard.js (JavaScript libraries)
Nginx (Web servers, Reverse proxies)
Nginx is a web server that can also be used as a reverse proxy, load balancer, mail proxy and HTTP cache.Apache HTTP Server (Web servers)
Apache is a free and open-source cross-platform web server software.PHP:8.2.15 (Programming languages)
PHP is a general-purpose scripting language used for web development.Debian (Operating systems)
Debian is a Linux software which is a free open-source software.Apache HTTP Server:2.4.57 (Web servers)
Apache is a free and open-source cross-platform web server software.Nginx:1.24.0 (Web servers, Reverse proxies)
Nginx is a web server that can also be used as a reverse proxy, load balancer, mail proxy and HTTP cache.SweetAlert (JavaScript libraries)
SweetAlert is a JavaScript library that provides alternative alert and modal dialog boxes for web applications, with customisable features, aiming to improve the user interface of the default browser dialogs.PHP (Programming languages)
PHP is a general-purpose scripting language used for web development.Google Analytics (Analytics)
Google Analytics is a free web analytics service that tracks and reports website traffic.jQuery:1.10.2 (JavaScript libraries)
jQuery is a JavaScript library which is a free, open-source software designed to simplify HTML DOM tree traversal and manipulation, as well as event handling, CSS animation, and Ajax.Google Hosted Libraries (CDN)
Google Hosted Libraries is a stable, reliable, high-speed, globally available content distribution network for the most popular, open-source JavaScript libraries.Bootstrap (UI frameworks)
Bootstrap is a free and open-source CSS framework directed at responsive, mobile-first front-end web development. It contains CSS and JavaScript-based design templates for typography, forms, buttons, navigation, and other interface components.GitHub Pages (PaaS)
GitHub Pages is a static site hosting service.Fastly (CDN)
Fastly is a cloud computing services provider. Fastly's cloud platform provides a content delivery network, Internet security services, load balancing, and video & streaming services.Varnish (Caching)
Varnish is a reverse caching proxy.Related reports
Threat Detection Systems
| Detection System | Indicator | Verdict | Alert |
|---|---|---|---|
| DigiCert UltraDNS | archive.today | malicious | Sinkholed |
| DigiCert UltraDNS | archive.li | malicious | Sinkholed |
JavaScript (14)
No JavaScripts
HTTP Transactions (132)
| URL | IP | Response | Size |
|---|







