Report Overview
Visitedpublic
2025-05-01 08:57:31
Tags
Submit Tags
URL
old.bitchute.com/video/D8ApCfqvIRs0/
Finishing URL
old.bitchute.com/video/D8ApCfqvIRs0/
IP / ASN

104.22.74.194
Title
[Download.Watch] ”Thunderbolts” (2025) F𝚞ll Mo𝚟ie 𝙵𝚛𝚎𝚎 Onl𝚒ne English/Hindi Available
Detections
urlquery
0
Network Intrusion Detection
0
Threat Detection Systems
0
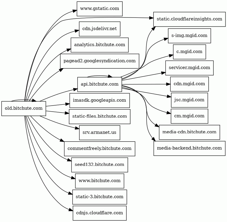
Host Summary
| Host | Rank | Registered | First Seen | Last Seen | Sent | Received | IP | Fingerprints |
|---|---|---|---|---|---|---|---|---|
s-img.mgid.com | 6935 | 2001-12-30 | 2018-11-16 | 2025-05-01 | 3.1 kB | 66 kB | ![]() 104.17.197.65 | |
jsc.mgid.com | 7902 | 2001-12-30 | 2012-09-30 | 2025-04-30 | 1.8 kB | 751 kB | ![]() 104.17.197.65 | |
embed.cloudflarestream.com | 310109 | 2017-09-13 | 2018-02-28 | 2025-04-26 | 399 B | 20 kB | ![]() 104.16.93.114 | |
static-3.bitchute.com | 49042 | 2014-05-29 | 2019-10-07 | 2025-05-01 | 6.0 kB | 99 kB | ![]() 185.59.220.198 | |
static-files.bitchute.com | unknown | 2014-05-29 | 2024-07-04 | 2025-05-01 | 914 B | 8.4 kB | ![]() 104.22.74.194 | |
assets.armanet.us | unknown | 2023-04-05 | 2023-05-31 | 2025-05-01 | 385 B | 17 kB | ![]() 104.26.15.222 | |
cdn.mgid.com | 10222 | 2001-12-30 | 2015-07-16 | 2025-04-25 | 3.6 kB | 20 kB | ![]() 104.17.197.65 | |
commentfreely.bitchute.com | 58991 | 2014-05-29 | 2020-08-26 | 2025-05-01 | 1.8 kB | 118 kB | ![]() 104.22.74.194 | |
www.gstatic.com | unknown | 2008-02-11 | 2012-05-29 | 2025-04-30 | 455 B | 5.1 kB | ![]() 142.250.74.99 | |
cm.mgid.com | 2578 | 2001-12-30 | 2016-01-25 | 2025-04-24 | 871 B | 944 B | ![]() 104.17.197.65 | |
seed132.bitchute.com | 368132 | 2014-05-29 | 2019-12-04 | 2025-05-01 | 971 B | 1.3 MB | ![]() 173.208.228.146 | |
c.mgid.com | 5843 | 2001-12-30 | 2017-01-30 | 2025-04-25 | 5.3 kB | 2.6 kB | ![]() 104.17.197.65 | |
media-cdn.bitchute.com | unknown | 2014-05-29 | 2024-08-09 | 2025-05-01 | 1.3 kB | 76 kB | ![]() 185.76.9.27 | |
servicer.mgid.com | 7990 | 2001-12-30 | 2016-11-28 | 2025-04-26 | 4.2 kB | 8.1 kB | ![]() 104.17.197.65 | |
srv.armanet.us | unknown | 2023-04-05 | 2024-02-01 | 2025-04-26 | 1.0 kB | 1.8 kB | ![]() 172.67.69.112 | |
static.cloudflareinsights.com | 1294 | 2019-08-30 | 2019-09-24 | 2025-04-30 | 2.5 kB | 102 kB | ![]() 104.16.79.73 | |
imasdk.googleapis.com | 11661 | 2005-01-25 | 2014-02-25 | 2025-04-25 | 826 B | 922 kB | ![]() 142.250.74.42 | |
pagead2.googlesyndication.com | 101 | 2003-01-21 | 2012-05-21 | 2025-05-01 | 474 B | 791 B | ![]() 142.250.74.162 | |
old.bitchute.com | unknown | 2014-05-29 | 2024-07-02 | 2025-05-01 | 40 kB | 977 kB | ![]() 104.22.74.194 | |
api.bitchute.com | unknown | 2014-05-29 | 2024-06-29 | 2025-05-01 | 13 kB | 89 kB | ![]() 104.22.74.194 | |
cdn.jsdelivr.net | 439 | 2012-05-16 | 2012-09-30 | 2025-04-30 | 2.7 kB | 334 kB | ![]() 151.101.1.229 | |
media-backend.bitchute.com | unknown | 2014-05-29 | 2024-07-16 | 2025-05-01 | 5.2 kB | 4.0 kB | ![]() 74.117.181.71 | |
analytics.bitchute.com | unknown | 2014-05-29 | 2024-12-06 | 2025-05-01 | 5.8 kB | 357 kB | ![]() 104.22.74.194 | |
bcmedia.bitchute.com | unknown | 2014-05-29 | 2025-05-01 | 2025-05-01 | 864 B | 23 kB | ![]() 194.242.11.186 | |
www.bitchute.com | 34057 | 2014-05-29 | 2017-01-17 | 2025-04-25 | 15 kB | 1.1 MB | ![]() 104.22.74.194 | |
cdnjs.cloudflare.com | 235 | 2009-02-17 | 2012-05-23 | 2025-04-30 | 13 kB | 2.2 MB | ![]() 104.17.24.14 |
Related reports
Threat Detection Systems
Public InfoSec YARA rules
No alerts detected
OpenPhish
No alerts detected
PhishTank
No alerts detected
Quad9 DNS
No alerts detected
ThreatFox
No alerts detected
JavaScript (112)
| HASH | FROM | Size | First Seen | Last Seen | |
|---|---|---|---|---|---|
| 74eb7b7ccbc7c8371671a554e559060d | DocumentWrite | 785 B | 2025-05-01 | 2025-05-01 | |
Introduced by DocumentWrite First Seen 2025-05-01 Last Seen 2025-05-01 Times Seen 1 Size 785 B (785 bytes) MD5 74eb7b7ccbc7c8371671a554e559060d SHA1 836a448dac3d197c3830487e3abf885e46b0a82d Loading... | |||||
| 3e3efd79b3e264f6556c167694441bf5 | DocumentWrite | 1.6 kB | 2024-08-30 | 2026-03-04 | |
Introduced by DocumentWrite First Seen 2024-08-30 Last Seen 2026-03-04 Times Seen 5757 Size 1.6 kB (1628 bytes) MD5 3e3efd79b3e264f6556c167694441bf5 SHA1 392ce3b94f4dab72da564d9d5b2b5135b96efb71 Loading... | |||||
| bb9431ff4b7d3a607f7f865a7ea73afd | DocumentWrite | 786 B | 2025-05-01 | 2025-05-01 | |
Introduced by DocumentWrite First Seen 2025-05-01 Last Seen 2025-05-01 Times Seen 1 Size 786 B (786 bytes) MD5 bb9431ff4b7d3a607f7f865a7ea73afd SHA1 06725b94d18b882f25b6075a9a951b83ab174345 Loading... | |||||
HTTP Transactions (197)
| URL | IP | Response | Size |
|---|



