Report Overview
Visitedpublic
2026-04-08 21:29:28
Tags
Submit Tags
URL
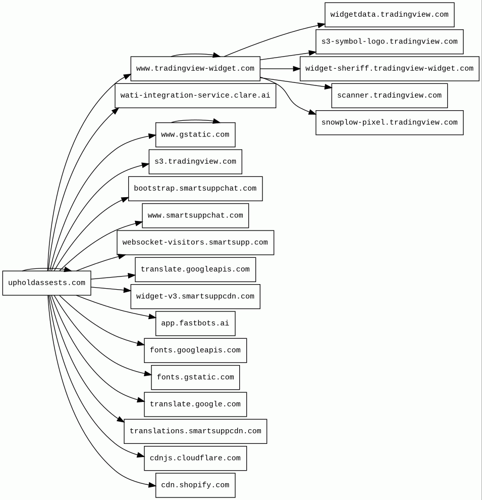
upholdassests.com
Finishing URL
upholdassests.com/
IP / ASN

86.107.77.57
Title
upholdassests --HomePage
Detections
urlquery
0
Network Intrusion Detection
0
Threat Detection Systems
1
Host Summary
| Host | Rank | Registered | First Seen | Last Seen | Sent | Received | IP | Fingerprints |
|---|---|---|---|---|---|---|---|---|
fonts.googleapis.com | 313 | 2005-01-25 | 2012-05-23 | 2026-04-05 | 537 B | 13 kB | ![]() 142.250.178.74 | |
s3-symbol-logo.tradingview.com | 110931 | 2010-03-20 | 2020-11-23 | 2026-04-03 | 80 kB | 422 kB | ![]() 194.242.11.186 | |
wati-integration-service.clare.ai | 2256565 | 2017-12-16 | 2020-12-15 | 2026-04-04 | 460 B | 14 kB | ![]() 104.20.41.232 | |
translate.googleapis.com | 6317 | 2005-01-25 | 2012-05-31 | 2026-04-06 | 1.7 kB | 421 kB | ![]() 142.250.178.106 | |
widget-v3.smartsuppcdn.com | 532262 | 2018-11-20 | 2022-10-03 | 2026-04-02 | 1.4 kB | 325 kB | ![]() 185.76.9.12 | ![]() |
fonts.gstatic.com | unknown | 2008-02-11 | 2014-04-02 | 2026-04-05 | 2.6 kB | 204 kB | ![]() 142.250.178.35 | |
widget-sheriff.tradingview-widget.com | 206730 | 2020-06-05 | 2024-02-01 | 2026-04-03 | 1.6 kB | 1.8 kB | ![]() 52.84.50.3 | |
scanner.tradingview.com | 111106 | 2010-03-20 | 2016-08-02 | 2026-04-02 | 1.3 kB | 245 kB | ![]() 3.164.230.61 | |
websocket-visitors.smartsupp.com | 411464 | 2012-08-25 | 2021-07-12 | 2026-04-02 | 606 B | 224 B | ![]() 18.159.151.94 | |
upholdassests.com 81 alert(s) on this Host | unknown | 2024-10-03 | 2026-04-08 | 2026-04-08 | 41 kB | 8.0 MB | ![]() 86.107.77.57 | ![]() ![]() |
cdnjs.cloudflare.com | 1222 | 2009-02-17 | 2012-05-23 | 2026-04-05 | 1.0 kB | 110 kB | ![]() 104.17.25.14 | |
widgetdata.tradingview.com | 179381 | 2010-03-20 | 2015-02-20 | 2026-04-04 | 689 B | 224 B | ![]() 93.123.102.178 | |
cdn.shopify.com | 3587 | 2005-03-11 | 2012-06-22 | 2026-04-06 | 472 B | 1.6 kB | ![]() 23.227.39.200 | |
snowplow-pixel.tradingview.com | 110021 | 2010-03-20 | 2020-02-21 | 2026-04-07 | 2.1 kB | 2.0 kB | ![]() 52.25.97.81 | ![]() |
translations.smartsuppcdn.com | 560346 | 2018-11-20 | 2022-11-04 | 2026-04-02 | 494 B | 7.7 kB | ![]() 185.76.9.12 | ![]() |
translate.google.com | 609 | 1997-09-15 | 2012-05-30 | 2026-04-06 | 1.9 kB | 84 kB | ![]() 142.250.178.110 | |
s3.tradingview.com | 165395 | 2010-03-20 | 2018-06-24 | 2026-04-03 | 1.4 kB | 44 kB | ![]() 194.242.11.186 | |
www.smartsuppchat.com | 491650 | 2014-02-02 | 2017-01-30 | 2026-04-02 | 422 B | 18 kB | ![]() 185.76.9.12 | ![]() |
www.tradingview-widget.com | 196495 | 2020-06-05 | 2021-04-08 | 2026-04-02 | 49 kB | 2.8 MB | ![]() 194.242.11.186 | |
www.gstatic.com | 146047 | 2008-02-11 | 2012-05-29 | 2026-04-05 | 1.6 kB | 25 kB | ![]() 172.217.20.163 | |
app.fastbots.ai | 747297 | 2023-08-03 | 2023-08-06 | 2026-04-08 | 2.5 kB | 51 kB | ![]() 104.26.8.222 | |
bootstrap.smartsuppchat.com | 425291 | 2014-02-02 | 2018-01-29 | 2026-04-02 | 527 B | 1.6 kB | ![]() 18.193.21.76 |
Bunny (CDN)
Amazon Web Services (PaaS)
Amazon Web Services (AWS) is a comprehensive cloud services platform offering compute power, database storage, content delivery and other functionality.Cloudflare (CDN)
Cloudflare is a web-infrastructure and website-security company, providing content-delivery-network services, DDoS mitigation, Internet security, and distributed domain-name-server services.Google Cloud CDN (CDN)
Cloud CDN uses Google's global edge network to serve content closer to users.Google Cloud (IaaS)
Google Cloud is a suite of cloud computing services.CDN77 (CDN)
CDN77 is a content delivery network (CDN).Amazon CloudFront (CDN)
Amazon CloudFront is a fast content delivery network (CDN) service that securely delivers data, videos, applications, and APIs to customers globally with low latency, high transfer speeds.LiteSpeed (Web servers)
LiteSpeed is a high-scalability web server.Bootstrap (UI frameworks)
Bootstrap is a free and open-source CSS framework directed at responsive, mobile-first front-end web development. It contains CSS and JavaScript-based design templates for typography, forms, buttons, navigation, and other interface components.OWL Carousel (JavaScript libraries)
OWL Carousel is an enabled jQuery plugin that lets you create responsive carousel sliders.jQuery (JavaScript libraries)
jQuery is a JavaScript library which is a free, open-source software designed to simplify HTML DOM tree traversal and manipulation, as well as event handling, CSS animation, and Ajax.GSAP (JavaScript frameworks)
GSAP is an animation library that allows you to create animations with JavaScript.PHP:5.6.40 (Programming languages)
PHP is a general-purpose scripting language used for web development.Akka HTTP:10.2.9 (Web frameworks, Web servers)
Snowplow Analytics (Analytics, IaaS)
Snowplow is an open-source behavioral data management platform for businesses.PayPal (Payment processors)
PayPal is an online payments system that supports online money transfers and serves as an electronic alternative to traditional paper methods like checks and money orders.Related reports
Threat Detection Systems
| Detection System | Indicator | Verdict | Alert |
|---|---|---|---|
| DNS4EU | upholdassests.com | malicious | Sinkholed |
JavaScript (98)
| HASH | FROM | Size | First Seen | Last Seen | |
|---|---|---|---|---|---|
| 95faafa1683d0f3a72534d12aa3c2104 | DocumentWrite | 3.0 kB | 2026-03-26 | 2026-04-08 | |
Introduced by DocumentWrite First Seen 2026-03-26 Last Seen 2026-04-08 Times Seen 789 Size 3.0 kB (3011 bytes) MD5 95faafa1683d0f3a72534d12aa3c2104 SHA1 9416ba237c4965772dbdf10b3f84983dca2fce5c Loading... | |||||
HTTP Transactions (373)
| URL | IP | Response | Size |
|---|










