Report Overview
Visitedpublic
2023-12-04 22:55:48
Tags
Submit Tags
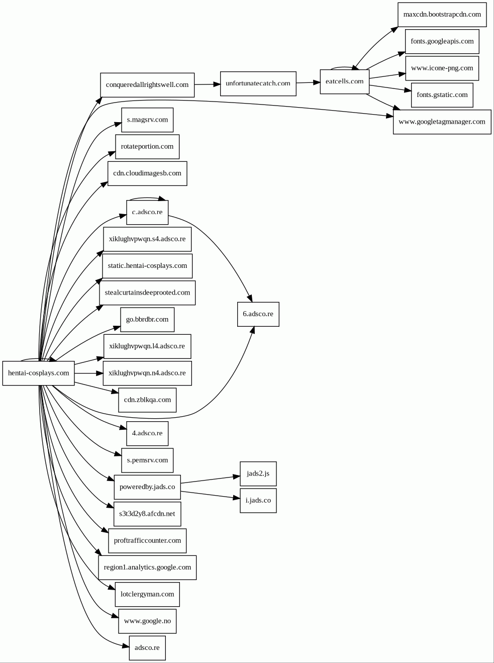
URL
hentai-cosplays.com/search/tag/net/
Finishing URL
eatcells.com/
IP / ASN
172.64.172.38
#13335 CLOUDFLARENET
Title
IO online multiplayer action game. Survive and grow eating other players cells.

Detections

urlquery
0
Network Intrusion Detection
0
Threat Detection Systems
0

Host Summary

HostRankRegisteredFirst SeenLast Seen
proftrafficcounter.com
unknown2023-11-162023-11-21 09:55:142023-12-04 18:39:56
4.adsco.re
191792017-02-142021-01-04 17:47:522023-12-04 14:52:26
xiklughvpwqn.l4.adsco.re
unknownunknownNo dataNo data
www.googletagmanager.com
752011-11-112013-05-22 04:07:372023-12-04 07:58:24
adsco.re
85412017-02-142017-04-03 05:11:302023-12-03 14:06:16
conqueredallrightswell.com
unknown2023-11-142023-11-16 20:49:452023-12-04 15:51:10
unfortunatecatch.com
unknown2023-04-272023-04-27 14:06:172023-12-02 22:31:09
ocsp.r2m03.amazontrust.com
unknown2007-05-112023-02-21 01:06:242023-12-04 11:30:31
hentai-cosplays.com
7357192020-05-302020-06-06 11:25:372023-11-15 17:09:23
xiklughvpwqn.s4.adsco.re
unknownunknownNo dataNo data
lotclergyman.com
unknownunknownNo dataNo data
c.adsco.re
165772017-02-142017-11-29 19:42:152023-12-03 14:06:15
www.icone-png.com
unknown2013-09-262017-01-31 14:45:072023-12-01 05:07:28
aus5.mozilla.org
25481998-01-242015-10-27 08:06:242023-12-04 05:09:17
ciscobinary.openh264.org
408222013-10-192014-10-07 07:43:562023-12-04 07:21:19
s.magsrv.com
unknown2023-08-012023-08-04 14:48:002023-12-04 05:09:09
stealcurtainsdeeprooted.com
unknown2023-10-302023-10-30 08:03:022023-11-19 06:57:27
go.bbrdbr.com
unknown2022-07-052023-09-01 12:29:192023-12-04 15:06:28
www.google.no
256072001-02-262016-04-05 21:50:592023-12-04 08:26:47
xiklughvpwqn.n4.adsco.re
unknownunknownNo dataNo data
6.adsco.re
178122017-02-142018-01-15 05:15:292023-12-04 14:52:26
cdn.cloudimagesb.com
230992020-10-062021-02-12 17:15:412023-12-04 08:10:55
s.pemsrv.com
unknown2023-08-012023-08-04 15:10:462023-12-04 20:01:58
static.hentai-cosplays.com
unknown2020-05-302020-06-06 17:40:262023-11-04 19:19:46
i.jads.co
467882012-05-172019-12-04 09:50:062023-12-03 06:42:44
s3t3d2y8.afcdn.net
unknown2022-06-272022-08-09 00:22:562023-12-04 05:09:09
region1.analytics.google.com
unknown1997-09-152022-03-17 12:26:332023-12-04 05:09:08
rotateportion.com
unknown2023-11-282023-11-28 10:18:462023-12-04 17:16:07
cdn.zblkqa.com
unknown2022-07-052023-10-17 12:02:392023-12-03 23:24:44
fonts.googleapis.com
88772005-01-252013-06-10 22:14:262023-12-04 06:42:16
poweredby.jads.co
305252012-05-172019-12-04 11:34:122023-12-03 06:42:42
static8.hentai-cosplays.com
unknown2020-05-302020-06-06 17:40:262023-03-25 22:39:07
eatcells.com
4380542018-08-162018-08-23 02:04:032023-12-04 06:04:40
fonts.gstatic.com
unknown2008-02-112014-09-09 02:40:212023-12-04 06:26:24
maxcdn.bootstrapcdn.com
7242012-05-252014-06-18 02:37:312023-12-04 06:43:52

Related reports

Threat Detection Systems

Public InfoSec YARA rules

No alerts detected


OpenPhish

No alerts detected


PhishTank

No alerts detected


mnemonic secure dns

No alerts detected


Quad9 DNS
SeverityIndicatorAlert
mediumstealcurtainsdeeprooted.comSinkholed
mediumstealcurtainsdeeprooted.comSinkholed
mediumlotclergyman.comSinkholed
mediumlotclergyman.comSinkholed
mediumrotateportion.comSinkholed
mediumlotclergyman.comSinkholed
mediumlotclergyman.comSinkholed
mediumrotateportion.comSinkholed
mediumconqueredallrightswell.comSinkholed
mediumconqueredallrightswell.comSinkholed

ThreatFox

No alerts detected


File detected

URL
ciscobinary.openh264.org/openh264-linux64-2e1774ab6dc6c43debb0b5b628bdf122a391d521.zip
IP / ASN
88.221.134.155
#20940 Akamai International B.V.
File Overview
File TypeZip archive data, at least v2.0 to extract, compression method=deflate\012- data
Size512 kB (511815 bytes)
MD5152eda253e242e18443ef3282495bc7c
SHA1ff0fa85565f21ec4931baad4573b4c0bd08c4019

JavaScript (155)

HTTP Transactions (152)

URLIPResponseSize