Report Overview
Visitedpublic
2026-01-10 09:22:32
Tags
Submit Tags
URL
BoostExchangeNow.github.io/free-backlink-generator-builder-online/smart-backlink-generator-and-ranking-optimizer.html?https%3A%2F%2FBoostExchangeNow.github.io%2Ffree-backlink-generator-builder-online%2Fautomated-backlink-management-system.html
Finishing URL
boostexchangenow.github.io/free-backlink-generator-builder-online/smart-backlink-generator-and-ranking-optimizer.html?https://boostexchangenow.github.io/free-backlink-generator-builder-online/automated-backlink-management-system.html
IP / ASN

185.199.108.153
Title
⚡ Viral Backlink Avalanche – Free AI Backlink Maker & SEO Generator (1-Click Auto Submission, YouTube Backlinks, Instant Indexing | IFrame/Popup/Tab/Ping)
Detections
urlquery
0
Network Intrusion Detection
2
Threat Detection Systems
0
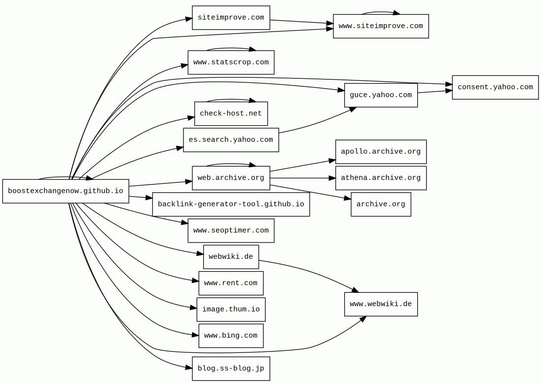
Host Summary
| Host | Rank | Registered | First Seen | Last Seen | Sent | Received | IP | Fingerprints |
|---|---|---|---|---|---|---|---|---|
webwiki.de | 40780 | unknown | 2025-12-19 | 2026-01-10 | 630 B | 30 kB | ![]() 188.114.96.1 | |
www.rent.com | 92814 | 1998-09-22 | 2012-08-29 | 2026-01-09 | 563 B | 49 kB | ![]() 3.167.2.116 | ![]() |
www.siteimprove.com | 3901880 | 2002-12-04 | 2017-01-31 | 2026-01-09 | 2.7 kB | 1.7 MB | ![]() 172.64.150.147 | |
athena.archive.org | 261917 | 1995-12-14 | 2024-05-08 | 2026-01-10 | 1.7 kB | 760 B | ![]() 207.241.225.195 | |
web.archive.org | 285 | 1995-12-14 | 2012-05-30 | 2026-01-06 | 4.5 kB | 277 kB | ![]() 207.241.237.3 | |
boostexchangenow.github.io | unknown | 2013-03-08 | 2026-01-09 | 2026-01-09 | 1.5 kB | 30 kB | ![]() 185.199.111.153 | |
archive.org | 184 | 1995-12-14 | 2013-04-16 | 2026-01-04 | 4.8 kB | 1.3 MB | ![]() 207.241.224.2 | |
www.seoptimer.com | 940199 | 2012-01-11 | 2013-05-15 | 2026-01-10 | 556 B | 144 kB | ![]() 104.26.7.138 | ![]() ![]() |
www.webwiki.de | 4386542 | unknown | 2012-10-25 | 2026-01-09 | 634 B | 30 kB | ![]() 188.114.96.1 | |
apollo.archive.org | 369557 | 1995-12-14 | 2025-04-10 | 2026-01-04 | 676 B | 219 B | ![]() 207.241.224.2 | |
blog.ss-blog.jp | 5115280 | 2020-06-01 | 2019-10-02 | 2026-01-09 | 598 B | 0 B | ![]() 0.0.0.0 | |
www.bing.com | 174 | 1996-01-29 | 2012-05-21 | 2026-01-08 | 560 B | 348 kB | ![]() 2.22.225.8 | |
consent.yahoo.com | 12070 | 1995-01-18 | 2019-02-20 | 2026-01-06 | 607 B | 979 B | ![]() 34.240.151.113 | |
backlink-generator-tool.github.io | unknown | 2013-03-08 | 2025-10-09 | 2026-01-10 | 2.5 kB | 310 kB | ![]() 185.199.111.153 | |
check-host.net | 42083 | 2010-10-14 | 2014-08-14 | 2026-01-09 | 1.5 kB | 167 kB | ![]() 188.114.96.1 | |
siteimprove.com | 48812 | 2002-12-04 | 2025-09-10 | 2026-01-09 | 588 B | 546 kB | ![]() 217.114.94.2 | |
es.search.yahoo.com | 12571 | 1995-01-18 | 2012-05-29 | 2026-01-09 | 652 B | 875 B | ![]() 212.82.100.137 | |
guce.yahoo.com | 23222 | 1995-01-18 | 2018-03-16 | 2026-01-07 | 753 B | 295 B | ![]() 34.240.151.113 | |
image.thum.io | 1742320 | 2016-02-04 | 2017-02-03 | 2026-01-05 | 572 B | 124 kB | ![]() 35.169.118.53 | |
www.statscrop.com | 4366549 | 2011-10-12 | 2012-05-29 | 2025-12-20 | 1.1 kB | 254 kB | ![]() 104.25.230.115 |
Cloudflare (CDN)
Cloudflare is a web-infrastructure and website-security company, providing content-delivery-network services, DDoS mitigation, Internet security, and distributed domain-name-server services.Amazon CloudFront (CDN)
Amazon CloudFront is a fast content delivery network (CDN) service that securely delivers data, videos, applications, and APIs to customers globally with low latency, high transfer speeds.Amazon Web Services (PaaS)
Amazon Web Services (AWS) is a comprehensive cloud services platform offering compute power, database storage, content delivery and other functionality.dc.js (JavaScript graphics, JavaScript libraries)
A multi-dimensional charting library built to work natively with crossfilter and rendered using d3.jsAzure (PaaS)
Azure is a cloud computing service for building, testing, deploying, and managing applications and services through Microsoft-managed data centers.Azure Monitor (Analytics, Performance)
Azure Monitor collects monitoring telemetry from a variety of on-premises and Azure sources. Azure Monitor helps you maximise the availability and performance of your applications and services.Amazon S3 (CDN)
Amazon S3 or Amazon Simple Storage Service is a service offered by Amazon Web Services (AWS) that provides object storage through a web service interface.Linkedin Ads (Advertising)
Linkedin Ads is a paid marketing tool that offers access to Linkedin social networks through various sponsored posts and other methods.Google Tag Manager (Tag managers)
Google Tag Manager is a tag management system (TMS) that allows you to quickly and easily update measurement codes and related code fragments collectively known as tags on your website or mobile app.Nginx:1.24.0 (Web servers, Reverse proxies)
Nginx is a web server that can also be used as a reverse proxy, load balancer, mail proxy and HTTP cache.Nginx (Web servers, Reverse proxies)
Nginx is a web server that can also be used as a reverse proxy, load balancer, mail proxy and HTTP cache.Fastly (CDN)
Fastly is a cloud computing services provider. Fastly's cloud platform provides a content delivery network, Internet security services, load balancing, and video & streaming services.GitHub Pages (PaaS)
GitHub Pages is a static site hosting service.Varnish (Caching)
Varnish is a reverse caching proxy.jQuery (JavaScript libraries)
jQuery is a JavaScript library which is a free, open-source software designed to simplify HTML DOM tree traversal and manipulation, as well as event handling, CSS animation, and Ajax.Lightbox (JavaScript libraries)
Lightbox is small javascript library used to overlay images on top of the current page.DataTables (JavaScript libraries)
DataTables is a plug-in for the jQuery Javascript library adding advanced features like pagination, instant search, themes, and more to any HTML table.PHP (Programming languages)
PHP is a general-purpose scripting language used for web development.Funding Choices (Cookie compliance)
Funding Choices is a messaging tool that can help you comply with the EU General Data Protection Regulation (GDPR), and recover lost revenue from ad blocking users.jQuery:1.11.1 (JavaScript libraries)
jQuery is a JavaScript library which is a free, open-source software designed to simplify HTML DOM tree traversal and manipulation, as well as event handling, CSS animation, and Ajax.Google Hosted Libraries (CDN)
Google Hosted Libraries is a stable, reliable, high-speed, globally available content distribution network for the most popular, open-source JavaScript libraries.cdnjs (CDN)
cdnjs is a free distributed JS library delivery service.Bootstrap:3.3.4 (UI frameworks)
Bootstrap is a free and open-source CSS framework directed at responsive, mobile-first front-end web development. It contains CSS and JavaScript-based design templates for typography, forms, buttons, navigation, and other interface components.Glyphicons (Font scripts)
Glyphicons are icon fonts which you can use in your web projects.Google Analytics (Analytics)
Google Analytics is a free web analytics service that tracks and reports website traffic.Contentful (CMS)
Contentful is an API-first content management platform to create, manage and publish content on any digital channel.Popper (Miscellaneous)
Popper is a positioning engine, its purpose is to calculate the position of an element to make it possible to position it near a given reference element.Apache Traffic Server (Web servers)
Apache Traffic Server is an open-source caching and proxying server that serves as an HTTP/1.1 and HTTP/2 reverse proxy with caching capabilities, load balancing, request routing, SSL termination, and support for advanced HTTP features.AMP (JavaScript frameworks)
AMP, originally created by Google, is an open-source HTML framework developed by the AMP open-source Project. AMP is designed to help webpages load faster.jQuery:3.6.0 (JavaScript libraries)
jQuery is a JavaScript library which is a free, open-source software designed to simplify HTML DOM tree traversal and manipulation, as well as event handling, CSS animation, and Ajax.Bootstrap:4.6.0 (UI frameworks)
Bootstrap is a free and open-source CSS framework directed at responsive, mobile-first front-end web development. It contains CSS and JavaScript-based design templates for typography, forms, buttons, navigation, and other interface components.Related reports
Network Intrusion Detection Systems
Suricata /w Emerging Threats Pro
| Timestamp | Severity | Source IP | Destination IP | Alert |
|---|---|---|---|---|
| low | Client IP | ![]() 35.169.118.53 | ET INFO Observed Commonly Actor Abused Domain (image .thum .io in TLS SNI) | |
| medium | Client IP | ![]() 188.114.96.1 | ET INFO Observed External IP-Check Domain (check-host .net in TLS SNI) |
Threat Detection Systems
No alerts detected
JavaScript (55)
No JavaScripts
HTTP Transactions (43)
| URL | IP | Response | Size |
|---|






