Report Overview
Visitedpublic
2026-03-02 14:33:28
Tags
Submit Tags
URL
petapack.peta.org/283/peta-pack/290783/fullguide-can-i-withdraw-money-from-kraken-to-my-bank-account
Finishing URL
petapack.peta.org/283/peta-pack/290783/fullguide-can-i-withdraw-money-from-kraken-to-my-bank-account
IP / ASN

104.18.27.2
Title
PETA Pack | {Full~Guide} Can I withdraw money from Kraken to my bank account?
Detections
urlquery
0
Network Intrusion Detection
0
Threat Detection Systems
0
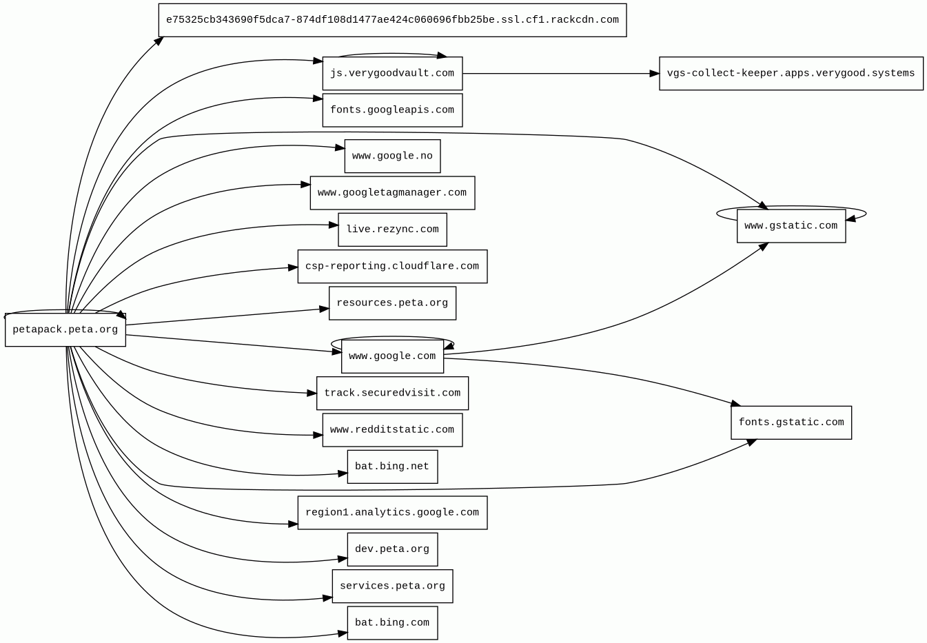
Host Summary
| Host | Rank | Registered | First Seen | Last Seen | Sent | Received | IP | Fingerprints |
|---|---|---|---|---|---|---|---|---|
resources.peta.org | 3013970 | 1995-09-26 | 2017-10-10 | 2026-03-01 | 15 kB | 659 kB | ![]() 104.18.198.48 | |
js.verygoodvault.com | 207716 | 2015-12-17 | 2018-06-14 | 2026-02-23 | 3.6 kB | 1.5 MB | ![]() 52.84.50.80 | |
www.google.no | 92680 | 2001-02-26 | 2012-06-26 | 2026-03-01 | 716 B | 580 B | ![]() 142.251.142.227 | |
www.redditstatic.com | 5235 | 2011-11-09 | 2012-06-30 | 2026-02-25 | 423 B | 83 kB | ![]() 151.101.193.140 | |
vgs-collect-keeper.apps.verygood.systems | 370812 | 2015-12-03 | 2019-11-27 | 2026-02-24 | 573 B | 189 B | ![]() 3.225.179.220 | |
fonts.googleapis.com | 313 | 2005-01-25 | 2012-05-23 | 2026-03-01 | 925 B | 34 kB | ![]() 142.250.74.10 | |
fonts.gstatic.com | unknown | 2008-02-11 | 2014-04-02 | 2026-03-01 | 2.2 kB | 192 kB | ![]() 142.250.178.99 | |
csp-reporting.cloudflare.com | 29716 | 2009-02-17 | 2022-01-10 | 2026-02-25 | 70 kB | 48 kB | ![]() 104.18.21.157 | |
petapack.peta.org | unknown | 1995-09-26 | 2026-03-01 | 2026-03-01 | 50 kB | 1.5 MB | ![]() 104.18.27.2 | ![]() ![]() |
www.google.com | 22 | 1997-09-15 | 2015-05-10 | 2026-03-01 | 7.3 kB | 120 kB | ![]() 172.217.19.228 | |
www.gstatic.com | 146047 | 2008-02-11 | 2012-05-29 | 2026-03-01 | 3.8 kB | 4.5 MB | ![]() 172.217.19.227 | |
region1.analytics.google.com | 22257 | 1997-09-15 | 2022-03-17 | 2026-03-01 | 1.1 kB | 851 B | ![]() 216.239.32.36 | |
dev.peta.org | unknown | 1995-09-26 | 2026-03-02 | 2026-03-02 | 444 B | 835 B | ![]() 104.18.198.48 | |
www.googletagmanager.com | 283 | 2011-11-11 | 2012-10-04 | 2026-03-01 | 1.3 kB | 1.5 MB | ![]() 142.250.178.72 | |
bat.bing.net | 24312 | 1997-09-03 | 2023-11-04 | 2026-03-02 | 1.4 kB | 1.1 kB | ![]() 150.171.27.10 | |
e75325cb343690f5dca7-874df108d1477ae424c060696fbb25be.ssl.cf1.rackcdn.com | unknown | 2010-12-15 | 2022-12-04 | 2026-03-01 | 1.0 kB | 72 kB | ![]() 2.20.167.145 | |
services.peta.org | 3606578 | 1995-09-26 | 2020-01-13 | 2026-03-02 | 418 B | 33 kB | ![]() 104.18.198.48 | |
bat.bing.com | 2924 | 1996-01-29 | 2014-04-08 | 2026-03-02 | 831 B | 56 kB | ![]() 150.171.28.10 | |
track.securedvisit.com | 41578 | 2010-02-05 | 2012-08-19 | 2026-02-23 | 421 B | 62 kB | ![]() 3.223.98.0 | |
live.rezync.com | 8471 | 2017-05-22 | 2017-10-10 | 2026-03-01 | 793 B | 833 B | ![]() 52.84.50.82 |
Cloudflare (CDN)
Cloudflare is a web-infrastructure and website-security company, providing content-delivery-network services, DDoS mitigation, Internet security, and distributed domain-name-server services.Cloudflare Bot Management (Security)
Cloudflare bot management solution identifies and mitigates automated traffic to protect websites from bad bots.Amazon CloudFront (CDN)
Amazon CloudFront is a fast content delivery network (CDN) service that securely delivers data, videos, applications, and APIs to customers globally with low latency, high transfer speeds.Amazon Web Services (PaaS)
Amazon Web Services (AWS) is a comprehensive cloud services platform offering compute power, database storage, content delivery and other functionality.Amazon S3 (CDN)
Amazon S3 or Amazon Simple Storage Service is a service offered by Amazon Web Services (AWS) that provides object storage through a web service interface.Varnish (Caching)
Varnish is a reverse caching proxy.Node.js (Programming languages)
Node.js is an open-source, cross-platform, JavaScript runtime environment that executes JavaScript code outside a web browser.Express (Web frameworks, Web servers)
Express is a web application framework for Node.js, released as free and open-source software under the MIT License. It is designed for building web applications and APIs.ThreatMetrix (Security, Browser fingerprinting)
LexisNexis ThreatMetrix is an enterprise solution for online risk and fraud protection ('digital identity intelligence and digital authentication').Very Good Security (Security)
Very Good Security (VGS) is a data security and compliance platform that enables developers to securely handle sensitive data by encrypting, tokenising, and transmitting it through an intermediary service.Slick (JavaScript libraries)
jQuery (JavaScript libraries)
jQuery is a JavaScript library which is a free, open-source software designed to simplify HTML DOM tree traversal and manipulation, as well as event handling, CSS animation, and Ajax.Google Tag Manager (Tag managers)
Google Tag Manager is a tag management system (TMS) that allows you to quickly and easily update measurement codes and related code fragments collectively known as tags on your website or mobile app.AddThis (Widgets)
AddThis is a social bookmarking service that can be integrated into a website with the use of a web widget.TinyMCE (Rich text editors)
TinyMCE is an online rich-text editor released as open-source software. TinyMCE is designed to integrate with JavaScript libraries, Vue.js, and AngularJS as well as content management systems such as Joomla!, and WordPress.reCAPTCHA (Security)
reCAPTCHA is a free service from Google that helps protect websites from spam and abuse.jQuery UI (JavaScript libraries)
jQuery UI is a collection of GUI widgets, animated visual effects, and themes implemented with jQuery, Cascading Style Sheets, and HTML.Magnific Popup (JavaScript libraries)
Magnific Popup is a responsive lightbox & dialog script with focus on performance and providing best experience for user with any device.Nginx:1.28.1 (Web servers, Reverse proxies)
Nginx is a web server that can also be used as a reverse proxy, load balancer, mail proxy and HTTP cache.lighttpd:1.4.79 (Web servers)
Lighttpd is an open-source web server optimised for speed-critical environment.Related reports
Threat Detection Systems
No alerts detected
JavaScript (98)
| HASH | FROM | Size | First Seen | Last Seen | |
|---|---|---|---|---|---|
| c92a10324374fac681719d63979d00fe | DocumentWrite | 4 B | 2024-08-20 | 2026-04-04 | |
Introduced by DocumentWrite First Seen 2024-08-20 Last Seen 2026-04-04 Times Seen 16675 Size 4 B (4 bytes) MD5 c92a10324374fac681719d63979d00fe SHA1 aee655773d856fb038536adcfd6472fc7543463e Loading... | |||||
HTTP Transactions (203)
| URL | IP | Response | Size |
|---|



