Report Overview
Visitedpublic
2026-04-13 00:51:44
Tags
Submit Tags
URL
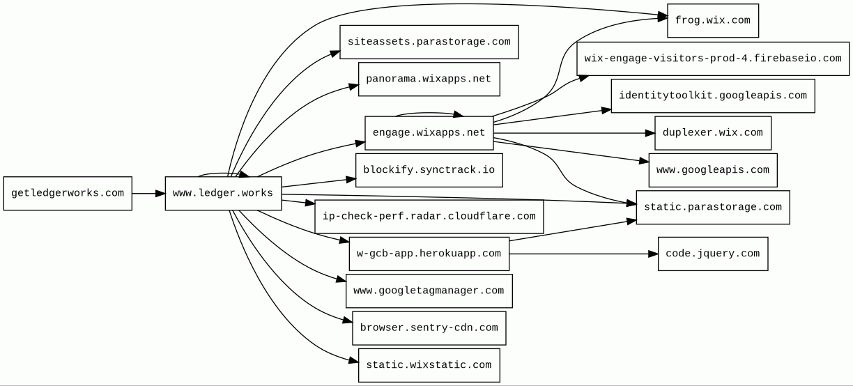
getledgerworks.com/
Finishing URL
www.ledger.works/
IP / ASN

104.21.28.109
Title
LedgerWorks | Remote Accounting Services
Detections
urlquery
0
Network Intrusion Detection
0
Threat Detection Systems
1
Host Summary
| Host | Rank | Registered | First Seen | Last Seen | Sent | Received | IP | Fingerprints |
|---|---|---|---|---|---|---|---|---|
wix-engage-visitors-prod-4.firebaseio.com | 1389908 | 2012-10-15 | 2017-02-06 | 2026-04-06 | 3.6 kB | 894 B | ![]() 34.120.206.254 | |
siteassets.parastorage.com | 46094 | 2010-05-03 | 2018-06-12 | 2026-04-06 | 13 kB | 576 kB | ![]() 34.49.229.81 | |
engage.wixapps.net | 152400 | 2013-06-05 | 2017-03-19 | 2026-04-06 | 23 kB | 38 kB | ![]() 34.149.206.255 | |
panorama.wixapps.net | 45110 | 2013-06-05 | 2023-01-18 | 2026-04-06 | 4.3 kB | 7.1 kB | ![]() 34.149.206.255 | |
ip-check-perf.radar.cloudflare.com | 224404 | 2009-02-17 | 2023-10-30 | 2026-04-12 | 462 B | 1.0 kB | ![]() 104.18.30.78 | |
w-gcb-app.herokuapp.com | 1776009 | 2010-09-19 | 2021-08-30 | 2026-04-04 | 2.1 kB | 2.2 kB | ![]() 34.201.81.34 | |
duplexer.wix.com | 92068 | 1995-05-12 | 2020-04-26 | 2026-04-09 | 1.3 kB | 166 B | ![]() 44.236.184.193 | |
www.googletagmanager.com | 283 | 2011-11-11 | 2012-10-04 | 2026-04-12 | 437 B | 416 kB | ![]() 142.251.143.136 | |
static.parastorage.com | 42718 | 2010-05-03 | 2012-08-03 | 2026-04-06 | 75 kB | 19 MB | ![]() 34.49.229.81 | ![]() |
frog.wix.com | 43168 | 1995-05-12 | 2016-04-07 | 2026-04-06 | 13 kB | 6.8 kB | ![]() 54.166.189.100 | |
blockify.synctrack.io | 3043903 | 2021-12-23 | 2023-08-23 | 2026-04-04 | 4.9 kB | 39 kB | ![]() 104.26.8.239 | ![]() |
identitytoolkit.googleapis.com | 28137 | 2005-01-25 | 2019-01-03 | 2026-04-08 | 2.4 kB | 4.0 kB | ![]() 142.250.178.42 | |
www.googleapis.com | 311 | 2005-01-25 | 2012-06-27 | 2026-04-08 | 1.2 kB | 2.5 kB | ![]() 142.250.178.42 | |
static.wixstatic.com | 40290 | 2013-04-10 | 2013-06-07 | 2026-04-06 | 23 kB | 227 kB | ![]() 3.167.2.22 | |
www.ledger.works | unknown | 2017-04-20 | 2026-04-13 | 2026-04-13 | 10 kB | 2.2 MB | ![]() 34.160.37.117 | |
browser.sentry-cdn.com | 23677 | 2018-05-30 | 2018-07-13 | 2026-04-06 | 476 B | 3.8 kB | ![]() 151.101.194.217 | |
code.jquery.com | 4915 | 2005-12-10 | 2012-05-21 | 2026-04-12 | 427 B | 269 kB | ![]() 151.101.130.137 | |
getledgerworks.com 1 alert(s) on this Host | unknown | 2026-02-12 | 2026-04-13 | 2026-04-13 | 487 B | 1.4 MB | ![]() 104.21.28.109 |
Nginx (Web servers, Reverse proxies)
Nginx is a web server that can also be used as a reverse proxy, load balancer, mail proxy and HTTP cache.React (JavaScript frameworks)
React is an open-source JavaScript library for building user interfaces or UI components.Varnish:6.0 (Caching)
Varnish is a reverse caching proxy.Wix (CMS, Blogs)
Wix provides cloud-based web development services, allowing users to create HTML5 websites and mobile sites.Google Cloud CDN (CDN)
Cloud CDN uses Google's global edge network to serve content closer to users.Google Cloud (IaaS)
Google Cloud is a suite of cloud computing services.Moment.js (JavaScript libraries)
Moment.js is a free and open-source JavaScript library that removes the need to use the native JavaScript Date object directly.Cloudflare Bot Management (Security)
Cloudflare bot management solution identifies and mitigates automated traffic to protect websites from bad bots.Cloudflare (CDN)
Cloudflare is a web-infrastructure and website-security company, providing content-delivery-network services, DDoS mitigation, Internet security, and distributed domain-name-server services.jQuery:1.9.1 (JavaScript libraries)
jQuery is a JavaScript library which is a free, open-source software designed to simplify HTML DOM tree traversal and manipulation, as well as event handling, CSS animation, and Ajax.Lodash (JavaScript libraries)
Lodash is a JavaScript library which provides utility functions for common programming tasks using the functional programming paradigm.jQuery CDN (CDN)
jQuery CDN is a way to include jQuery in your website without actually downloading and keeping it your website's folder.Amazon Web Services (PaaS)
Amazon Web Services (AWS) is a comprehensive cloud services platform offering compute power, database storage, content delivery and other functionality.Varnish (Caching)
Varnish is a reverse caching proxy.Envoy (Reverse proxies)
Envoy is an open-source edge and service proxy, designed for cloud-native applications.Express (Web frameworks, Web servers)
Express is a web application framework for Node.js, released as free and open-source software under the MIT License. It is designed for building web applications and APIs.Node.js (Programming languages)
Node.js is an open-source, cross-platform, JavaScript runtime environment that executes JavaScript code outside a web browser.OpenResty:1.27.1.2 (Web servers)
OpenResty is a web platform based on nginx which can run Lua scripts using its LuaJIT engine.Amazon CloudFront (CDN)
Amazon CloudFront is a fast content delivery network (CDN) service that securely delivers data, videos, applications, and APIs to customers globally with low latency, high transfer speeds.Fastly (CDN)
Fastly is a cloud computing services provider. Fastly's cloud platform provides a content delivery network, Internet security services, load balancing, and video & streaming services.Related reports
Threat Detection Systems
| Detection System | Indicator | Verdict | Alert |
|---|---|---|---|
| DNS4EU | getledgerworks.com | malicious | Sinkholed |
JavaScript (142)
No JavaScripts
HTTP Transactions (266)
| URL | IP | Response | Size |
|---|

