Report Overview
Visitedpublic
2024-07-12 07:41:58
Tags
Submit Tags
URL
soap2day-1.co/episode/the-boys-season-1-episode-8/
Finishing URL
soap2day-1.co/episode/the-boys-season-1-episode-8/
IP / ASN

104.21.73.254
Title
The Boys Season 1 Episode 8 - Soap2Day
Detections
urlquery
0
Network Intrusion Detection
0
Threat Detection Systems
0
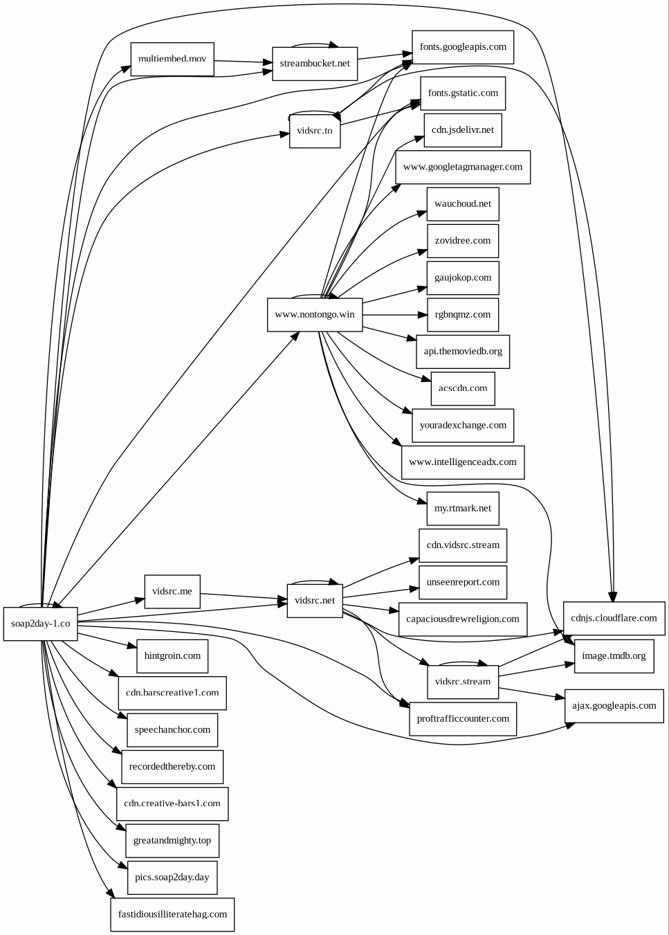
Host Summary
| Host | Rank | Registered | First Seen | Last Seen | Sent | Received | IP | Fingerprints |
|---|---|---|---|---|---|---|---|---|
youradexchange.com | 273384 | 2012-11-09 | 2013-02-04 17:25:46 | 2024-07-11 21:07:27 | 759 B | 1.7 kB | ![]() 104.21.91.188 | |
unseenreport.com 1 alert(s) on this Host | unknown | 2022-03-30 | 2022-03-30 16:33:17 | 2024-07-11 08:54:47 | 729 B | 471 B | ![]() 192.243.59.12 | |
my.rtmark.net | 9054 | 2014-10-29 | 2015-02-04 10:54:57 | 2024-07-11 19:39:28 | 467 B | 747 B | ![]() 139.45.195.8 | |
zovidree.com | unknown | 2024-02-23 | 2024-02-24 03:56:56 | 2024-07-10 16:22:15 | 400 B | 80 kB | ![]() 172.67.166.14 | |
soap2day-1.co | unknown | 2024-07-08 | 2024-07-10 16:22:03 | 2024-07-10 16:22:03 | 20 kB | 893 kB | ![]() 172.67.167.139 | |
www.nontongo.win | unknown | 2018-07-29 | 2022-04-20 17:24:01 | 2024-07-08 19:07:14 | 3.4 kB | 91 kB | ![]() 104.21.234.114 | |
hintgroin.com | unknown | 2024-06-29 | 2024-07-05 12:05:02 | 2024-07-11 15:10:22 | 8.0 kB | 14 kB | ![]() 192.243.61.227 | |
api.themoviedb.org | 34794 | 2008-09-15 | 2019-12-15 08:45:48 | 2024-07-11 13:57:42 | 554 B | 6.2 kB | ![]() 143.204.55.102 | |
cdn.jsdelivr.net | 439 | 2012-05-16 | 2012-09-30 02:15:09 | 2024-07-11 19:27:00 | 1.9 kB | 128 kB | ![]() 104.18.187.31 | |
ocsp.r2m03.amazontrust.com | unknown | 2007-05-11 | 2023-02-21 01:06:24 | 2024-07-11 20:58:20 | 1.0 kB | 2.8 kB | ![]() 143.204.53.97 | |
r11.o.lencr.org | unknown | 2020-06-29 | 2024-06-07 07:43:57 | 2024-07-11 18:12:13 | 1.3 kB | 3.5 kB | ![]() 23.36.77.32 | |
streambucket.net | unknown | 2023-06-20 | 2023-06-30 12:51:28 | 2024-06-13 11:20:21 | 2.0 kB | 200 kB | ![]() 104.21.49.48 | |
ajax.googleapis.com | 12905 | 2005-01-25 | 2013-08-16 11:51:31 | 2024-07-11 21:16:54 | 880 B | 62 kB | ![]() 142.250.74.138 | |
cdnjs.cloudflare.com | 235 | 2009-02-17 | 2015-04-17 22:46:33 | 2024-07-11 18:12:49 | 6.8 kB | 555 kB | ![]() 104.17.25.14 | |
fastidiousilliteratehag.com | unknown | 2024-05-24 | 2024-06-11 15:23:55 | 2024-07-08 19:57:39 | 888 B | 50 kB | ![]() 192.243.59.20 | |
vidsrc.net | unknown | 2023-07-02 | 2023-07-02 22:18:18 | 2024-07-08 19:07:14 | 3.5 kB | 96 kB | ![]() 104.21.22.90 | |
cdn.vidsrc.stream | unknown | 2020-10-29 | 2023-06-27 08:49:21 | 2024-07-10 16:22:13 | 864 B | 26 kB | ![]() 104.21.47.247 | |
cdn.barscreative1.com | 25648 | 2021-09-08 | 2021-09-16 13:14:42 | 2024-07-11 07:57:47 | 471 B | 776 B | ![]() 45.133.44.4 | |
cdn.creative-bars1.com | unknown | 2022-11-01 | 2022-11-15 17:46:22 | 2024-07-11 07:57:44 | 2.7 kB | 185 kB | ![]() 104.21.70.253 | |
www.intelligenceadx.com | 156602 | 2020-04-18 | 2020-04-29 04:39:45 | 2024-07-10 16:22:14 | 472 B | 38 kB | ![]() 185.76.9.21 | |
fonts.gstatic.com | unknown | 2008-02-11 | 2014-09-09 02:40:21 | 2024-07-11 18:13:34 | 2.7 kB | 75 kB | ![]() 142.250.74.99 | |
image.tmdb.org | 17757 | 2009-09-15 | 2021-01-09 07:43:03 | 2024-07-11 20:07:10 | 916 B | 175 kB | ![]() 138.199.36.9 | |
acscdn.com | 93608 | 2020-05-05 | 2020-05-06 10:07:13 | 2024-07-11 21:07:27 | 1.2 kB | 198 kB | ![]() 172.67.165.20 | |
capaciousdrewreligion.com | unknown | 2023-11-07 | 2023-11-27 13:27:45 | 2024-07-11 15:30:46 | 409 B | 375 B | ![]() 172.240.127.234 | |
multiembed.mov | unknown | 2023-06-27 | 2023-06-27 16:50:49 | 2024-06-19 15:45:18 | 530 B | 49 kB | ![]() 188.114.96.1 | |
rgbnqmz.com | unknown | 2024-04-15 | 2024-04-15 04:31:35 | 2024-07-08 19:07:15 | 408 B | 47 kB | ![]() 172.67.163.93 | |
fonts.googleapis.com | 8877 | 2005-01-25 | 2013-06-10 22:14:26 | 2024-07-11 18:31:38 | 2.3 kB | 26 kB | ![]() 142.250.74.106 | |
greatandmighty.top | unknown | 2024-06-10 | 2024-06-11 15:23:55 | 2024-07-04 18:23:40 | 421 B | 472 B | ![]() 185.177.92.29 | |
speechanchor.com | unknown | 2024-07-01 | 2024-07-01 21:33:34 | 2024-07-10 21:45:23 | 480 B | 467 B | ![]() 192.243.59.20 | |
recordedthereby.com | unknown | 2024-05-08 | 2024-05-14 07:24:53 | 2024-07-11 15:47:34 | 398 B | 36 kB | ![]() 104.21.91.24 | |
vidsrc.me | 138903 | 2018-02-27 | 2018-12-27 08:59:21 | 2024-07-08 19:07:22 | 512 B | 14 kB | ![]() 104.21.13.153 | |
wauchoud.net | unknown | 2024-07-12 | 2024-07-12 09:30:46 | 2024-07-12 09:30:46 | 1.2 kB | 4.2 kB | ![]() 139.45.197.242 | |
vidsrc.to | unknown | unknown | 2023-07-30 11:46:25 | 2024-07-08 19:07:14 | 1.4 kB | 176 kB | ![]() 104.21.64.103 | |
vidsrc.stream | 272283 | 2020-10-29 | 2020-10-29 12:50:25 | 2024-07-10 16:22:13 | 9.7 kB | 17 kB | ![]() 104.21.47.247 | |
o.pki.goog | unknown | 2016-06-13 | 2024-04-24 13:44:57 | 2024-07-11 18:16:52 | 975 B | 2.1 kB | ![]() 216.58.211.3 | |
proftrafficcounter.com | unknown | 2023-11-16 | 2023-11-21 09:55:14 | 2024-07-11 15:47:34 | 1.8 kB | 1.4 kB | ![]() 35.156.191.1 | |
www.googletagmanager.com | 75 | 2011-11-11 | 2013-05-22 04:07:37 | 2024-07-11 20:09:54 | 423 B | 91 kB | ![]() 142.250.74.40 | |
gaujokop.com | unknown | unknown | No data | No data | 465 B | 5.4 kB | ![]() 139.45.197.245 | |
r10.o.lencr.org | unknown | 2020-06-29 | 2024-06-06 21:45:11 | 2024-07-11 18:12:19 | 3.9 kB | 11 kB | ![]() 23.36.76.226 | |
pics.soap2day.day | unknown | 2022-02-03 | 2022-10-12 17:48:50 | 2024-07-08 19:07:14 | 1.4 kB | 64 kB | ![]() 104.26.4.122 |
Related reports
Threat Detection Systems
Public InfoSec YARA rules
No alerts detected
OpenPhish
No alerts detected
PhishTank
No alerts detected
mnemonic secure dns
No alerts detected
Quad9 DNS
| Scan Date | Severity | Indicator | Alert |
|---|---|---|---|
| 2024-07-11 | medium | unseenreport.com | Sinkholed |
ThreatFox
No alerts detected
JavaScript (89)
| HASH | FROM | Size | First Seen | Last Seen | |
|---|---|---|---|---|---|
| fbef7f887f99f4072ba96fe55e4dbb64 | DocumentWrite | 96 B | 2024-08-19 | 2024-08-19 | |
Introduced by DocumentWrite First Seen 2024-08-19 Last Seen 2024-08-19 Times Seen 1 Size 96 B (96 bytes) MD5 fbef7f887f99f4072ba96fe55e4dbb64 SHA1 a40c8d4568798ecbddbb2069ba8122f4f7af1bf6 Loading... | |||||
HTTP Transactions (163)
| URL | IP | Response | Size |
|---|





