Report Overview
Visitedpublic
2026-03-01 08:17:30
Tags
Submit Tags
URL
www.robiox.com.ua/games/2753915549/Blox-Fruits?privateServerLinkCode=17888525869330464945054614791300
Finishing URL
www.robiox.com.ua/games/2753915549/Blox-Fruits?privateServerLinkCode=17888525869330464945054614791300
IP / ASN

179.43.150.242
Title
Blox Fruits - Roblox
Detections
urlquery
0
Network Intrusion Detection
0
Threat Detection Systems
9
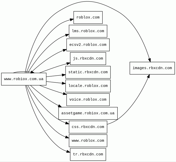
Host Summary
| Host | Rank | Registered | First Seen | Last Seen | Sent | Received | IP | Fingerprints |
|---|---|---|---|---|---|---|---|---|
js.rbxcdn.com | 67902 | 2013-07-17 | 2013-08-16 | 2026-02-26 | 54 kB | 8.8 MB | ![]() 52.84.50.52 | |
roblox.com | 80 | 2004-01-30 | 2012-05-24 | 2026-02-26 | 415 B | 1.0 kB | ![]() 128.116.21.3 | |
lms.roblox.com | 57671 | 2004-01-30 | 2020-05-12 | 2026-02-27 | 454 B | 1.3 kB | ![]() 128.116.44.3 | |
www.roblox.com | 1776 | 2004-01-30 | 2012-05-24 | 2026-02-26 | 2.7 kB | 3.3 kB | ![]() 128.116.44.3 | |
locale.roblox.com | 25931 | 2004-01-30 | 2017-12-12 | 2026-02-27 | 521 B | 1.4 kB | ![]() 128.116.44.3 | ![]() |
assetgame.robiox.com.ua 4 alert(s) on this Host | unknown | 2025-07-31 | 2025-08-27 | 2026-02-27 | 515 B | 0 B | ![]() 0.0.0.0 | |
css.rbxcdn.com | 73058 | 2013-07-17 | 2017-02-16 | 2026-02-27 | 18 kB | 2.4 MB | ![]() 2.22.55.27 | |
www.robiox.com.ua 195 alert(s) on this Host | unknown | 2025-07-31 | 2025-08-24 | 2026-02-25 | 34 kB | 194 kB | ![]() 179.43.150.242 | |
images.rbxcdn.com | 99657 | 2013-07-17 | 2013-08-19 | 2026-02-26 | 5.9 kB | 211 kB | ![]() 2.22.55.99 | |
static.rbxcdn.com | 57272 | 2013-07-17 | 2017-01-30 | 2026-02-27 | 958 B | 86 kB | ![]() 2.22.55.34 | |
tr.rbxcdn.com | 26027 | 2013-07-17 | 2019-05-23 | 2026-02-26 | 4.4 kB | 258 kB | ![]() 52.84.50.77 | ![]() |
ecsv2.roblox.com | 21988 | 2004-01-30 | 2015-06-10 | 2026-02-26 | 1.4 kB | 1.4 kB | ![]() 128.116.44.3 | ![]() |
voice.roblox.com | 30097 | 2004-01-30 | 2019-10-15 | 2026-03-01 | 498 B | 693 B | ![]() 128.116.44.3 | ![]() |
Amazon S3 (CDN)
Amazon S3 or Amazon Simple Storage Service is a service offered by Amazon Web Services (AWS) that provides object storage through a web service interface.Amazon Web Services (PaaS)
Amazon Web Services (AWS) is a comprehensive cloud services platform offering compute power, database storage, content delivery and other functionality.Amazon CloudFront (CDN)
Amazon CloudFront is a fast content delivery network (CDN) service that securely delivers data, videos, applications, and APIs to customers globally with low latency, high transfer speeds.Envoy (Reverse proxies)
Envoy is an open-source edge and service proxy, designed for cloud-native applications.OpenResty (Web servers)
OpenResty is a web platform based on nginx which can run Lua scripts using its LuaJIT engine.Nginx (Web servers, Reverse proxies)
Nginx is a web server that can also be used as a reverse proxy, load balancer, mail proxy and HTTP cache.PHP:8.4.18 (Programming languages)
PHP is a general-purpose scripting language used for web development.Plesk (Hosting panels)
Plesk is a web hosting and server data centre automation software with a control panel developed for Linux and Windows-based retail hosting service providers.Arkose Labs (Security)
Arkose Labs is a toolkit for fraud prevention that provides solutions to detect and mitigate malicious activity across digital platforms.Related reports
Threat Detection Systems
| Detection System | Indicator | Verdict | Alert |
|---|---|---|---|
| Quad9 DNS | www.robiox.com.ua | malicious | Sinkholed |
| Cloudflare DNS | www.robiox.com.ua | malicious | Sinkholed |
| OpenDNS | www.robiox.com.ua | phishing | Phishing Block |
| Hagezi Threat Feed | www.robiox.com.ua | malicious | Sinkholed |
| DNS4EU | www.robiox.com.ua | malicious | Sinkholed |
| Cloudflare DNS | assetgame.robiox.com.ua | malicious | Sinkholed |
| OpenDNS | assetgame.robiox.com.ua | phishing | Phishing Block |
| Hagezi Threat Feed | assetgame.robiox.com.ua | malicious | Sinkholed |
| DNS4EU | assetgame.robiox.com.ua | malicious | Sinkholed |
JavaScript (67)
No JavaScripts
HTTP Transactions (227)
| URL | IP | Response | Size |
|---|





