Report Overview
Visitedpublic
2026-04-21 09:11:54
Tags
Submit Tags
URL
www.roblox.com.ml/games/4520749081/King-Legacy?privateServerLinkCode=162842002601013897970732681646
Finishing URL
www.roblox.com.ml/games/4520749081/King-Legacy?privateServerLinkCode=162842002601013897970732681646
IP / ASN

138.226.236.35
Title
King Legacy | Play on Roblox
Detections
urlquery
0
Network Intrusion Detection
1
Threat Detection Systems
13
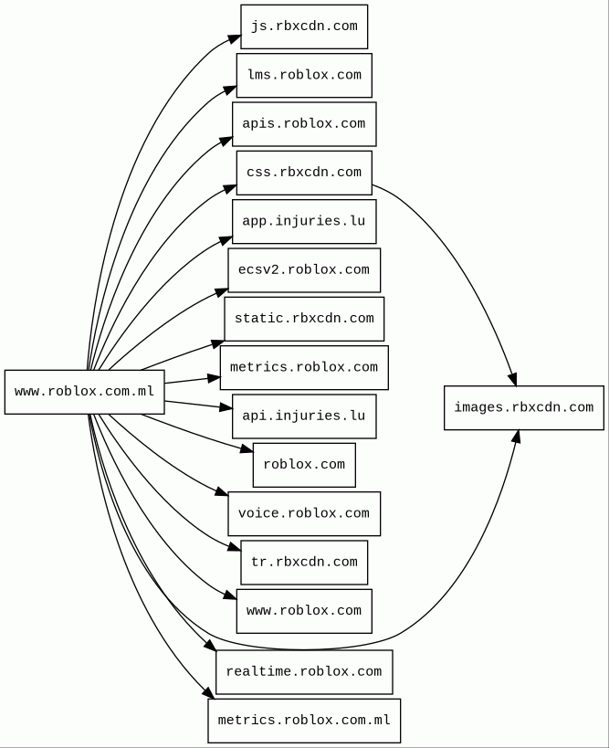
Host Summary
| Host | Rank | Registered | First Seen | Last Seen | Sent | Received | IP | Fingerprints |
|---|---|---|---|---|---|---|---|---|
tr.rbxcdn.com | 26027 | 2013-07-17 | 2019-05-23 | 2026-04-17 | 5.9 kB | 621 kB | ![]() 52.84.50.6 | ![]() |
www.roblox.com | 1776 | 2004-01-30 | 2012-05-24 | 2026-04-17 | 3.3 kB | 15 kB | ![]() 128.116.44.3 | |
images.rbxcdn.com | 99657 | 2013-07-17 | 2013-08-19 | 2026-04-16 | 4.1 kB | 151 kB | ![]() 52.84.50.45 | |
roblox.com | 80 | 2004-01-30 | 2012-05-24 | 2026-04-17 | 415 B | 1.0 kB | ![]() 128.116.13.3 | |
api.injuries.lu 74 alert(s) on this Host | 5485296 | unknown | 2024-10-15 | 2026-04-15 | 20 kB | 35 kB | ![]() 138.226.236.35 | |
apis.roblox.com | 22537 | 2004-01-30 | 2019-10-02 | 2026-04-18 | 479 B | 707 B | ![]() 128.116.44.3 | ![]() |
www.roblox.com.ml 30 alert(s) on this Host | unknown | unknown | 2025-10-09 | 2026-04-20 | 4.2 kB | 14 kB | ![]() 138.226.236.35 | |
lms.roblox.com | 57671 | 2004-01-30 | 2020-05-12 | 2026-04-18 | 454 B | 1.3 kB | ![]() 128.116.44.3 | |
metrics.roblox.com.ml 4 alert(s) on this Host | unknown | unknown | 2025-12-01 | 2026-04-20 | 517 B | 0 B | ![]() 0.0.0.0 | |
css.rbxcdn.com | 73058 | 2013-07-17 | 2017-02-16 | 2026-04-18 | 18 kB | 2.6 MB | ![]() 2.23.13.41 | |
app.injuries.lu 26 alert(s) on this Host | 4683579 | unknown | 2024-10-27 | 2026-04-14 | 6.1 kB | 1.2 MB | ![]() 138.226.236.35 | |
ecsv2.roblox.com | 21988 | 2004-01-30 | 2015-06-10 | 2026-04-17 | 2.1 kB | 2.0 kB | ![]() 128.116.44.3 | ![]() |
static.rbxcdn.com | 57272 | 2013-07-17 | 2017-01-30 | 2026-04-17 | 958 B | 74 kB | ![]() 2.23.13.122 | |
realtime.roblox.com | unknown | 2004-01-30 | 2017-01-29 | 2026-04-18 | 1.3 kB | 980 B | ![]() 128.116.44.3 | |
voice.roblox.com | 30097 | 2004-01-30 | 2019-10-15 | 2026-04-14 | 512 B | 534 B | ![]() 128.116.44.3 | ![]() |
js.rbxcdn.com | 67902 | 2013-07-17 | 2013-08-16 | 2026-04-17 | 55 kB | 10 MB | ![]() 2.23.13.128 | |
metrics.roblox.com | 30666 | 2004-01-30 | 2019-02-13 | 2026-04-16 | 462 B | 758 B | ![]() 128.116.44.3 | ![]() |
Amazon CloudFront (CDN)
Amazon CloudFront is a fast content delivery network (CDN) service that securely delivers data, videos, applications, and APIs to customers globally with low latency, high transfer speeds.Amazon Web Services (PaaS)
Amazon Web Services (AWS) is a comprehensive cloud services platform offering compute power, database storage, content delivery and other functionality.Envoy (Reverse proxies)
Envoy is an open-source edge and service proxy, designed for cloud-native applications.Amazon S3 (CDN)
Amazon S3 or Amazon Simple Storage Service is a service offered by Amazon Web Services (AWS) that provides object storage through a web service interface.Arkose Labs (Security)
Arkose Labs is a toolkit for fraud prevention that provides solutions to detect and mitigate malicious activity across digital platforms.Related reports
Network Intrusion Detection Systems
Suricata /w Emerging Threats Pro
| Timestamp | Severity | Source IP | Destination IP | Alert |
|---|---|---|---|---|
| low | Client IP | ![]() 138.226.236.35 | ET INFO Suspicious Domain (*.ml) in TLS SNI |
Threat Detection Systems
| Detection System | Indicator | Verdict | Alert |
|---|---|---|---|
| DigiCert UltraDNS | api.injuries.lu | malicious | Sinkholed |
| Hagezi Threat Feed | api.injuries.lu | malicious | Sinkholed |
| Hagezi Threat Feed | www.roblox.com.ml | malicious | Sinkholed |
| OpenDNS | www.roblox.com.ml | phishing | Phishing Block |
| Quad9 DNS | www.roblox.com.ml | malicious | Sinkholed |
| DNS4EU | www.roblox.com.ml | malicious | Sinkholed |
| Cloudflare DNS | www.roblox.com.ml | malicious | Sinkholed |
| Hagezi Threat Feed | app.injuries.lu | malicious | Sinkholed |
| DigiCert UltraDNS | app.injuries.lu | malicious | Sinkholed |
| OpenDNS | metrics.roblox.com.ml | phishing | Phishing Block |
| Cloudflare DNS | metrics.roblox.com.ml | malicious | Sinkholed |
| Hagezi Threat Feed | metrics.roblox.com.ml | malicious | Sinkholed |
| DNS4EU | metrics.roblox.com.ml | malicious | Sinkholed |
JavaScript (60)
No JavaScripts
HTTP Transactions (248)
| URL | IP | Response | Size |
|---|




