Report Overview
Visitedpublic
2025-09-19 20:22:02
Tags
Submit Tags
URL
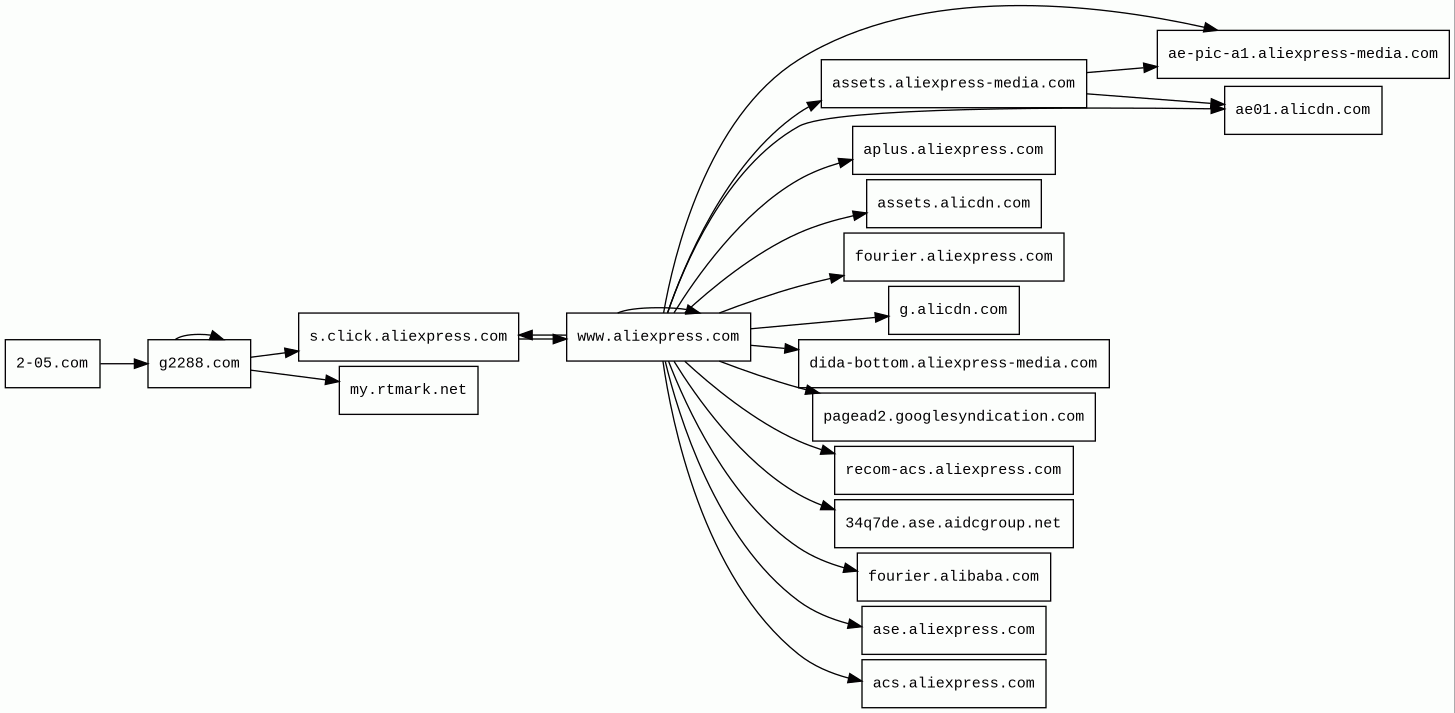
2-05.com/click?key=db51cc68825db492f2db&SUBID=992991597849227265&cost=0.000300&zoneid=8829255&os=mac&device=desktop&browser=chrome&browser_lang={browser_lang}&connection_type=broadband&carrier=?&bannerid=104543068&cohort={cohort}&geo=ES
Finishing URL
www.aliexpress.com/p/popular-landing/aliexpress.html?_immersiveMode=true&aff_plateform=aff_default_page&isdl=y&aff_short_key=_oE6mwYH?af=8664244&dp=993000544820016765
IP / ASN

104.21.42.231
Title
aliexpress.com/p/popular-landing/aliexpress.html?_immersiveMode=true&aff_plateform=aff_default_page&isdl=y&aff_short_key=_oE6mwYH?af=8664244&dp=993000544820016765
Detections
urlquery
0
Network Intrusion Detection
1
Threat Detection Systems
0
Host Summary
| Host | Rank | Registered | First Seen | Last Seen | Sent | Received | IP | Fingerprints |
|---|---|---|---|---|---|---|---|---|
2-05.com | 53664 | unknown | No data | No data | 704 B | 47 kB | ![]() 188.114.97.1 | |
assets.aliexpress-media.com | 161569 | unknown | No data | No data | 11 kB | 2.0 MB | ![]() 2.22.225.112 | ![]() |
ase.aliexpress.com | 168553 | unknown | No data | No data | 2.6 kB | 1.1 kB | ![]() 47.246.146.201 | ![]() |
dida-bottom.aliexpress-media.com | 499823 | unknown | No data | No data | 1.2 kB | 367 kB | ![]() 47.246.48.192 | ![]() |
ae-pic-a1.aliexpress-media.com | 113601 | unknown | No data | No data | 23 kB | 342 kB | ![]() 54.240.174.6 | ![]() |
www.aliexpress.com | 2070 | unknown | No data | No data | 2.5 kB | 39 kB | ![]() 23.49.27.47 | ![]() ![]() |
assets.alicdn.com | 68324 | unknown | No data | No data | 3.5 kB | 590 kB | ![]() 23.49.27.47 | ![]() |
my.rtmark.net | 43911 | unknown | No data | No data | 560 B | 832 B | ![]() 172.64.146.234 | |
s.click.aliexpress.com | 47141 | unknown | No data | No data | 3.9 kB | 3.4 kB | ![]() 23.49.27.47 | ![]() ![]() |
acs.aliexpress.com | 150748 | unknown | No data | No data | 9.5 kB | 3.3 kB | ![]() 47.246.146.126 | ![]() |
34q7de.ase.aidcgroup.net | unknown | unknown | No data | No data | 457 B | 481 B | ![]() 47.246.174.217 | ![]() |
g2288.com | 18756 | unknown | No data | No data | 3.4 kB | 51 kB | ![]() 104.18.41.59 | |
aplus.aliexpress.com | 216628 | unknown | No data | No data | 64 kB | 18 kB | ![]() 47.246.110.44 | |
fourier.aliexpress.com | 190769 | unknown | No data | No data | 2.2 kB | 468 B | ![]() 47.246.146.232 | |
pagead2.googlesyndication.com | 610 | unknown | No data | No data | 477 B | 160 kB | ![]() 142.250.74.34 | |
ae01.alicdn.com | 31289 | unknown | No data | No data | 3.8 kB | 18 kB | ![]() 54.240.174.87 | ![]() |
g.alicdn.com | 38802 | unknown | No data | No data | 940 B | 37 kB | ![]() 23.36.77.72 | ![]() |
recom-acs.aliexpress.com | 297386 | unknown | No data | No data | 4.6 kB | 185 kB | ![]() 47.246.146.126 | ![]() |
fourier.alibaba.com | 73547 | unknown | No data | No data | 1.0 kB | 262 B | ![]() 47.246.165.225 | ![]() |
Cloudflare (CDN)
Cloudflare is a web-infrastructure and website-security company, providing content-delivery-network services, DDoS mitigation, Internet security, and distributed domain-name-server services.Alibaba Cloud Object Storage Service (IaaS)
Alibaba Cloud Object Storage Service (OSS) is a cloud-based object storage service provided by Alibaba Cloud, which allows users to store and access large amounts of data in the cloud.Tengine (Web servers)
Tengine is a web server which is based on the Nginx HTTP server.Amazon CloudFront (CDN)
Amazon CloudFront is a fast content delivery network (CDN) service that securely delivers data, videos, applications, and APIs to customers globally with low latency, high transfer speeds.Amazon Web Services (PaaS)
Amazon Web Services (AWS) is a comprehensive cloud services platform offering compute power, database storage, content delivery and other functionality.Alibaba Cloud CDN (CDN)
Alibaba Cloud CDN is a global network of servers designed to deliver high-performance, low-latency content to users around the world. It is a cloud-based service provided by Alibaba Cloud, a subsidiary of the Alibaba Group, that enables businesses to accelerate the delivery of their web content, including images, videos, and static files, to end-users.Spring (Web frameworks)
Java (Programming languages)
Java is a class-based, object-oriented programming language that is designed to have as few implementation dependencies as possible.Nginx (Web servers, Reverse proxies)
Nginx is a web server that can also be used as a reverse proxy, load balancer, mail proxy and HTTP cache.Related reports
Network Intrusion Detection Systems
Suricata /w Emerging Threats Pro
| Timestamp | Severity | Source IP | Destination IP | Alert |
|---|---|---|---|---|
| low | ![]() 172.18.0.23 | ![]() 74.125.250.129 | ET INFO Session Traversal Utilities for NAT (STUN Binding Request On Non-Standard High Port) |
Threat Detection Systems
No alerts detected
JavaScript (34)
| HASH | FROM | Size | First Seen | Last Seen | |
|---|---|---|---|---|---|
| 574a8ca5d918c7f38918f23044be4e06 | DocumentWrite | 168 B | 2024-11-04 | 2026-04-03 | |
Introduced by DocumentWrite First Seen 2024-11-04 Last Seen 2026-04-03 Times Seen 11192 Size 168 B (168 bytes) MD5 574a8ca5d918c7f38918f23044be4e06 SHA1 66a2de13ba1fb60e8ba3c2c5b54e550c0346e66a Loading... | |||||
HTTP Transactions (139)
| URL | IP | Response | Size |
|---|






