Report Overview
Visitedpublic
2026-02-26 20:55:35
Tags
Submit Tags
URL
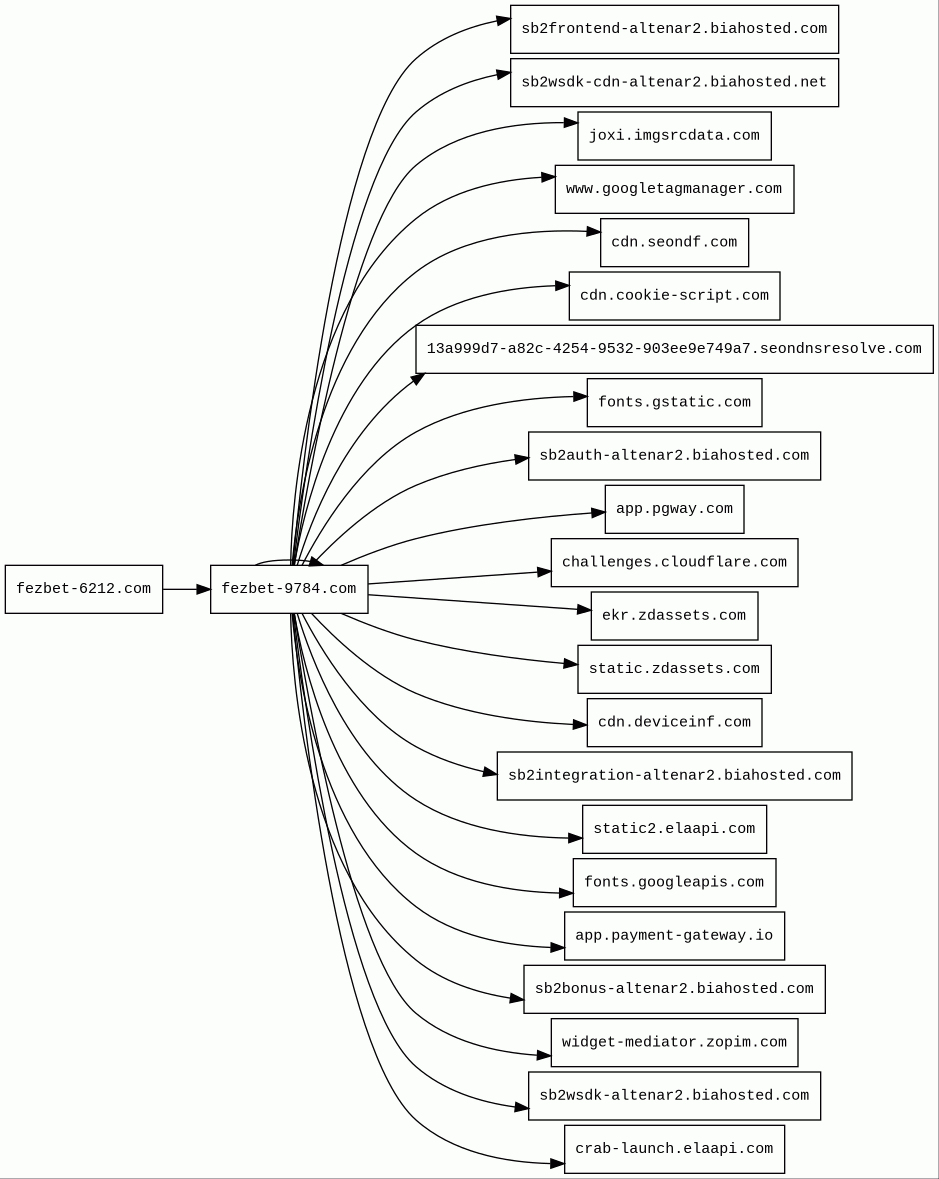
fezbet-6212.com
Finishing URL
fezbet-9784.com/en/
IP / ASN

185.207.196.92
Title
FEZbet: The Best Mix of Online Casino and Sportsbook
Detections
urlquery
0
Network Intrusion Detection
1
Threat Detection Systems
0
Host Summary
| Host | Rank | Registered | First Seen | Last Seen | Sent | Received | IP | Fingerprints |
|---|---|---|---|---|---|---|---|---|
sb2wsdk-altenar2.biahosted.com | 959507 | 2014-09-06 | 2024-03-26 | 2026-02-23 | 449 B | 1.2 MB | ![]() 34.120.135.117 | |
13a999d7-a82c-4254-9532-903ee9e749a7.seondnsresolve.com | unknown | 2017-11-23 | 2026-02-26 | 2026-02-26 | 522 B | 924 B | ![]() 108.131.179.139 | |
sb2frontend-altenar2.biahosted.com | 680151 | 2014-09-06 | 2020-12-24 | 2026-02-19 | 3.5 kB | 99 kB | ![]() 104.20.34.184 | |
sb2wsdk-cdn-altenar2.biahosted.net | 228745 | 2025-03-26 | 2025-04-24 | 2026-02-19 | 42 kB | 4.4 MB | ![]() 172.66.163.220 | |
fezbet-9784.com | unknown | 2025-12-03 | 2026-02-22 | 2026-02-22 | 140 kB | 9.2 MB | ![]() 185.207.196.0 | |
static2.elaapi.com | unknown | 2021-08-09 | 2023-11-21 | 2026-02-23 | 1.4 kB | 362 kB | ![]() 104.18.17.129 | |
fonts.gstatic.com | unknown | 2008-02-11 | 2014-04-02 | 2026-02-22 | 5.5 kB | 447 kB | ![]() 172.217.21.163 | |
sb2integration-altenar2.biahosted.com | 819991 | 2014-09-06 | 2020-12-24 | 2026-02-19 | 1.2 kB | 1.0 kB | ![]() 172.66.151.31 | |
app.payment-gateway.io | 4789579 | 2024-07-10 | 2024-08-20 | 2026-02-24 | 1.6 kB | 1.7 MB | ![]() 104.18.6.5 | |
cdn.seondf.com | 742603 | 2021-06-30 | 2021-07-27 | 2026-02-20 | 417 B | 318 kB | ![]() 104.21.95.212 | |
crab-launch.elaapi.com | unknown | 2021-08-09 | 2024-04-24 | 2026-02-23 | 487 B | 34 kB | ![]() 104.18.17.129 | |
joxi.imgsrcdata.com | unknown | 2017-02-10 | 2018-04-18 | 2026-02-15 | 27 kB | 476 kB | ![]() 185.207.196.72 | |
fezbet-6212.com | unknown | unknown | No data | No data | 484 B | 4.4 kB | ![]() 185.207.196.103 | |
fonts.googleapis.com | 313 | 2005-01-25 | 2012-05-23 | 2026-02-22 | 3.5 kB | 299 kB | ![]() 142.250.74.10 | |
www.googletagmanager.com | 283 | 2011-11-11 | 2012-10-04 | 2026-02-22 | 886 B | 833 kB | ![]() 142.251.143.136 | |
challenges.cloudflare.com | 11393 | 2009-02-17 | 2021-10-20 | 2026-02-22 | 1.0 kB | 103 kB | ![]() 104.18.95.41 | |
sb2bonus-altenar2.biahosted.com | 777975 | 2014-09-06 | 2021-05-09 | 2026-02-19 | 1.1 kB | 1.8 kB | ![]() 172.66.151.31 | |
widget-mediator.zopim.com | 38190 | 2006-11-16 | 2019-04-23 | 2026-02-25 | 603 B | 564 B | ![]() 18.193.206.150 | |
sb2auth-altenar2.biahosted.com | 751208 | 2014-09-06 | 2021-06-18 | 2026-02-19 | 1.1 kB | 1.5 kB | ![]() 34.110.191.112 | |
static.zdassets.com | 16846 | 2013-01-28 | 2018-06-23 | 2026-02-23 | 2.7 kB | 1.1 MB | ![]() 216.198.54.3 | |
cdn.deviceinf.com | 665604 | 2021-06-30 | 2022-08-21 | 2026-02-23 | 420 B | 318 kB | ![]() 172.67.136.129 | |
app.pgway.com | unknown | 2016-08-05 | 2024-07-11 | 2026-01-08 | 877 B | 1.7 MB | ![]() 104.18.7.28 | |
cdn.cookie-script.com | 107384 | 2013-05-28 | 2020-07-25 | 2026-02-25 | 447 B | 859 kB | ![]() 165.232.93.253 | |
ekr.zdassets.com | 18657 | 2013-01-28 | 2018-06-13 | 2026-02-25 | 478 B | 2.2 kB | ![]() 216.198.54.3 | ![]() |
Google Cloud (IaaS)
Google Cloud is a suite of cloud computing services.Google Cloud Storage (Miscellaneous)
Google Cloud Storage allows world-wide storage and retrieval of any amount of data at any time.Cloudflare (CDN)
Cloudflare is a web-infrastructure and website-security company, providing content-delivery-network services, DDoS mitigation, Internet security, and distributed domain-name-server services.Google Cloud CDN (CDN)
Cloud CDN uses Google's global edge network to serve content closer to users.Amazon Web Services (PaaS)
Amazon Web Services (AWS) is a comprehensive cloud services platform offering compute power, database storage, content delivery and other functionality.AngularJS (JavaScript frameworks)
AngularJS is a JavaScript-based open-source web application framework led by the Angular Team at Google.Google Tag Manager (Tag managers)
Google Tag Manager is a tag management system (TMS) that allows you to quickly and easily update measurement codes and related code fragments collectively known as tags on your website or mobile app.Cloudflare Bot Management (Security)
Cloudflare bot management solution identifies and mitigates automated traffic to protect websites from bad bots.Express (Web frameworks, Web servers)
Express is a web application framework for Node.js, released as free and open-source software under the MIT License. It is designed for building web applications and APIs.Node.js (Programming languages)
Node.js is an open-source, cross-platform, JavaScript runtime environment that executes JavaScript code outside a web browser.Amazon CloudFront (CDN)
Amazon CloudFront is a fast content delivery network (CDN) service that securely delivers data, videos, applications, and APIs to customers globally with low latency, high transfer speeds.Amazon ALB (Load balancers)
Amazon Application Load Balancer (ALB) distributes incoming application traffic to increase availability and support content-based routing.Nginx (Web servers, Reverse proxies)
Nginx is a web server that can also be used as a reverse proxy, load balancer, mail proxy and HTTP cache.Nginx:1.26.3 (Web servers, Reverse proxies)
Nginx is a web server that can also be used as a reverse proxy, load balancer, mail proxy and HTTP cache.Envoy (Reverse proxies)
Envoy is an open-source edge and service proxy, designed for cloud-native applications.Related reports
Network Intrusion Detection Systems
Suricata /w Emerging Threats Pro
| Timestamp | Severity | Source IP | Destination IP | Alert |
|---|---|---|---|---|
| low | Client IP | ![]() 74.125.250.129 | ET INFO Session Traversal Utilities for NAT (STUN Binding Request On Non-Standard High Port) |
Threat Detection Systems
No alerts detected
JavaScript (92)
No JavaScripts
HTTP Transactions (326)
| URL | IP | Response | Size |
|---|





