Report Overview
Visitedpublic
2025-11-23 02:06:07
Tags
Submit Tags
URL
betsonsport.ru/click/sport66.php
Finishing URL
betsonsport.ru/click/sport66.php
IP / ASN

217.26.27.243
Title
betsonsport.ru/click/sport66.php
Detections
urlquery
0
Network Intrusion Detection
0
Threat Detection Systems
0
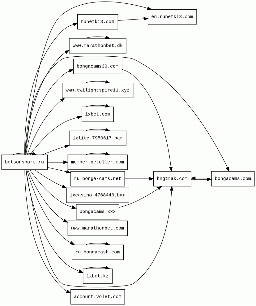
Host Summary
| Host | Rank | Registered | First Seen | Last Seen | Sent | Received | IP | Fingerprints |
|---|---|---|---|---|---|---|---|---|
1xcasino-4768443.bar | unknown | unknown | No data | No data | 872 B | 0 B | ![]() 0.0.0.0 | |
1xbet.com | 23534 | 2006-09-01 | 2013-01-27 | 2025-11-18 | 1.3 kB | 794 kB | ![]() 172.64.146.192 | |
account.volet.com | 2820469 | 2003-03-25 | 2025-06-07 | 2025-11-12 | 450 B | 618 B | ![]() 45.60.78.179 | |
www.marathonbet.dk | unknown | 2016-10-05 | 2025-03-27 | 2025-03-27 | 2.3 kB | 3.7 kB | ![]() 172.64.145.2 | |
ru.bongacash.com | 3600816 | 2012-06-18 | 2018-07-09 | 2025-10-06 | 2.3 kB | 5.2 kB | ![]() 195.85.23.185 | |
member.neteller.com | 722655 | 2000-01-08 | 2017-01-30 | 2025-10-06 | 1.9 kB | 3.2 kB | ![]() 3.167.2.78 | |
runetki3.com | 200445 | 2018-03-14 | 2019-08-15 | 2025-10-23 | 1.1 kB | 2.4 kB | ![]() 195.85.23.136 | |
betsonsport.ru | 84272 | 2015-12-22 | 2015-12-23 | 2025-11-12 | 4.6 kB | 7.5 kB | ![]() 217.26.27.243 | |
1xlite-7950617.bar | unknown | 2025-09-24 | 2025-11-22 | 2025-11-22 | 1.3 kB | 744 kB | ![]() 185.165.153.111 | |
www.marathonbet.com | 748581 | 2000-07-30 | 2014-03-31 | 2025-10-06 | 710 B | 1.1 kB | ![]() 104.17.119.85 | |
en.runetki3.com | unknown | 2018-03-14 | 2025-07-16 | 2025-10-23 | 1.4 kB | 2.7 kB | ![]() 195.85.23.136 | |
bngtrak.com | 37980 | 2023-04-14 | 2023-04-17 | 2025-11-20 | 3.4 kB | 31 kB | ![]() 31.192.112.221 | |
ru.bonga-cams.net | 3499929 | 2012-09-29 | 2025-08-11 | 2025-08-11 | 846 B | 484 B | ![]() 31.192.122.58 | |
bongacams.xxx | 207678 | 2013-05-02 | 2014-06-10 | 2025-10-06 | 1.0 kB | 967 B | ![]() 195.85.23.209 | |
www.twilightspire11.xyz | unknown | unknown | No data | No data | 883 B | 1.0 kB | ![]() 104.18.1.43 | |
1xbet.kz | 61085 | 2015-05-29 | 2016-11-26 | 2025-11-11 | 8.9 kB | 5.5 kB | ![]() 185.113.135.235 | ![]() ![]() |
bongacams30.com | 155419 | 2018-03-14 | 2025-08-21 | 2025-11-20 | 1.1 kB | 969 B | ![]() 195.85.23.27 | |
bongacams.com | 15909 | 2012-01-25 | 2012-05-22 | 2025-11-19 | 8.7 kB | 14 kB | ![]() 195.85.23.89 |
Vue.js (JavaScript frameworks)
Vue.js is an open-source model–view–viewmodel JavaScript framework for building user interfaces and single-page applications.Cloudflare (CDN)
Cloudflare is a web-infrastructure and website-security company, providing content-delivery-network services, DDoS mitigation, Internet security, and distributed domain-name-server services.Nuxt.js (JavaScript frameworks, Web frameworks, Web servers, Static site generator)
Nuxt is a Vue framework for developing modern web applications.Node.js (Programming languages)
Node.js is an open-source, cross-platform, JavaScript runtime environment that executes JavaScript code outside a web browser.Imperva (Security, CDN)
Imperva is a cyber security software and services company for networking, data, and application security.hCaptcha (Security)
hCaptcha is an anti-bot solution that protects user privacy and rewards websites.Amazon CloudFront (CDN)
Amazon CloudFront is a fast content delivery network (CDN) service that securely delivers data, videos, applications, and APIs to customers globally with low latency, high transfer speeds.Amazon Web Services (PaaS)
Amazon Web Services (AWS) is a comprehensive cloud services platform offering compute power, database storage, content delivery and other functionality.Amazon S3 (CDN)
Amazon S3 or Amazon Simple Storage Service is a service offered by Amazon Web Services (AWS) that provides object storage through a web service interface.Nginx:1.29.1 (Web servers, Reverse proxies)
Nginx is a web server that can also be used as a reverse proxy, load balancer, mail proxy and HTTP cache.Nginx (Web servers, Reverse proxies)
Nginx is a web server that can also be used as a reverse proxy, load balancer, mail proxy and HTTP cache.Cloudflare Bot Management (Security)
Cloudflare bot management solution identifies and mitigates automated traffic to protect websites from bad bots.Perl (Programming languages)
Perl is a family of two high-level, general-purpose, interpreted, dynamic programming languages.Angie (Web servers)
Angie is a drop-in replacement for the Nginx web server aiming to extend the functionality of the original version.C (Programming languages)
C is a general-purpose, procedural computer programming language supporting structured programming, lexical variable scope, and recursion, with a static type system.Related reports
Threat Detection Systems
No alerts detected
JavaScript (0)
No JavaScripts
HTTP Transactions (83)
| URL | IP | Response | Size |
|---|







