Report Overview
Visitedpublic
2024-10-17 02:17:18
Tags
Submit Tags
URL
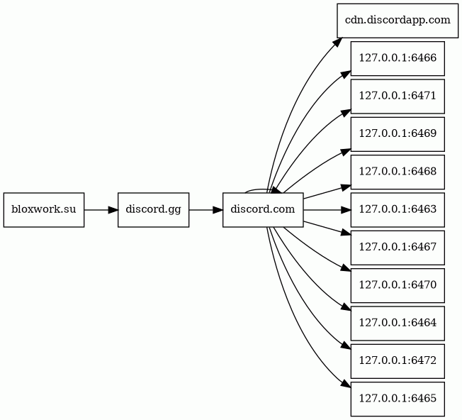
bloxwork.su
Finishing URL
discord.com/invite/bloxwork
IP / ASN

172.67.195.25
Title
Discord
Detections
urlquery
0
Network Intrusion Detection
0
Threat Detection Systems
0
Host Summary
| Host | Rank | Registered | First Seen | Last Seen | Sent | Received | IP | Fingerprints |
|---|---|---|---|---|---|---|---|---|
bloxwork.su | unknown | 2024-10-16 | 2024-10-17 | 2024-10-17 | 466 B | 810 B | ![]() 172.67.195.25 | |
discord.gg | 2169 | 2015-02-26 | 2015-05-18 | 2024-10-16 | 473 B | 861 B | ![]() 162.159.134.234 | |
discord.com | 1053 | 2000-11-06 | 2013-06-04 | 2024-10-16 | 58 kB | 6.8 MB | ![]() 162.159.136.232 | |
cdn.discordapp.com | 2474 | 2015-02-26 | 2015-08-24 | 2024-10-16 | 481 B | 3.9 kB | ![]() 162.159.135.233 | |
127.0.0.1 10 alert(s) on this Host | unknown | unknown | No data | No data | 5.4 kB | 0 B | ![]() 0.0.0.0 |
Related reports
Threat Detection Systems
Public InfoSec YARA rules
No alerts detected
OpenPhish
No alerts detected
PhishTank
No alerts detected
Mnemonic Secure DNS
No alerts detected
Quad9 DNS
| Scan Date | Severity | Indicator | Alert |
|---|---|---|---|
| 2024-10-16 | medium | 127.0.0.1 | Sinkholed |
| 2024-10-16 | medium | 127.0.0.1 | Sinkholed |
| 2024-10-16 | medium | 127.0.0.1 | Sinkholed |
| 2024-10-16 | medium | 127.0.0.1 | Sinkholed |
| 2024-10-16 | medium | 127.0.0.1 | Sinkholed |
| 2024-10-16 | medium | 127.0.0.1 | Sinkholed |
| 2024-10-16 | medium | 127.0.0.1 | Sinkholed |
| 2024-10-16 | medium | 127.0.0.1 | Sinkholed |
| 2024-10-16 | medium | 127.0.0.1 | Sinkholed |
| 2024-10-16 | medium | 127.0.0.1 | Sinkholed |
ThreatFox
No alerts detected
JavaScript (26)
No JavaScripts
HTTP Transactions (76)
| URL | IP | Response | Size |
|---|
