Report Overview
Visitedpublic
2026-02-09 16:37:35
Tags
Submit Tags
URL
evolvevideographytraining.com/
Finishing URL
evolvevideographytraining.com/
IP / ASN

185.53.56.90
Title
Evolve Videography Training | Education and Mentoring
Detections
urlquery
0
Network Intrusion Detection
4
Threat Detection Systems
0
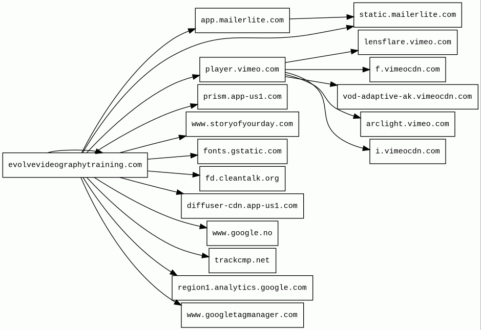
Host Summary
| Host | Rank | Registered | First Seen | Last Seen | Sent | Received | IP | Fingerprints |
|---|---|---|---|---|---|---|---|---|
static.mailerlite.com | 201844 | 2010-04-09 | 2015-12-30 | 2026-02-05 | 1.4 kB | 26 kB | ![]() 104.18.37.66 | |
region1.analytics.google.com | 22257 | 1997-09-15 | 2022-03-17 | 2026-02-08 | 1.0 kB | 863 B | ![]() 216.239.34.36 | |
www.storyofyourday.com | unknown | 2015-06-26 | 2025-06-07 | 2025-06-07 | 492 B | 1.0 kB | ![]() 172.67.182.218 | ![]() |
fd.cleantalk.org | unknown | 2012-09-28 | 2025-08-06 | 2026-02-04 | 4.0 kB | 120 kB | ![]() 65.21.110.156 | |
arclight.vimeo.com | 24414 | 2004-12-15 | 2024-11-18 | 2026-02-09 | 3.3 kB | 1.5 kB | ![]() 34.120.202.204 | |
i.vimeocdn.com | 24258 | 2010-04-21 | 2014-03-27 | 2026-02-09 | 2.1 kB | 54 kB | ![]() 151.101.64.217 | |
www.googletagmanager.com | 283 | 2011-11-11 | 2012-10-04 | 2026-02-08 | 920 B | 729 kB | ![]() 142.251.142.232 | |
lensflare.vimeo.com | 36991 | 2004-12-15 | 2024-11-18 | 2026-02-04 | 441 B | 295 B | ![]() 34.120.15.67 | |
trackcmp.net | 17348 | 2013-07-31 | 2014-05-09 | 2026-02-04 | 553 B | 505 B | ![]() 104.18.34.214 | ![]() |
f.vimeocdn.com | 25524 | 2010-04-21 | 2014-04-09 | 2026-02-04 | 2.7 kB | 2.4 MB | ![]() 151.101.64.217 | |
evolvevideographytraining.com | unknown | unknown | No data | No data | 38 kB | 5.2 MB | ![]() 185.53.56.90 | |
player.vimeo.com | 132 | 2004-12-15 | 2013-09-26 | 2026-02-09 | 2.4 kB | 73 kB | ![]() 0.0.0.0 | |
www.google.no | 92680 | 2001-02-26 | 2012-06-26 | 2026-02-08 | 738 B | 580 B | ![]() 142.250.178.67 | |
app.mailerlite.com | 251408 | 2010-04-09 | 2014-06-15 | 2026-02-05 | 496 B | 8.2 kB | ![]() 104.18.37.66 | |
vod-adaptive-ak.vimeocdn.com | 36736 | 2010-04-21 | 2024-05-07 | 2026-02-04 | 10 kB | 3.9 MB | ![]() 23.36.77.105 | |
fonts.gstatic.com | unknown | 2008-02-11 | 2014-04-02 | 2026-02-08 | 5.3 kB | 256 kB | ![]() 142.250.178.99 | |
diffuser-cdn.app-us1.com | 64683 | 2013-11-13 | 2019-06-13 | 2026-02-04 | 447 B | 34 kB | ![]() 104.18.128.216 | |
prism.app-us1.com | 65110 | 2013-11-13 | 2019-01-09 | 2026-02-04 | 962 B | 1.6 kB | ![]() 104.18.128.216 | ![]() |
Google Cloud CDN (CDN)
Cloud CDN uses Google's global edge network to serve content closer to users.Google Cloud (IaaS)
Google Cloud is a suite of cloud computing services.Cloudflare (CDN)
Cloudflare is a web-infrastructure and website-security company, providing content-delivery-network services, DDoS mitigation, Internet security, and distributed domain-name-server services.MySQL (Databases)
MySQL is an open-source relational database management system.PHP (Programming languages)
PHP is a general-purpose scripting language used for web development.LiteSpeed Cache (Caching, WordPress plugins)
LiteSpeed Cache is an all-in-one site acceleration plugin for WordPress.LiteSpeed (Web servers)
LiteSpeed is a high-scalability web server.Litespeed Cache (Caching, WordPress plugins)
LiteSpeed Cache is an all-in-one site acceleration plugin for WordPress.WordPress (CMS, Blogs)
WordPress is a free and open-source content management system written in PHP and paired with a MySQL or MariaDB database. Features include a plugin architecture and a template system.Nginx (Web servers, Reverse proxies)
Nginx is a web server that can also be used as a reverse proxy, load balancer, mail proxy and HTTP cache.Varnish (Caching)
Varnish is a reverse caching proxy.Envoy (Reverse proxies)
Envoy is an open-source edge and service proxy, designed for cloud-native applications.PHP:8.1.34 (Programming languages)
PHP is a general-purpose scripting language used for web development.WordPress:6.9 (CMS, Blogs)
WordPress is a free and open-source content management system written in PHP and paired with a MySQL or MariaDB database. Features include a plugin architecture and a template system.WordPress Block Editor (Page builders)
Sites using the WordPress Block Editor, also known as Gutenberg.Divi:2.0.1598027508 (Page builders, WordPress themes, WordPress plugins)
Divi is a WordPress Theme and standalone WordPress plugin from Elegant themes that allows users to build websites using the visual drag-and-drop Divi page builder.Kadence WP Blocks (WordPress plugins)
Kadence Blocks is a plugin for WordPress that provides a collection of custom blocks for the WordPress Block Editor, allowing users to create custom layouts and designs for their website without needing to know how to code.jQuery (JavaScript libraries)
jQuery is a JavaScript library which is a free, open-source software designed to simplify HTML DOM tree traversal and manipulation, as well as event handling, CSS animation, and Ajax.WooCommerce:10.4.3 (Ecommerce, WordPress plugins)
WooCommerce is an open-source ecommerce plugin for WordPress.Google Analytics (Analytics)
Google Analytics is a free web analytics service that tracks and reports website traffic.Cloudflare Bot Management (Security)
Cloudflare bot management solution identifies and mitigates automated traffic to protect websites from bad bots.Amazon S3 (CDN)
Amazon S3 or Amazon Simple Storage Service is a service offered by Amazon Web Services (AWS) that provides object storage through a web service interface.Amazon Web Services (PaaS)
Amazon Web Services (AWS) is a comprehensive cloud services platform offering compute power, database storage, content delivery and other functionality.Amazon CloudFront (CDN)
Amazon CloudFront is a fast content delivery network (CDN) service that securely delivers data, videos, applications, and APIs to customers globally with low latency, high transfer speeds.PHP:8.1.33 (Programming languages)
PHP is a general-purpose scripting language used for web development.Related reports
Network Intrusion Detection Systems
Suricata /w Emerging Threats Pro
| Timestamp | Severity | Source IP | Destination IP | Alert |
|---|---|---|---|---|
| low | Client IP | ![]() 74.125.250.129 | ET INFO Session Traversal Utilities for NAT (STUN Binding Request On Non-Standard High Port) | |
| low | Client IP | ![]() 74.125.250.129 | ET INFO Session Traversal Utilities for NAT (STUN Binding Request On Non-Standard High Port) | |
| low | Client IP | ![]() 74.125.250.129 | ET INFO Session Traversal Utilities for NAT (STUN Binding Request On Non-Standard High Port) | |
| low | Client IP | ![]() 74.125.250.129 | ET INFO Session Traversal Utilities for NAT (STUN Binding Request On Non-Standard High Port) |
Threat Detection Systems
No alerts detected
JavaScript (72)
No JavaScripts
HTTP Transactions (123)
| URL | IP | Response | Size |
|---|





