Report Overview
Visitedpublic
2025-06-21 10:58:14
Tags
Submit Tags
URL
dewakakek.net/
Finishing URL
dewakakek.net/
IP / ASN

104.21.112.1
Title
DEWAKAKEK : Agen Game Spin Dan Casino Dengan Dukungan Fitur Canggih
Detections
urlquery
0
Network Intrusion Detection
0
Threat Detection Systems
0
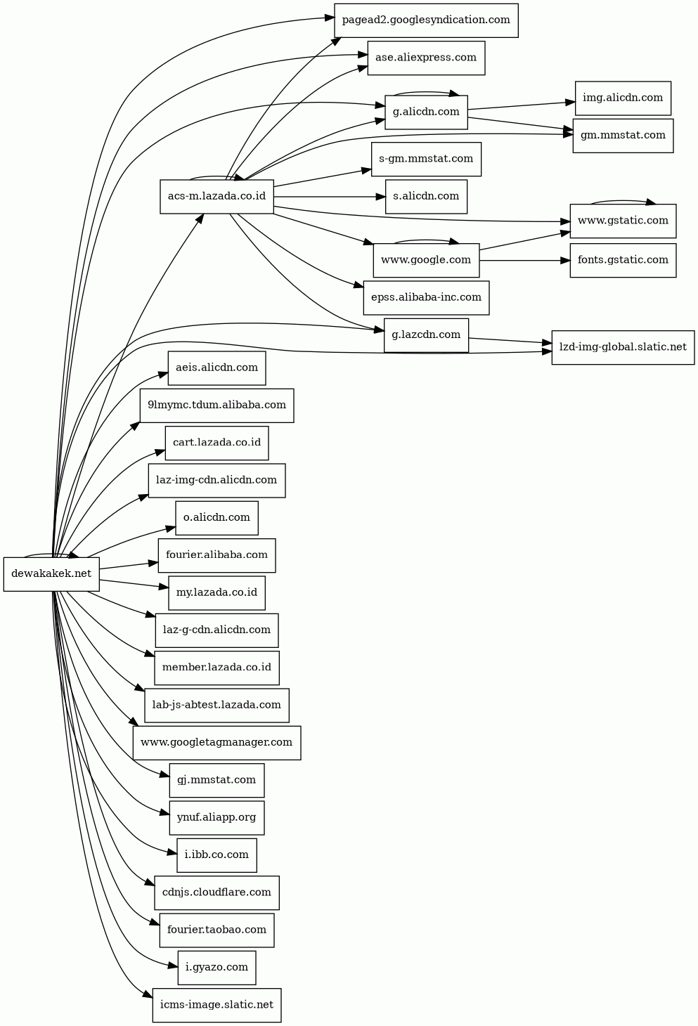
Host Summary
| Host | Rank | Registered | First Seen | Last Seen | Sent | Received | IP | Fingerprints |
|---|---|---|---|---|---|---|---|---|
img.alicdn.com | 8663 | 2008-06-25 | 2015-03-04 | 2025-06-16 | 927 B | 19 kB | ![]() 47.246.48.195 | |
gj.mmstat.com | 23875 | 2007-12-25 | 2014-12-16 | 2025-06-19 | 4.8 kB | 2.8 kB | ![]() 47.246.136.160 | |
ase.aliexpress.com | unknown | 2006-04-16 | 2024-08-02 | 2025-06-18 | 2.1 kB | 2.6 kB | ![]() 47.246.146.105 | |
fonts.gstatic.com | unknown | 2008-02-11 | 2014-04-02 | 2025-06-18 | 513 B | 16 kB | ![]() 142.250.74.35 | |
i.gyazo.com | 72426 | 2007-08-31 | 2014-03-14 | 2025-06-17 | 443 B | 1.0 kB | ![]() 104.18.25.163 | |
o.alicdn.com | 13674 | 2008-06-25 | 2021-04-29 | 2025-06-15 | 823 B | 90 kB | ![]() 47.246.50.176 | |
fourier.alibaba.com | 245815 | 1999-04-15 | 2017-12-29 | 2025-06-18 | 1.6 kB | 524 B | ![]() 47.246.167.19 | |
acs-m.lazada.co.id | 32126 | 2012-02-24 | 2017-12-21 | 2025-06-16 | 5.6 kB | 14 kB | ![]() 47.246.173.195 | |
aeis.alicdn.com | 23225 | 2008-06-25 | 2016-08-25 | 2025-06-21 | 411 B | 222 kB | ![]() 23.49.27.47 | |
lzd-img-global.slatic.net | 25020 | 2013-09-24 | 2021-12-16 | 2025-06-19 | 10 kB | 225 kB | ![]() 98.98.201.152 | |
member.lazada.co.id | 46666 | 2012-02-24 | 2018-02-10 | 2025-06-19 | 4.5 kB | 8.8 kB | ![]() 47.246.167.10 | |
www.gstatic.com | unknown | 2008-02-11 | 2012-05-29 | 2025-06-18 | 3.3 kB | 2.8 MB | ![]() 142.250.74.99 | |
icms-image.slatic.net | 21899 | 2013-09-24 | 2020-12-20 | 2025-06-14 | 472 B | 7.5 kB | ![]() 90.84.161.23 | |
lab-js-abtest.lazada.com | unknown | 2009-08-25 | 2023-01-23 | 2025-06-16 | 1.0 kB | 1.9 kB | ![]() 38.54.123.58 | |
cart.lazada.co.id | 80239 | 2012-02-24 | 2018-03-26 | 2025-06-16 | 1.1 kB | 2.1 kB | ![]() 47.246.167.10 | |
www.google.com | 7 | 1997-09-15 | 2015-05-10 | 2025-06-18 | 2.5 kB | 87 kB | ![]() 142.250.74.68 | |
pagead2.googlesyndication.com | 101 | 2003-01-21 | 2012-05-21 | 2025-06-19 | 920 B | 321 kB | ![]() 142.250.74.130 | |
my.lazada.co.id | 81848 | 2012-02-24 | 2018-03-26 | 2025-06-18 | 1.1 kB | 2.1 kB | ![]() 47.246.167.10 | |
ynuf.aliapp.org | 8486 | 2008-01-04 | 2017-01-30 | 2025-06-20 | 399 B | 968 B | ![]() 124.239.14.253 | |
s-gm.mmstat.com | unknown | 2007-12-25 | 2022-05-11 | 2025-06-16 | 916 B | 852 B | ![]() 140.205.151.5 | |
laz-g-cdn.alicdn.com | 16513 | 2008-06-25 | 2017-09-28 | 2025-06-20 | 1.6 kB | 74 kB | ![]() 38.54.123.61 | |
dewakakek.net | unknown | 2025-06-19 | 2025-06-21 | 2025-06-21 | 1.3 kB | 2.1 MB | ![]() 104.21.80.1 | |
g.alicdn.com | 6787 | 2008-06-25 | 2014-10-06 | 2025-06-21 | 7.0 kB | 535 kB | ![]() 163.181.253.193 | |
laz-img-cdn.alicdn.com | 17299 | 2008-06-25 | 2017-09-20 | 2025-06-20 | 1.9 kB | 70 kB | ![]() 90.84.161.23 | |
i.ibb.co.com | unknown | unknown | 2023-08-10 | 2025-06-19 | 1.3 kB | 14 kB | ![]() 45.43.142.3 | |
cdnjs.cloudflare.com | 235 | 2009-02-17 | 2012-05-23 | 2025-06-18 | 437 B | 8.9 kB | ![]() 104.17.25.14 | |
g.lazcdn.com | unknown | 2021-11-05 | 2022-09-16 | 2025-06-19 | 23 kB | 7.7 MB | ![]() 90.84.161.23 | |
9lmymc.tdum.alibaba.com | unknown | 1999-04-15 | 2025-06-21 | 2025-06-21 | 404 B | 407 B | ![]() 47.246.146.52 | |
fourier.taobao.com | 12218 | 2003-04-21 | 2019-10-09 | 2025-06-21 | 1.6 kB | 2.1 kB | ![]() 124.239.14.250 | |
epss.alibaba-inc.com | unknown | 1999-08-24 | 2023-06-11 | 2025-06-14 | 1.0 kB | 474 B | ![]() 47.246.167.121 | |
s.alicdn.com | 17303 | 2008-06-25 | 2019-04-29 | 2025-06-14 | 487 B | 2.9 kB | ![]() 54.240.174.118 | |
gm.mmstat.com | 14331 | 2007-12-25 | 2013-09-16 | 2025-06-19 | 2.6 kB | 1.3 kB | ![]() 140.205.151.5 | |
www.googletagmanager.com | 75 | 2011-11-11 | 2012-10-04 | 2025-06-18 | 422 B | 463 kB | ![]() 142.250.74.168 |
Related reports
Threat Detection Systems
Public InfoSec YARA rules
No alerts detected
OpenPhish
No alerts detected
PhishTank
No alerts detected
Quad9 DNS
No alerts detected
ThreatFox
No alerts detected
JavaScript (74)
| HASH | FROM | Size | First Seen | Last Seen | |
|---|---|---|---|---|---|
| 763b09dfd5ea5f28f86ff302bcef406b | DocumentWrite | 163 B | 2024-10-24 | 2026-04-02 | |
Introduced by DocumentWrite First Seen 2024-10-24 Last Seen 2026-04-02 Times Seen 17128 Size 163 B (163 bytes) MD5 763b09dfd5ea5f28f86ff302bcef406b SHA1 b1c7ebba969dd754b4408ffd377be8f7aff21a7f Loading... | |||||
HTTP Transactions (160)
| URL | IP | Response | Size |
|---|







