Report Overview
Visitedpublic
2026-03-18 16:46:47
Tags
Submit Tags
URL
hudsondigitalcorporation.com/
Finishing URL
hudsondigitalcorporation.com/
IP / ASN

159.100.6.5
Title
Hudson Digital Corporation
Detections
urlquery
0
Network Intrusion Detection
0
Threat Detection Systems
1
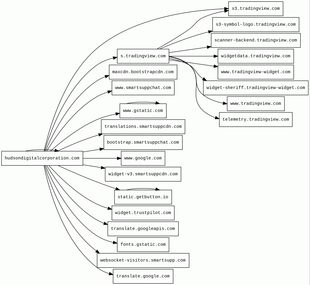
Host Summary
| Host | Rank | Registered | First Seen | Last Seen | Sent | Received | IP | Fingerprints |
|---|---|---|---|---|---|---|---|---|
translate.googleapis.com | 6317 | 2005-01-25 | 2012-05-31 | 2026-03-16 | 2.2 kB | 418 kB | ![]() 142.251.142.234 | |
fonts.gstatic.com | unknown | 2008-02-11 | 2014-04-02 | 2026-03-15 | 479 B | 7.1 kB | ![]() 142.251.38.99 | |
s3.tradingview.com | 165395 | 2010-03-20 | 2018-06-24 | 2026-03-13 | 1.4 kB | 88 kB | ![]() 194.242.11.186 | |
scanner-backend.tradingview.com | unknown | 2010-03-20 | 2025-12-08 | 2026-03-14 | 554 B | 996 B | ![]() 216.250.139.99 | |
widgetdata.tradingview.com | 179381 | 2010-03-20 | 2015-02-20 | 2026-03-13 | 675 B | 224 B | ![]() 92.223.127.171 | |
telemetry.tradingview.com | 64373 | 2010-03-20 | 2014-06-09 | 2026-03-14 | 521 B | 676 B | ![]() 104.238.217.203 | |
widget-v3.smartsuppcdn.com | 532262 | 2018-11-20 | 2022-10-03 | 2026-03-12 | 1.4 kB | 325 kB | ![]() 185.76.9.27 | ![]() |
www.smartsuppchat.com | 491650 | 2014-02-02 | 2017-01-30 | 2026-03-12 | 433 B | 19 kB | ![]() 185.76.9.27 | ![]() |
www.gstatic.com | 146047 | 2008-02-11 | 2012-05-29 | 2026-03-15 | 1.7 kB | 45 kB | ![]() 172.217.20.163 | |
www.tradingview.com | 1990 | 2010-03-20 | 2012-12-04 | 2026-03-12 | 1.1 kB | 2.8 kB | ![]() 52.84.50.119 | |
static.getbutton.io | 386210 | 2019-09-03 | 2019-10-01 | 2026-03-12 | 887 B | 885 kB | ![]() 104.26.15.221 | |
www.tradingview-widget.com | 196495 | 2020-06-05 | 2021-04-08 | 2026-03-12 | 120 kB | 6.8 MB | ![]() 194.242.11.186 | |
maxcdn.bootstrapcdn.com | 6807 | 2012-05-25 | 2014-06-18 | 2026-03-16 | 1.1 kB | 96 kB | ![]() 104.18.11.207 | |
widget-sheriff.tradingview-widget.com | 206730 | 2020-06-05 | 2024-02-01 | 2026-03-13 | 536 B | 586 B | ![]() 52.84.50.72 | |
websocket-visitors.smartsupp.com | 411464 | 2012-08-25 | 2021-07-12 | 2026-03-12 | 617 B | 224 B | ![]() 63.183.176.45 | |
s.tradingview.com | 416574 | 2010-03-20 | 2017-01-30 | 2026-03-17 | 1.2 kB | 74 kB | ![]() 52.84.50.107 | ![]() ![]() |
s3-symbol-logo.tradingview.com | 110931 | 2010-03-20 | 2020-11-23 | 2026-03-13 | 482 B | 2.0 kB | ![]() 194.242.11.186 | |
widget.trustpilot.com | 36063 | 2007-06-30 | 2017-02-01 | 2026-03-16 | 606 B | 432 B | ![]() 52.84.50.104 | |
bootstrap.smartsuppchat.com | 425291 | 2014-02-02 | 2018-01-29 | 2026-03-11 | 549 B | 1.6 kB | ![]() 3.67.122.104 | |
hudsondigitalcorporation.com 49 alert(s) on this Host | unknown | 2025-05-07 | 2026-03-18 | 2026-03-18 | 25 kB | 2.3 MB | ![]() 159.100.6.5 | ![]() |
www.google.com | 22 | 1997-09-15 | 2015-05-10 | 2026-03-15 | 456 B | 739 B | ![]() 142.251.155.119 | |
translations.smartsuppcdn.com | 560346 | 2018-11-20 | 2022-11-04 | 2026-03-12 | 516 B | 7.7 kB | ![]() 185.76.9.27 | ![]() |
translate.google.com | 609 | 1997-09-15 | 2012-05-30 | 2026-03-16 | 474 B | 82 kB | ![]() 142.251.143.142 |
Bunny (CDN)
Amazon Web Services (PaaS)
Amazon Web Services (AWS) is a comprehensive cloud services platform offering compute power, database storage, content delivery and other functionality.CDN77 (CDN)
CDN77 is a content delivery network (CDN).PayPal (Payment processors)
PayPal is an online payments system that supports online money transfers and serves as an electronic alternative to traditional paper methods like checks and money orders.Amazon CloudFront (CDN)
Amazon CloudFront is a fast content delivery network (CDN) service that securely delivers data, videos, applications, and APIs to customers globally with low latency, high transfer speeds.Cloudflare (CDN)
Cloudflare is a web-infrastructure and website-security company, providing content-delivery-network services, DDoS mitigation, Internet security, and distributed domain-name-server services.dc.js (JavaScript graphics, JavaScript libraries)
A multi-dimensional charting library built to work natively with crossfilter and rendered using d3.jsC3.js (JavaScript libraries)
D3 based reusable chart libraryLiteSpeed (Web servers)
LiteSpeed is a high-scalability web server.UIKit (UI frameworks)
UIKit is the framework used for developing iOS applications.jQuery:3.2.1 (JavaScript libraries)
jQuery is a JavaScript library which is a free, open-source software designed to simplify HTML DOM tree traversal and manipulation, as well as event handling, CSS animation, and Ajax.Trustpilot (Reviews)
Trustpilot is a Danish consumer review website which provide embed stand-alone applications in your website to show your most recent reviews, TrustScore, and star ratings.Bootstrap:5 (UI frameworks)
Bootstrap is a free and open-source CSS framework directed at responsive, mobile-first front-end web development. It contains CSS and JavaScript-based design templates for typography, forms, buttons, navigation, and other interface components.Unpkg (CDN)
Unpkg is a content delivery network for everything on npm.Bootstrap:3.3.7 (UI frameworks)
Bootstrap is a free and open-source CSS framework directed at responsive, mobile-first front-end web development. It contains CSS and JavaScript-based design templates for typography, forms, buttons, navigation, and other interface components.Related reports
Threat Detection Systems
| Detection System | Indicator | Verdict | Alert |
|---|---|---|---|
| DNS4EU | hudsondigitalcorporation.com | malicious | Sinkholed |
JavaScript (111)
| HASH | FROM | Size | First Seen | Last Seen | |
|---|---|---|---|---|---|
| 09db6944031cd98205f89ab34768d763 | DocumentWrite | 470 B | 2026-03-16 | 2026-03-18 | |
Introduced by DocumentWrite First Seen 2026-03-16 Last Seen 2026-03-18 Times Seen 65 Size 470 B (470 bytes) MD5 09db6944031cd98205f89ab34768d763 SHA1 d6741748a1bd0921d0ca1fa0b2772f07ebb098e8 Loading... | |||||
HTTP Transactions (319)
| URL | IP | Response | Size |
|---|








