Report Overview
Visitedpublic
2026-03-26 13:02:15
Tags
Submit Tags
URL
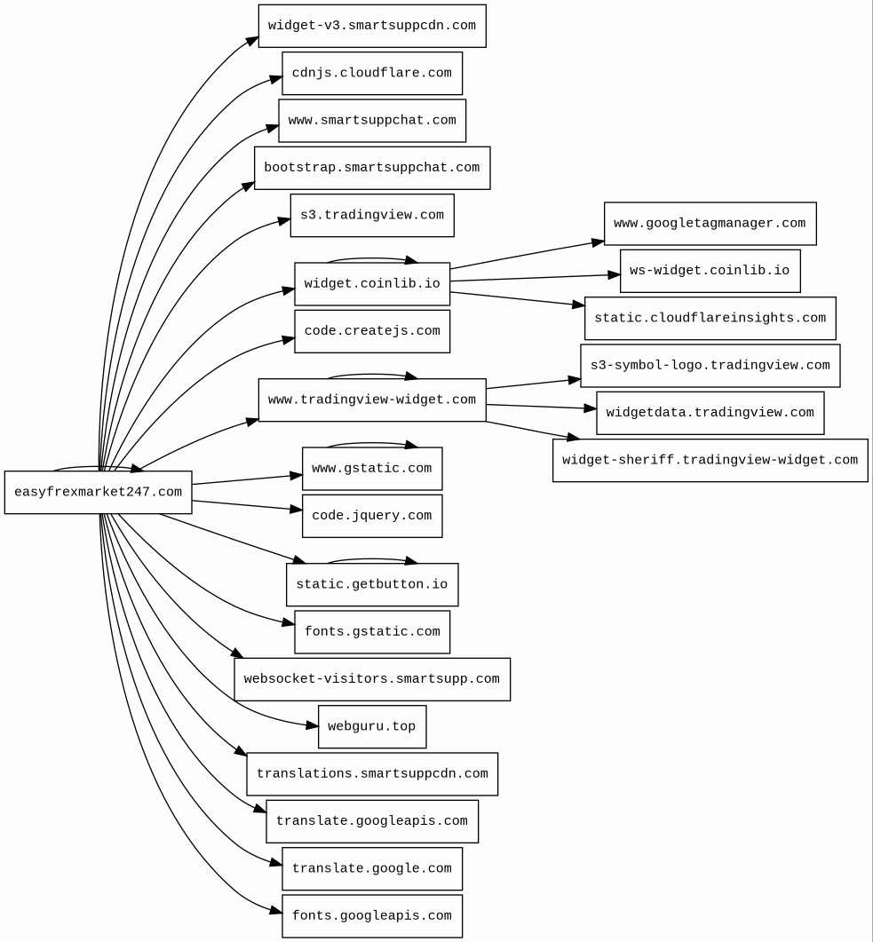
easyfrexmarket247.com
Finishing URL
easyfrexmarket247.com/
IP / ASN

104.238.248.156
Title
Easyfrexmarket247 – Safe investment with Easyfrexmarket247
Detections
urlquery
0
Network Intrusion Detection
0
Threat Detection Systems
1
Host Summary
| Host | Rank | Registered | First Seen | Last Seen | Sent | Received | IP | Fingerprints |
|---|---|---|---|---|---|---|---|---|
fonts.googleapis.com | 313 | 2005-01-25 | 2012-05-23 | 2026-03-22 | 490 B | 11 kB | ![]() 142.251.38.106 | |
code.createjs.com | 16334 | 2011-03-20 | 2013-05-10 | 2026-03-26 | 438 B | 191 kB | ![]() 23.36.76.145 | |
www.googletagmanager.com | 283 | 2011-11-11 | 2012-10-04 | 2026-03-22 | 1.3 kB | 1.1 MB | ![]() 142.251.143.136 | |
s3-symbol-logo.tradingview.com | 110931 | 2010-03-20 | 2020-11-23 | 2026-03-20 | 7.6 kB | 26 kB | ![]() 194.242.11.186 | |
fonts.gstatic.com | unknown | 2008-02-11 | 2014-04-02 | 2026-03-22 | 3.2 kB | 135 kB | ![]() 172.217.19.227 | |
s3.tradingview.com | 165395 | 2010-03-20 | 2018-06-24 | 2026-03-20 | 1.4 kB | 43 kB | ![]() 194.242.11.186 | |
static.getbutton.io | 386210 | 2019-09-03 | 2019-10-01 | 2026-03-19 | 873 B | 885 kB | ![]() 104.26.14.221 | |
easyfrexmarket247.com 53 alert(s) on this Host | unknown | 2024-05-01 | 2026-01-23 | 2026-03-26 | 26 kB | 4.8 MB | ![]() 104.238.248.156 | |
www.tradingview-widget.com | 196495 | 2020-06-05 | 2021-04-08 | 2026-03-26 | 51 kB | 2.4 MB | ![]() 194.242.11.186 | |
static.cloudflareinsights.com | 4073 | 2019-08-30 | 2019-09-24 | 2026-03-22 | 512 B | 32 kB | ![]() 104.16.80.73 | |
code.jquery.com | 4915 | 2005-12-10 | 2012-05-21 | 2026-03-22 | 858 B | 180 kB | ![]() 151.101.66.137 | |
translate.google.com | 609 | 1997-09-15 | 2012-05-30 | 2026-03-23 | 954 B | 83 kB | ![]() 172.217.20.174 | |
websocket-visitors.smartsupp.com | 411464 | 2012-08-25 | 2021-07-12 | 2026-03-26 | 610 B | 224 B | ![]() 35.157.155.145 | |
translations.smartsuppcdn.com | 560346 | 2018-11-20 | 2022-11-04 | 2026-03-26 | 502 B | 7.7 kB | ![]() 185.76.9.27 | ![]() |
widget-v3.smartsuppcdn.com | 532262 | 2018-11-20 | 2022-10-03 | 2026-03-26 | 1.4 kB | 325 kB | ![]() 185.76.9.11 | ![]() |
translate.googleapis.com | 6317 | 2005-01-25 | 2012-05-31 | 2026-03-23 | 1.7 kB | 420 kB | ![]() 216.58.201.234 | |
cdnjs.cloudflare.com | 1222 | 2009-02-17 | 2012-05-23 | 2026-03-22 | 482 B | 32 kB | ![]() 104.17.25.14 | |
widget.coinlib.io | unknown | 2017-12-05 | 2018-10-03 | 2026-03-24 | 8.1 kB | 1.4 MB | ![]() 188.114.96.1 | |
www.smartsuppchat.com | 491650 | 2014-02-02 | 2017-01-30 | 2026-03-26 | 426 B | 19 kB | ![]() 185.76.9.12 | ![]() |
bootstrap.smartsuppchat.com | 425291 | 2014-02-02 | 2018-01-29 | 2026-03-26 | 535 B | 1.6 kB | ![]() 52.59.95.51 | |
widget-sheriff.tradingview-widget.com | 206730 | 2020-06-05 | 2024-02-01 | 2026-03-20 | 1.6 kB | 1.8 kB | ![]() 52.84.50.39 | |
webguru.top | unknown | 2022-06-16 | 2020-08-05 | 2026-03-26 | 541 B | 0 B | ![]() 0.0.0.0 | |
ws-widget.coinlib.io | unknown | 2017-12-05 | 2023-05-09 | 2026-03-20 | 3.8 kB | 6.9 kB | ![]() 188.114.97.1 | |
www.gstatic.com | 146047 | 2008-02-11 | 2012-05-29 | 2026-03-22 | 1.6 kB | 25 kB | ![]() 142.251.142.227 | |
widgetdata.tradingview.com | 179381 | 2010-03-20 | 2015-02-20 | 2026-03-20 | 2.1 kB | 672 B | ![]() 92.38.154.196 |
Apache HTTP Server (Web servers)
Apache is a free and open-source cross-platform web server software.Bunny (CDN)
Amazon Web Services (PaaS)
Amazon Web Services (AWS) is a comprehensive cloud services platform offering compute power, database storage, content delivery and other functionality.Cloudflare (CDN)
Cloudflare is a web-infrastructure and website-security company, providing content-delivery-network services, DDoS mitigation, Internet security, and distributed domain-name-server services.Nginx:1.28.0 (Web servers, Reverse proxies)
Nginx is a web server that can also be used as a reverse proxy, load balancer, mail proxy and HTTP cache.CreateJS (CDN)
CreateJS is a suite of modular libraries and tools which work together or independently to enable interactive content on open web technologies via HTML5.jQuery:3.6.0 (JavaScript libraries)
jQuery is a JavaScript library which is a free, open-source software designed to simplify HTML DOM tree traversal and manipulation, as well as event handling, CSS animation, and Ajax.jQuery CDN (CDN)
jQuery CDN is a way to include jQuery in your website without actually downloading and keeping it your website's folder.PayPal (Payment processors)
PayPal is an online payments system that supports online money transfers and serves as an electronic alternative to traditional paper methods like checks and money orders.Nginx (Web servers, Reverse proxies)
Nginx is a web server that can also be used as a reverse proxy, load balancer, mail proxy and HTTP cache.Varnish (Caching)
Varnish is a reverse caching proxy.CDN77 (CDN)
CDN77 is a content delivery network (CDN).Bootstrap (UI frameworks)
Bootstrap is a free and open-source CSS framework directed at responsive, mobile-first front-end web development. It contains CSS and JavaScript-based design templates for typography, forms, buttons, navigation, and other interface components.Cloudflare Browser Insights (Analytics, RUM)
Cloudflare Browser Insights is a tool that measures the performance of websites from the perspective of users.Google Tag Manager (Tag managers)
Google Tag Manager is a tag management system (TMS) that allows you to quickly and easily update measurement codes and related code fragments collectively known as tags on your website or mobile app.Google Analytics (Analytics)
Google Analytics is a free web analytics service that tracks and reports website traffic.Amazon CloudFront (CDN)
Amazon CloudFront is a fast content delivery network (CDN) service that securely delivers data, videos, applications, and APIs to customers globally with low latency, high transfer speeds.Related reports
Threat Detection Systems
| Detection System | Indicator | Verdict | Alert |
|---|---|---|---|
| Hagezi Threat Feed | easyfrexmarket247.com | malicious | Sinkholed |
JavaScript (110)
| HASH | FROM | Size | First Seen | Last Seen | |
|---|---|---|---|---|---|
| 21dea70927157f35a7e6fd5ed824fc87 | DocumentWrite | 3.0 kB | 2026-03-19 | 2026-03-26 | |
Introduced by DocumentWrite First Seen 2026-03-19 Last Seen 2026-03-26 Times Seen 268 Size 3.0 kB (3011 bytes) MD5 21dea70927157f35a7e6fd5ed824fc87 SHA1 a8240a810cb513cbe217de83a364786013c48f66 Loading... | |||||
HTTP Transactions (229)
| URL | IP | Response | Size |
|---|





