Report Overview
Visitedpublic
2026-03-04 16:43:31
Tags
Submit Tags
URL
meetme.so
Finishing URL
www.oncehub.com/
IP / ASN

52.184.200.53
Title
Online Appointment Booking Software - Unmatched Free Plan | OnceHub
Detections
urlquery
0
Network Intrusion Detection
0
Threat Detection Systems
0
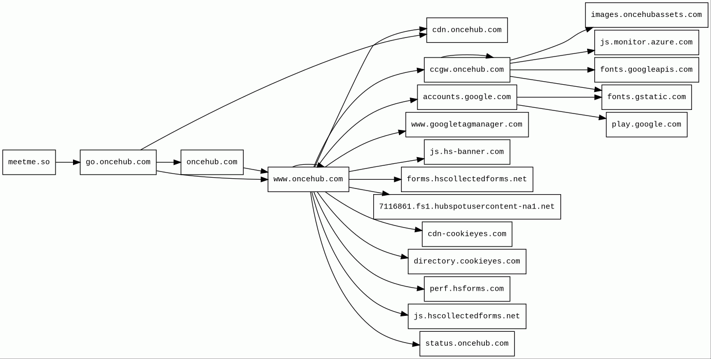
Host Summary
| Host | Rank | Registered | First Seen | Last Seen | Sent | Received | IP | Fingerprints |
|---|---|---|---|---|---|---|---|---|
forms.hscollectedforms.net | 36910 | 2017-01-23 | 2023-03-02 | 2026-03-02 | 526 B | 709 B | ![]() 104.16.109.254 | |
oncehub.com | 59484 | 2017-07-24 | 2015-07-15 | 2026-02-24 | 513 B | 198 kB | ![]() 44.208.52.101 | |
js.monitor.azure.com | 3578 | 1994-10-25 | 2020-04-24 | 2026-02-25 | 470 B | 3.1 kB | ![]() 13.107.246.53 | |
js.hs-banner.com | 17150 | 2020-03-09 | 2020-03-26 | 2026-03-02 | 425 B | 71 kB | ![]() 104.18.40.240 | |
www.oncehub.com | unknown | 2017-07-24 | 2019-02-06 | 2026-02-25 | 31 kB | 895 kB | ![]() 199.60.103.225 | |
fonts.gstatic.com | unknown | 2008-02-11 | 2014-04-02 | 2026-03-01 | 2.7 kB | 262 kB | ![]() 216.58.207.195 | |
play.google.com | 48 | 1997-09-15 | 2013-05-30 | 2026-03-01 | 1.1 kB | 1.1 kB | ![]() 142.251.142.238 | |
status.oncehub.com | unknown | 2017-07-24 | 2026-02-25 | 2026-02-25 | 458 B | 819 B | ![]() 142.251.143.147 | |
perf.hsforms.com | 171085 | 2013-09-18 | 2020-07-03 | 2026-02-27 | 478 B | 778 B | ![]() 104.18.80.204 | |
js.hscollectedforms.net | 36221 | 2017-01-23 | 2017-03-02 | 2026-03-02 | 459 B | 78 kB | ![]() 104.16.109.254 | |
ccgw.oncehub.com | unknown | 2017-07-24 | 2025-11-25 | 2026-02-20 | 21 kB | 3.6 MB | ![]() 52.184.200.53 | ![]() |
cdn.oncehub.com | 806995 | 2017-07-24 | 2019-03-02 | 2026-02-27 | 4.4 kB | 2.7 MB | ![]() 13.107.213.53 | |
accounts.google.com | 103 | 1997-09-15 | 2012-05-23 | 2026-03-02 | 2.4 kB | 521 kB | ![]() 173.194.221.84 | |
cdn-cookieyes.com | 9847 | 2020-04-22 | 2020-04-26 | 2026-03-02 | 3.3 kB | 107 kB | ![]() 104.18.18.62 | |
directory.cookieyes.com | 58169 | 2018-06-03 | 2022-07-12 | 2026-02-25 | 450 B | 615 B | ![]() 172.66.163.68 | |
www.googletagmanager.com | 283 | 2011-11-11 | 2012-10-04 | 2026-03-01 | 886 B | 962 kB | ![]() 142.251.142.232 | |
fonts.googleapis.com | 313 | 2005-01-25 | 2012-05-23 | 2026-03-01 | 475 B | 41 kB | ![]() 142.250.74.10 | |
images.oncehubassets.com | 6324316 | 2022-11-30 | 2022-12-01 | 2026-02-20 | 1.0 kB | 19 kB | ![]() 104.26.2.224 | |
7116861.fs1.hubspotusercontent-na1.net | unknown | 2021-09-30 | 2023-08-17 | 2026-02-25 | 3.3 kB | 188 kB | ![]() 172.64.146.132 | |
go.oncehub.com | 1349568 | 2017-07-24 | 2019-03-02 | 2026-02-28 | 483 B | 8.7 kB | ![]() 52.184.200.53 | |
meetme.so | 774572 | 2011-04-06 | 2013-10-29 | 2023-11-16 | 478 B | 8.6 kB | ![]() 52.184.200.53 |
Cloudflare (CDN)
Cloudflare is a web-infrastructure and website-security company, providing content-delivery-network services, DDoS mitigation, Internet security, and distributed domain-name-server services.Nginx (Web servers, Reverse proxies)
Nginx is a web server that can also be used as a reverse proxy, load balancer, mail proxy and HTTP cache.Azure Front Door (Load balancers)
Azure Front Door is a scalable and secure entry point for fast delivery of your global web applications.Azure (PaaS)
Azure is a cloud computing service for building, testing, deploying, and managing applications and services through Microsoft-managed data centers.Amazon Web Services (PaaS)
Amazon Web Services (AWS) is a comprehensive cloud services platform offering compute power, database storage, content delivery and other functionality.Amazon CloudFront (CDN)
Amazon CloudFront is a fast content delivery network (CDN) service that securely delivers data, videos, applications, and APIs to customers globally with low latency, high transfer speeds.HubSpot CMS Hub (CMS)
CMS Hub is a content management platform by HubSpot for marketers to manage, optimize, and track content performance on websites, blogs, and landing pages.Cloudflare Bot Management (Security)
Cloudflare bot management solution identifies and mitigates automated traffic to protect websites from bad bots.Google Sign-in (Authentication)
Google Sign-In is a secure authentication system that reduces the burden of login for users, by enabling them to sign in with their Google account.HubSpot (Marketing automation)
HubSpot is a marketing and sales software that helps companies attract visitors, convert leads, and close customers.Google Tag Manager (Tag managers)
Google Tag Manager is a tag management system (TMS) that allows you to quickly and easily update measurement codes and related code fragments collectively known as tags on your website or mobile app.jQuery:3.7.1 (JavaScript libraries)
jQuery is a JavaScript library which is a free, open-source software designed to simplify HTML DOM tree traversal and manipulation, as well as event handling, CSS animation, and Ajax.Envoy (Reverse proxies)
Envoy is an open-source edge and service proxy, designed for cloud-native applications.AngularJS (JavaScript frameworks)
AngularJS is a JavaScript-based open-source web application framework led by the Angular Team at Google.Related reports
Threat Detection Systems
No alerts detected
JavaScript (130)
No JavaScripts
HTTP Transactions (114)
| URL | IP | Response | Size |
|---|

