Report Overview
Visitedpublic
2026-01-10 03:36:08
Tags
Submit Tags
URL
traffic2archive.github.io/ultimate-seo-backlink-generator/dofollow-backlink-generator-for-ranking.html?https%3A%2F%2Fbacklink-building.github.io%2Fultimate-free-backlink-generator-online%2Fwhite-hat-link-building-playbook.html
Finishing URL
traffic2archive.github.io/ultimate-seo-backlink-generator/dofollow-backlink-generator-for-ranking.html?https://backlink-building.github.io/ultimate-free-backlink-generator-online/white-hat-link-building-playbook.html
IP / ASN

185.199.108.153
Title
Free Backlink Maker Generator Builder – Online SEO Tool for Auto Submission, YouTube Backlinks & Traffic Booster (IFrame/Popup/Tab/Ping)
Detections
urlquery
0
Network Intrusion Detection
1
Threat Detection Systems
1
Host Summary
| Host | Rank | Registered | First Seen | Last Seen | Sent | Received | IP | Fingerprints |
|---|---|---|---|---|---|---|---|---|
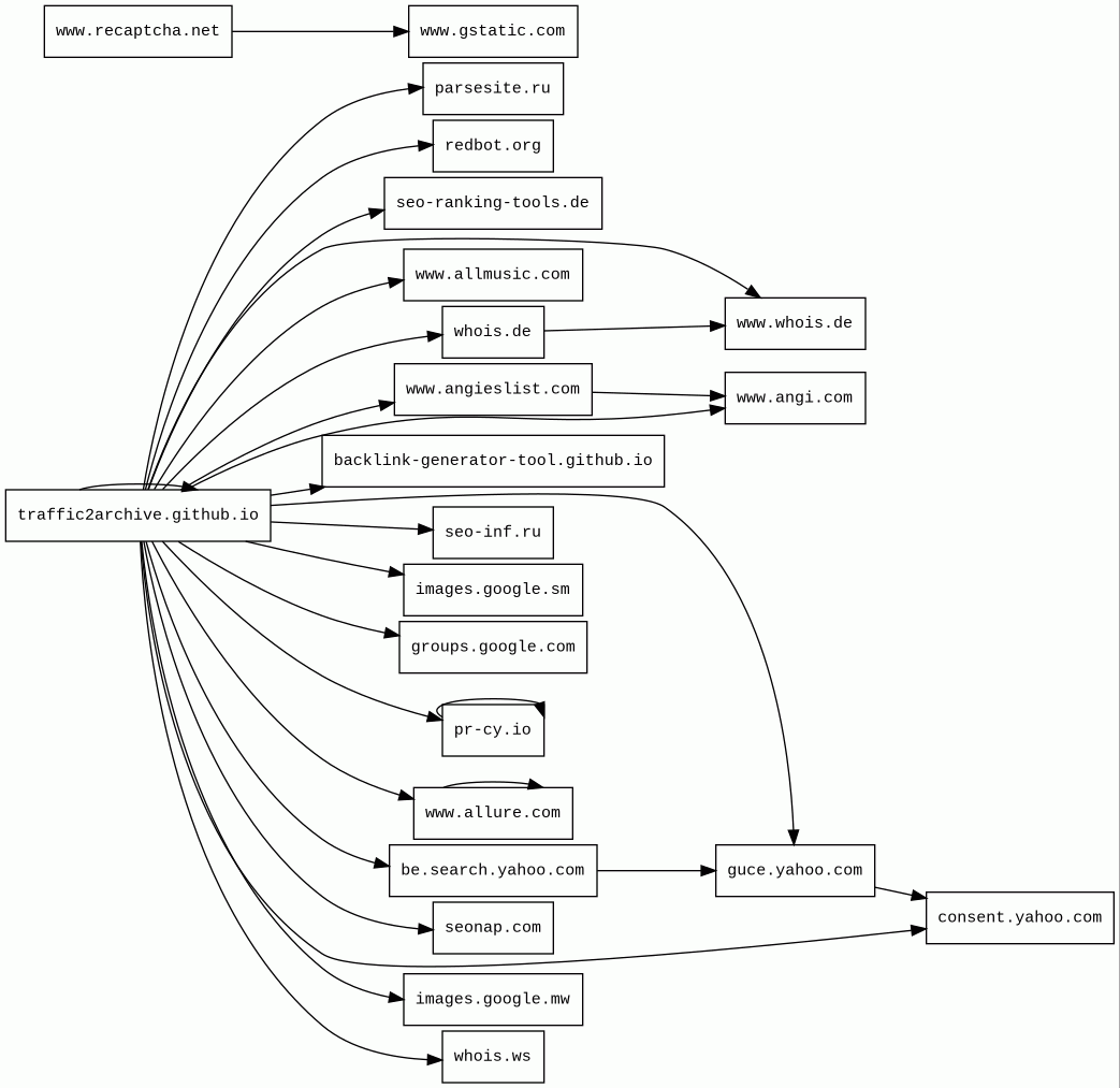
redbot.org | 2168873 | 2009-03-07 | 2025-12-19 | 2026-01-09 | 1.1 kB | 12 kB | ![]() 45.79.113.165 | |
groups.google.com | 206075 | 1997-09-15 | 2012-06-26 | 2026-01-09 | 570 B | 5.4 kB | ![]() 108.177.14.113 | |
www.whois.de | unknown | unknown | 2025-12-19 | 2026-01-09 | 551 B | 1.5 kB | ![]() 104.21.4.230 | |
seonap.com | unknown | unknown | 2025-12-19 | 2026-01-09 | 556 B | 341 B | ![]() 52.20.84.62 | |
whois.de | 2856155 | unknown | 2025-12-19 | 2026-01-09 | 547 B | 1.4 kB | ![]() 104.21.4.230 | |
images.google.mw | unknown | unknown | 2025-12-20 | 2025-12-20 | 664 B | 3.1 kB | ![]() 142.250.178.46 | |
seo-inf.ru | 4563938 | 2015-01-18 | 2025-12-19 | 2026-01-09 | 558 B | 12 kB | ![]() 5.45.123.194 | ![]() |
backlink-generator-tool.github.io | unknown | 2013-03-08 | 2025-10-09 | 2026-01-03 | 3.0 kB | 312 kB | ![]() 185.199.111.153 | |
seo-ranking-tools.de | unknown | unknown | 2025-12-19 | 2026-01-09 | 592 B | 92 kB | ![]() 78.46.8.157 | ![]() ![]() |
pr-cy.io | 459888 | 2021-03-09 | 2025-12-19 | 2026-01-09 | 3.9 kB | 867 kB | ![]() 188.124.45.105 | |
traffic2archive.github.io | unknown | 2013-03-08 | 2026-01-03 | 2026-01-03 | 1.5 kB | 28 kB | ![]() 185.199.111.153 | |
www.allmusic.com | 109433 | 1994-06-02 | 2012-05-21 | 2025-12-19 | 571 B | 1.3 kB | ![]() 130.211.21.62 | |
be.search.yahoo.com | unknown | 1995-01-18 | 2025-12-19 | 2026-01-09 | 649 B | 729 B | ![]() 212.82.100.137 | |
images.google.sm | unknown | 2003-04-03 | 2025-12-19 | 2026-01-09 | 664 B | 3.1 kB | ![]() 142.250.178.46 | |
www.angieslist.com | 4939985 | 1996-05-15 | 2012-05-21 | 2026-01-09 | 580 B | 68 kB | ![]() 172.64.153.62 | |
www.allure.com | 85899 | 1994-05-17 | 2012-11-06 | 2025-12-19 | 2.1 kB | 2.2 MB | ![]() 3.167.2.32 | |
consent.yahoo.com | 12070 | 1995-01-18 | 2019-02-20 | 2026-01-06 | 606 B | 979 B | ![]() 63.35.39.200 | |
www.gstatic.com | 146047 | 2008-02-11 | 2012-05-29 | 2026-01-04 | 932 B | 1.7 MB | ![]() 142.250.178.35 | |
whois.ws | 2164529 | 2016-03-21 | 2012-12-30 | 2025-12-28 | 631 B | 1.6 kB | ![]() 94.46.49.231 | |
parsesite.ru | 4485714 | 2016-07-15 | 2018-07-10 | 2025-12-19 | 559 B | 1.1 kB | ![]() 92.255.106.119 | |
guce.yahoo.com | 23222 | 1995-01-18 | 2018-03-16 | 2026-01-07 | 732 B | 295 B | ![]() 63.35.39.200 | |
www.angi.com | 98668 | 1996-01-16 | 2016-02-22 | 2026-01-09 | 574 B | 68 kB | ![]() 172.64.146.241 |
Apache HTTP Server (Web servers)
Apache is a free and open-source cross-platform web server software.Cloudflare (CDN)
Cloudflare is a web-infrastructure and website-security company, providing content-delivery-network services, DDoS mitigation, Internet security, and distributed domain-name-server services.OpenResty (Web servers)
OpenResty is a web platform based on nginx which can run Lua scripts using its LuaJIT engine.Nginx (Web servers, Reverse proxies)
Nginx is a web server that can also be used as a reverse proxy, load balancer, mail proxy and HTTP cache.Google Web Server (Web servers)
Nginx:1.22.1 (Web servers, Reverse proxies)
Nginx is a web server that can also be used as a reverse proxy, load balancer, mail proxy and HTTP cache.Liveinternet (Analytics)
Bootstrap (UI frameworks)
Bootstrap is a free and open-source CSS framework directed at responsive, mobile-first front-end web development. It contains CSS and JavaScript-based design templates for typography, forms, buttons, navigation, and other interface components.Highcharts (JavaScript graphics)
Highcharts is a charting library written in pure JavaScript, for adding interactive charts to a website or web application. Highcharts meets accessibility standards and works with Python, Angular, React, iOS, Android, and more.PHP:5.4.45 (Programming languages)
PHP is a general-purpose scripting language used for web development.GitHub Pages (PaaS)
GitHub Pages is a static site hosting service.Varnish (Caching)
Varnish is a reverse caching proxy.Fastly (CDN)
Fastly is a cloud computing services provider. Fastly's cloud platform provides a content delivery network, Internet security services, load balancing, and video & streaming services.All in One SEO Pack:4.9.1 (SEO, WordPress plugins)
All in One SEO plugin optimizes WordPress website and its content for search engines.Popper (Miscellaneous)
Popper is a positioning engine, its purpose is to calculate the position of an element to make it possible to position it near a given reference element.Google AdSense (Advertising)
Google AdSense is a program run by Google through which website publishers serve advertisements that are targeted to the site content and audience.PHP (Programming languages)
PHP is a general-purpose scripting language used for web development.All in One SEO:4.9.1 (SEO, WordPress plugins)
All in One SEO optimizes a WordPress website and its content for search engines.Conditional Fields for Contact Form 7:2.6.7 (Widgets, WordPress plugins)
Adds conditional logic to Contact Form 7.jQuery Migrate:3.4.1 (JavaScript libraries)
Query Migrate is a javascript library that allows you to preserve the compatibility of your jQuery code developed for versions of jQuery older than 1.9.Contact Form 7:6.1.4 (WordPress plugins, Form builders)
Contact Form 7 is an WordPress plugin which can manage multiple contact forms. The form supports Ajax-powered submitting, CAPTCHA, Akismet spam filtering.WordPress:6.8.3 (CMS, Blogs)
WordPress is a free and open-source content management system written in PHP and paired with a MySQL or MariaDB database. Features include a plugin architecture and a template system.WooCommerce:10.3.7 (Ecommerce, WordPress plugins)
WooCommerce is an open-source ecommerce plugin for WordPress.jQuery (JavaScript libraries)
jQuery is a JavaScript library which is a free, open-source software designed to simplify HTML DOM tree traversal and manipulation, as well as event handling, CSS animation, and Ajax.MySQL (Databases)
MySQL is an open-source relational database management system.React (JavaScript frameworks)
React is an open-source JavaScript library for building user interfaces or UI components.Express (Web frameworks, Web servers)
Express is a web application framework for Node.js, released as free and open-source software under the MIT License. It is designed for building web applications and APIs.Node.js (Programming languages)
Node.js is an open-source, cross-platform, JavaScript runtime environment that executes JavaScript code outside a web browser.Varnish:6.1 (Caching)
Varnish is a reverse caching proxy.Nginx:1.28.0 (Web servers, Reverse proxies)
Nginx is a web server that can also be used as a reverse proxy, load balancer, mail proxy and HTTP cache.Apache Traffic Server (Web servers)
Apache Traffic Server is an open-source caching and proxying server that serves as an HTTP/1.1 and HTTP/2 reverse proxy with caching capabilities, load balancing, request routing, SSL termination, and support for advanced HTTP features.Amazon Web Services (PaaS)
Amazon Web Services (AWS) is a comprehensive cloud services platform offering compute power, database storage, content delivery and other functionality.Amazon S3 (CDN)
Amazon S3 or Amazon Simple Storage Service is a service offered by Amazon Web Services (AWS) that provides object storage through a web service interface.Amazon CloudFront (CDN)
Amazon CloudFront is a fast content delivery network (CDN) service that securely delivers data, videos, applications, and APIs to customers globally with low latency, high transfer speeds.Google Tag Manager (Tag managers)
Google Tag Manager is a tag management system (TMS) that allows you to quickly and easily update measurement codes and related code fragments collectively known as tags on your website or mobile app.Google Publisher Tag (Advertising)
Google Publisher Tag (GPT) is an ad tagging library for Google Ad Manager which is used to dynamically build ad requests.Nginx:1.18.0 (Web servers, Reverse proxies)
Nginx is a web server that can also be used as a reverse proxy, load balancer, mail proxy and HTTP cache.Ubuntu (Operating systems)
Ubuntu is a free and open-source operating system on Linux for the enterprise server, desktop, cloud, and IoT.DDoS-Guard (Security)
DDoS-Guard is a Russian Internet infrastructure company which provides DDoS protection, content delivery network services, and web hosting services.Next.js (JavaScript frameworks, Web frameworks)
Next.js is a React framework for developing single page Javascript applications.Webpack (Miscellaneous)
Webpack is an open-source JavaScript module bundler.Cloudflare Bot Management (Security)
Cloudflare bot management solution identifies and mitigates automated traffic to protect websites from bad bots.Related reports
Network Intrusion Detection Systems
Suricata /w Emerging Threats Pro
| Timestamp | Severity | Source IP | Destination IP | Alert |
|---|---|---|---|---|
| low | Client IP | ![]() 35.169.118.53 | ET INFO Observed Commonly Actor Abused Domain (image .thum .io in TLS SNI) |
Threat Detection Systems
| Detection System | Indicator | Verdict | Alert |
|---|---|---|---|
| Private YARA rules | pr-cy.io/assets/node/client.95e5a50d246386703883.js | audit | Hunting_JS_WebAssembly |
JavaScript (45)
| HASH | FROM | Size | First Seen | Last Seen | |
|---|---|---|---|---|---|
| d49824878eb4bc0ee9d5b9afd7741ff1 | DocumentWrite | 288 B | 2026-01-10 | 2026-01-10 | |
Introduced by DocumentWrite First Seen 2026-01-10 Last Seen 2026-01-10 Times Seen 1 Size 288 B (288 bytes) MD5 d49824878eb4bc0ee9d5b9afd7741ff1 SHA1 83d38a7b017eb9cc82ee19110c66c456e3c40477 Loading... | |||||
HTTP Transactions (40)
| URL | IP | Response | Size |
|---|








