Report Overview
Visitedpublic
2026-01-09 00:47:24
Tags
Submit Tags
URL
seriesgod.com/episodio/mr-robot-1x8/
Finishing URL
seriesgod.com/episodio/mr-robot-1x8/
IP / ASN

172.67.179.233
Title
Ver Mr. Robot Episodio 8 Temporada 1 Online Latino HD - SeriesGOD
Detections
urlquery
0
Network Intrusion Detection
0
Threat Detection Systems
14
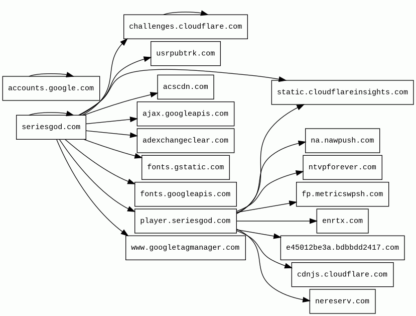
Host Summary
| Host | Rank | Registered | First Seen | Last Seen | Sent | Received | IP | Fingerprints |
|---|---|---|---|---|---|---|---|---|
adexchangeclear.com 3 alert(s) on this Host | 24943 | 2015-04-27 | 2025-07-16 | 2026-01-06 | 3.7 kB | 5.3 kB | ![]() 104.21.78.155 | |
js.capndr.com 1 alert(s) on this Host | 156902 | 2021-08-30 | 2021-08-30 | 2026-01-08 | 396 B | 105 kB | ![]() 45.133.44.52 | |
na.nawpush.com 1 alert(s) on this Host | 175362 | 2020-12-21 | 2020-12-23 | 2026-01-08 | 456 B | 1.8 kB | ![]() 45.133.44.25 | |
ntvpforever.com | 18811 | 2021-11-18 | 2021-11-19 | 2026-01-06 | 977 B | 681 B | ![]() 168.119.25.102 | |
cdnjs.cloudflare.com | 1222 | 2009-02-17 | 2012-05-23 | 2026-01-04 | 989 B | 261 kB | ![]() 104.17.25.14 | |
fp.metricswpsh.com 2 alert(s) on this Host | 154722 | 2021-10-29 | 2022-04-22 | 2026-01-07 | 1.0 kB | 831 B | ![]() 157.90.84.242 | |
js.wpadmngr.com 1 alert(s) on this Host | 77954 | 2021-06-02 | 2021-06-02 | 2026-01-09 | 388 B | 148 kB | ![]() 45.133.44.53 | |
e45012be3a.bdbbdd2417.com 1 alert(s) on this Host | unknown | 2025-12-10 | 2026-01-09 | 2026-01-09 | 811 B | 345 B | ![]() 45.133.44.52 | |
www.googletagmanager.com | 283 | 2011-11-11 | 2012-10-04 | 2026-01-04 | 434 B | 429 kB | ![]() 142.251.142.232 | |
challenges.cloudflare.com | 11393 | 2009-02-17 | 2021-10-20 | 2026-01-04 | 5.1 kB | 504 kB | ![]() 104.18.94.41 | |
static.cloudflareinsights.com | 4073 | 2019-08-30 | 2019-09-24 | 2026-01-04 | 1.5 kB | 61 kB | ![]() 104.16.80.73 | |
accounts.google.com | 103 | 1997-09-15 | 2012-05-23 | 2026-01-05 | 1.8 kB | 6.9 kB | ![]() 173.194.221.84 | |
fonts.gstatic.com | unknown | 2008-02-11 | 2014-04-02 | 2026-01-04 | 3.2 kB | 182 kB | ![]() 142.250.74.3 | |
player.seriesgod.com | unknown | 2023-02-12 | 2023-02-12 | 2025-06-27 | 1.8 kB | 26 kB | ![]() 188.114.96.1 | |
ajax.googleapis.com | 3691 | 2005-01-25 | 2012-05-22 | 2026-01-04 | 442 B | 90 kB | ![]() 142.250.74.138 | |
nereserv.com 4 alert(s) on this Host | 17097 | 2020-12-21 | 2020-12-21 | 2026-01-07 | 1.1 kB | 644 B | ![]() 168.119.25.102 | |
enrtx.com | 18023 | 2024-10-07 | 2024-11-04 | 2026-01-08 | 464 B | 4.4 kB | ![]() 94.130.197.239 | |
seriesgod.com | 214596 | 2023-02-12 | 2023-02-12 | 2025-08-08 | 25 kB | 930 kB | ![]() 188.114.96.1 | ![]() |
usrpubtrk.com 5 alert(s) on this Host | 6824 | 2025-06-16 | 2025-06-17 | 2026-01-08 | 486 B | 534 B | ![]() 172.67.186.11 | |
acscdn.com 3 alert(s) on this Host | 18769 | 2020-05-05 | 2020-05-06 | 2026-01-07 | 1.2 kB | 272 kB | ![]() 104.18.16.201 | |
fonts.googleapis.com | 313 | 2005-01-25 | 2012-05-23 | 2026-01-04 | 962 B | 23 kB | ![]() 216.58.211.10 |
Google Cloud CDN (CDN)
Cloud CDN uses Google's global edge network to serve content closer to users.Google Cloud (IaaS)
Google Cloud is a suite of cloud computing services.Cloudflare (CDN)
Cloudflare is a web-infrastructure and website-security company, providing content-delivery-network services, DDoS mitigation, Internet security, and distributed domain-name-server services.Nginx:1.18.0 (Web servers, Reverse proxies)
Nginx is a web server that can also be used as a reverse proxy, load balancer, mail proxy and HTTP cache.Nginx:1.24.0 (Web servers, Reverse proxies)
Nginx is a web server that can also be used as a reverse proxy, load balancer, mail proxy and HTTP cache.Nginx:1.20.1 (Web servers, Reverse proxies)
Nginx is a web server that can also be used as a reverse proxy, load balancer, mail proxy and HTTP cache.OpenGSE (Web servers)
OpenGSE is a test suite used for testing servlet compliance. It is deployed by using WAR files that are deployed on the server engine.Java (Programming languages)
Java is a class-based, object-oriented programming language that is designed to have as few implementation dependencies as possible.Cloudflare Browser Insights (Analytics, RUM)
Cloudflare Browser Insights is a tool that measures the performance of websites from the perspective of users.Nginx:1.16.0 (Web servers, Reverse proxies)
Nginx is a web server that can also be used as a reverse proxy, load balancer, mail proxy and HTTP cache.MySQL (Databases)
MySQL is an open-source relational database management system.PHP (Programming languages)
PHP is a general-purpose scripting language used for web development.WordPress (CMS, Blogs)
WordPress is a free and open-source content management system written in PHP and paired with a MySQL or MariaDB database. Features include a plugin architecture and a template system.Bootstrap (UI frameworks)
Bootstrap is a free and open-source CSS framework directed at responsive, mobile-first front-end web development. It contains CSS and JavaScript-based design templates for typography, forms, buttons, navigation, and other interface components.Google Hosted Libraries (CDN)
Google Hosted Libraries is a stable, reliable, high-speed, globally available content distribution network for the most popular, open-source JavaScript libraries.jQuery:3.6.0 (JavaScript libraries)
jQuery is a JavaScript library which is a free, open-source software designed to simplify HTML DOM tree traversal and manipulation, as well as event handling, CSS animation, and Ajax.Google Analytics (Analytics)
Google Analytics is a free web analytics service that tracks and reports website traffic.W3 Total Cache (Caching, WordPress plugins)
W3 Total Cache (W3TC) improves the SEO and increases website performance and reducing load times by leveraging features like content delivery network (CDN) integration and the latest best practices.WordPress:6.7.2 (CMS, Blogs)
WordPress is a free and open-source content management system written in PHP and paired with a MySQL or MariaDB database. Features include a plugin architecture and a template system.Google Cloud Storage (Miscellaneous)
Google Cloud Storage allows world-wide storage and retrieval of any amount of data at any time.Related reports
Threat Detection Systems
| Detection System | Indicator | Verdict | Alert |
|---|---|---|---|
| Cloudflare DNS | usrpubtrk.com | malicious | Sinkholed |
| DNS4EU | usrpubtrk.com | malicious | Sinkholed |
| DigiCert UltraDNS | usrpubtrk.com | malicious | Sinkholed |
| Quad9 DNS | usrpubtrk.com | malicious | Sinkholed |
| DNS0 Zero | usrpubtrk.com | malicious | Sinkholed |
| Cloudflare DNS | na.nawpush.com | malicious | Sinkholed |
| Hagezi Threat Feed | e45012be3a.bdbbdd2417.com | malicious | Sinkholed |
| DigiCert UltraDNS | acscdn.com | malicious | Sinkholed |
| Cloudflare DNS | fp.metricswpsh.com | malicious | Sinkholed |
| Cloudflare DNS | nereserv.com | malicious | Sinkholed |
| Hagezi Threat Feed | nereserv.com | malicious | Sinkholed |
| Cloudflare DNS | adexchangeclear.com | malicious | Sinkholed |
| Cloudflare DNS | js.capndr.com | malicious | Sinkholed |
| Cloudflare DNS | js.wpadmngr.com | malicious | Sinkholed |
JavaScript (101)
| HASH | FROM | Size | First Seen | Last Seen | |
|---|---|---|---|---|---|
| 086707e4369f60afedcafb16050a7618 | DocumentWrite | 39 B | 2023-03-07 | 2026-04-04 | |
Introduced by DocumentWrite First Seen 2023-03-07 Last Seen 2026-04-04 Times Seen 747713 Size 39 B (39 bytes) MD5 086707e4369f60afedcafb16050a7618 SHA1 8216b0cc6876cbd44f01c158e7dff3833ceccd41 Loading... | |||||
HTTP Transactions (78)
| URL | IP | Response | Size |
|---|


