Report Overview
Visitedpublic
2025-08-01 22:51:15
Tags
Submit Tags
URL
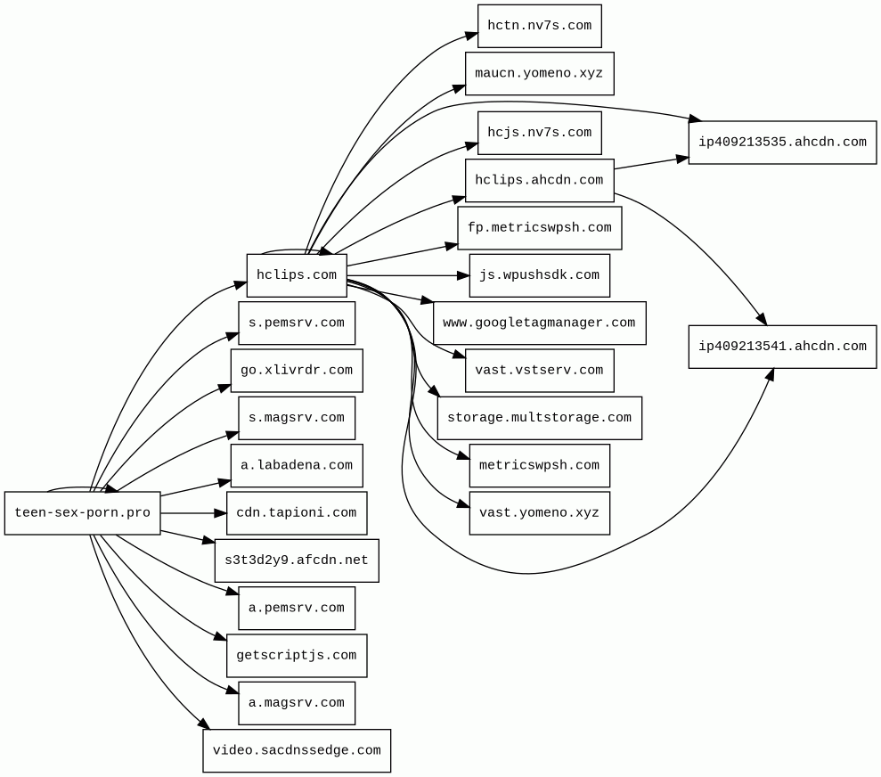
teen-sex-porn.pro/ka/vids/23574.php
Finishing URL
teen-sex-porn.pro/ka/vids/23574.php
IP / ASN

172.67.192.200
Title
Relative pronunciation boinks his dispirited red-haired university Wet-nurse
Detections
urlquery
0
Network Intrusion Detection
1
Threat Detection Systems
0
Host Summary
| Host | Rank | Registered | First Seen | Last Seen | Sent | Received | IP | Fingerprints |
|---|---|---|---|---|---|---|---|---|
video.sacdnssedge.com | unknown | 2024-01-30 | 2024-01-31 | 2025-07-27 | 1.6 kB | 1.9 MB | ![]() 95.173.205.14 | ![]() |
js.wpushsdk.com | 36947 | 2021-05-07 | 2021-05-07 | 2025-07-29 | 437 B | 431 B | ![]() 45.133.44.52 | |
maucn.yomeno.xyz | unknown | 2019-09-18 | 2025-02-19 | 2025-07-30 | 476 B | 322 B | ![]() 168.119.45.66 | |
vast.vstserv.com | unknown | 2023-10-24 | 2023-10-25 | 2025-07-26 | 1.0 kB | 5.0 kB | ![]() 62.122.173.35 | |
teen-sex-porn.pro | unknown | 2021-01-04 | 2021-06-13 | 2025-07-30 | 38 kB | 1.2 MB | ![]() 172.67.192.200 | |
s.magsrv.com | unknown | 2023-08-01 | 2023-08-04 | 2025-07-27 | 11 kB | 33 kB | ![]() 95.211.229.248 | |
cdn.tapioni.com | 167297 | 2021-05-27 | 2021-07-01 | 2025-08-01 | 416 B | 316 kB | ![]() 172.66.163.179 | |
s3t3d2y9.afcdn.net | unknown | 2022-06-27 | 2025-05-07 | 2025-08-01 | 3.4 kB | 61 kB | ![]() 95.173.205.14 | ![]() |
hctn.nv7s.com | unknown | 2023-01-06 | 2023-03-21 | 2025-07-26 | 940 B | 87 kB | ![]() 45.133.44.24 | |
a.pemsrv.com | unknown | 2023-08-01 | 2023-08-05 | 2025-07-29 | 418 B | 106 kB | ![]() 95.173.205.14 | ![]() |
go.xlivrdr.com | unknown | 2021-06-22 | 2021-07-02 | 2025-08-01 | 2.3 kB | 7.6 kB | ![]() 104.18.40.50 | |
hclips.com | 59166 | 2015-05-19 | 2015-05-21 | 2025-07-30 | 6.4 kB | 5.6 MB | ![]() 91.227.144.58 | |
hcjs.nv7s.com | unknown | 2023-01-06 | 2023-03-21 | 2025-07-28 | 4.0 kB | 1.1 MB | ![]() 45.133.44.25 | |
getscriptjs.com | 222848 | 2018-04-17 | 2018-04-24 | 2025-07-30 | 410 B | 111 kB | ![]() 172.67.154.57 | |
a.magsrv.com | unknown | 2023-08-01 | 2023-08-04 | 2025-08-01 | 1.3 kB | 550 kB | ![]() 95.173.205.14 | ![]() |
fp.metricswpsh.com | unknown | 2021-10-29 | 2022-04-22 | 2025-07-31 | 1.0 kB | 813 B | ![]() 157.90.84.242 | |
www.googletagmanager.com | 75 | 2011-11-11 | 2012-10-04 | 2025-07-30 | 429 B | 272 kB | ![]() 142.250.178.40 | |
storage.multstorage.com | unknown | 2023-09-22 | 2023-09-22 | 2025-07-26 | 534 B | 1.5 kB | ![]() 104.21.30.242 | |
a.labadena.com | 296554 | 2020-01-21 | 2020-05-24 | 2025-07-30 | 2.9 kB | 4.0 kB | ![]() 37.27.230.125 | |
ip409213535.ahcdn.com | unknown | 2009-02-25 | 2025-04-30 | 2025-07-24 | 1.5 kB | 2.8 MB | ![]() 45.143.250.39 | |
vast.yomeno.xyz | 44241 | 2019-09-18 | 2019-12-12 | 2025-07-30 | 1.5 kB | 1.2 kB | ![]() 109.206.161.16 | |
ip409213541.ahcdn.com | unknown | 2009-02-25 | 2025-05-04 | 2025-07-24 | 1.5 kB | 2.7 MB | ![]() 45.143.250.103 | |
hclips.ahcdn.com | 267501 | 2009-02-25 | 2017-09-14 | 2025-07-31 | 2.7 kB | 5.4 MB | ![]() 185.185.15.4 | |
metricswpsh.com | unknown | 2021-10-29 | 2021-11-02 | 2025-07-29 | 833 B | 322 B | ![]() 78.47.199.210 | |
s.pemsrv.com | unknown | 2023-08-01 | 2023-08-04 | 2025-07-30 | 443 B | 251 B | ![]() 95.211.229.247 |
Cloudflare (CDN)
Cloudflare is a web-infrastructure and website-security company, providing content-delivery-network services, DDoS mitigation, Internet security, and distributed domain-name-server services.CDN77 (CDN)
CDN77 is a content delivery network (CDN).Nginx:1.18.0 (Web servers, Reverse proxies)
Nginx is a web server that can also be used as a reverse proxy, load balancer, mail proxy and HTTP cache.Nginx:1.24.0 (Web servers, Reverse proxies)
Nginx is a web server that can also be used as a reverse proxy, load balancer, mail proxy and HTTP cache.Nginx:1.20.1 (Web servers, Reverse proxies)
Nginx is a web server that can also be used as a reverse proxy, load balancer, mail proxy and HTTP cache.jQuery (JavaScript libraries)
jQuery is a JavaScript library which is a free, open-source software designed to simplify HTML DOM tree traversal and manipulation, as well as event handling, CSS animation, and Ajax.Nginx (Web servers, Reverse proxies)
Nginx is a web server that can also be used as a reverse proxy, load balancer, mail proxy and HTTP cache.Nginx:1.23.3 (Web servers, Reverse proxies)
Nginx is a web server that can also be used as a reverse proxy, load balancer, mail proxy and HTTP cache.PHP:7.4.33 (Programming languages)
PHP is a general-purpose scripting language used for web development.Nginx:1.22.0 (Web servers, Reverse proxies)
Nginx is a web server that can also be used as a reverse proxy, load balancer, mail proxy and HTTP cache.Related reports
Network Intrusion Detection Systems
Suricata /w Emerging Threats Pro
| Timestamp | Severity | Source IP | Destination IP | Alert |
|---|---|---|---|---|
| medium | ![]() 109.206.161.16 | ![]() 172.18.0.11 | ET HUNTING Observed Let's Encrypt Certificate for Suspicious TLD (.xyz) |
Threat Detection Systems
No alerts detected
JavaScript (40)
No JavaScripts
HTTP Transactions (127)
| URL | IP | Response | Size |
|---|






