Report Overview
Visitedpublic
2025-06-05 17:42:46
Tags
Submit Tags
URL
www.adbanker.com/
Finishing URL
www.adbanker.com/
IP / ASN

54.240.174.55
Title
Life & Health Insurance & Securities License Training | A.D. Banker
Detections
urlquery
0
Network Intrusion Detection
0
Threat Detection Systems
0
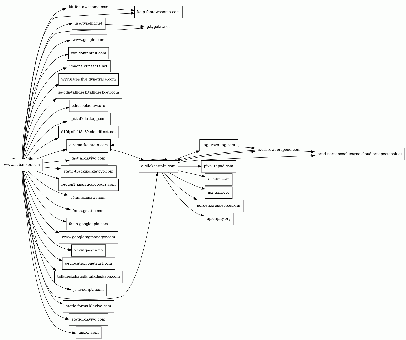
Host Summary
| Host | Rank | Registered | First Seen | Last Seen | Sent | Received | IP | Fingerprints |
|---|---|---|---|---|---|---|---|---|
images.ctfassets.net | 4623 | 2017-03-28 | 2017-09-20 | 2025-06-01 | 4.2 kB | 253 kB | ![]() 54.240.174.59 | |
a.usbrowserspeed.com | unknown | 2022-11-30 | 2022-12-01 | 2025-05-30 | 2.3 kB | 1.3 kB | ![]() 35.164.77.165 | |
static.klaviyo.com | 4056 | 2012-03-29 | 2018-04-18 | 2025-06-05 | 6.0 kB | 310 kB | ![]() 151.101.194.133 | |
unpkg.com | 11693 | 2016-01-06 | 2016-01-07 | 2025-06-04 | 1.7 kB | 94 kB | ![]() 104.18.0.22 | |
fonts.googleapis.com | 8877 | 2005-01-25 | 2012-05-23 | 2025-06-04 | 1.0 kB | 26 kB | ![]() 142.250.178.42 | |
static-forms.klaviyo.com | 5328 | 2012-03-29 | 2021-05-06 | 2025-05-29 | 474 B | 208 kB | ![]() 151.101.130.133 | |
static-tracking.klaviyo.com | 4414 | 2012-03-29 | 2021-12-02 | 2025-05-29 | 1.5 kB | 44 kB | ![]() 151.101.130.133 | |
d10lpsik1i8c69.cloudfront.net | unknown | 2008-04-25 | 2016-05-17 | 2025-05-29 | 423 B | 5.9 kB | ![]() 3.167.7.63 | |
a.remarketstats.com | 38181 | 2012-04-23 | 2012-11-23 | 2025-05-31 | 1.4 kB | 9.0 kB | ![]() 104.26.2.122 | |
a.clickcertain.com | 3511 | 2012-03-30 | 2012-11-04 | 2025-06-03 | 3.8 kB | 19 kB | ![]() 104.26.8.50 | |
p.typekit.net | 620 | 2010-08-02 | 2012-05-23 | 2025-06-04 | 1.6 kB | 1.0 kB | ![]() 23.36.77.91 | |
www.google.com | 7 | 1997-09-15 | 2015-05-10 | 2025-06-04 | 1.8 kB | 985 B | ![]() 142.250.178.100 | |
s3.amazonaws.com | unknown | 2005-08-18 | 2020-05-13 | 2025-06-04 | 13 kB | 730 kB | ![]() 16.182.109.120 | |
region1.analytics.google.com | unknown | 1997-09-15 | 2022-03-17 | 2025-06-04 | 1.0 kB | 850 B | ![]() 216.239.34.36 | |
norden.prospectdesk.ai | unknown | 2023-02-26 | 2025-01-03 | 2025-06-03 | 980 B | 43 kB | ![]() 3.167.2.27 | |
api.ipify.org | 3267 | 2014-01-05 | 2014-10-06 | 2025-06-04 | 449 B | 484 B | ![]() 172.67.74.152 | |
qa-cdn-talkdesk.talkdeskdev.com | unknown | 2015-11-30 | 2022-12-07 | 2025-05-29 | 494 B | 1.2 kB | ![]() 54.240.174.27 | |
www.adbanker.com | 576344 | 1998-01-16 | 2013-01-22 | 2025-01-13 | 1.8 kB | 1.2 MB | ![]() 54.240.174.40 | |
www.google.no | 25607 | 2001-02-26 | 2012-06-26 | 2025-06-04 | 859 B | 580 B | ![]() 142.250.74.131 | |
talkdeskchatsdk.talkdeskapp.com | 679072 | 2011-08-01 | 2022-12-06 | 2025-06-04 | 1.3 kB | 2.6 MB | ![]() 3.167.2.71 | |
fast.a.klaviyo.com | 5349 | 2012-03-29 | 2018-04-18 | 2025-06-05 | 496 B | 1.9 kB | ![]() 151.101.66.133 | |
prod-nordencookiesync.cloud.prospectdesk.ai | unknown | 2023-02-26 | 2025-01-19 | 2025-06-03 | 2.3 kB | 1.7 kB | ![]() 52.43.58.147 | |
api.talkdeskapp.com | 77236 | 2011-08-01 | 2017-05-11 | 2025-06-05 | 555 B | 3.7 kB | ![]() 54.173.178.113 | |
kit.fontawesome.com | 1868 | 2012-10-18 | 2019-03-29 | 2025-06-04 | 921 B | 15 kB | ![]() 104.18.40.68 | |
cdn.contentful.com | 9250 | 2006-01-12 | 2014-05-13 | 2025-06-01 | 1.3 kB | 2.7 kB | ![]() 151.101.247.18 | |
geolocation.onetrust.com | 802 | 2004-01-12 | 2018-02-07 | 2025-06-04 | 489 B | 461 B | ![]() 172.64.155.119 | |
ka-p.fontawesome.com | 4489 | 2012-10-18 | 2019-12-16 | 2025-06-04 | 5.7 kB | 647 kB | ![]() 104.18.40.68 | |
tag.trovo-tag.com | unknown | 2022-04-26 | 2022-06-09 | 2025-06-01 | 1.2 kB | 3.0 kB | ![]() 54.240.174.104 | |
cdn.cookielaw.org | 502 | 2011-06-20 | 2013-12-28 | 2025-06-04 | 5.4 kB | 678 kB | ![]() 104.18.87.42 | |
js.zi-scripts.com | unknown | 2022-08-23 | 2022-12-01 | 2025-05-30 | 1.6 kB | 12 kB | ![]() 104.18.37.212 | |
wyv31614.live.dynatrace.com | unknown | 2004-12-23 | 2024-05-01 | 2025-05-30 | 1.2 kB | 1.0 kB | ![]() 54.84.242.193 | |
use.typekit.net | 494 | 2010-08-02 | 2012-07-05 | 2025-06-04 | 1.7 kB | 98 kB | ![]() 23.36.77.115 | |
api6.ipify.org | 183403 | 2014-01-05 | 2019-05-13 | 2025-06-02 | 450 B | 0 B | ![]() 0.0.0.0 | |
www.googletagmanager.com | 75 | 2011-11-11 | 2012-10-04 | 2025-06-04 | 1.0 kB | 949 kB | ![]() 142.250.74.168 | |
fonts.gstatic.com | unknown | 2008-02-11 | 2014-04-02 | 2025-06-04 | 2.7 kB | 115 kB | ![]() 142.250.178.67 |
Related reports
Threat Detection Systems
Public InfoSec YARA rules
No alerts detected
OpenPhish
No alerts detected
PhishTank
No alerts detected
Quad9 DNS
No alerts detected
ThreatFox
No alerts detected
JavaScript (76)
No JavaScripts
HTTP Transactions (138)
| URL | IP | Response | Size |
|---|


