Report Overview
Visitedpublic
2026-03-10 16:12:37
Tags
Submit Tags
URL
workfashion.com/
Finishing URL
workfashion.com/
IP / ASN

188.245.147.16
Title
workfashion: Nachhaltige Arbeitskleidung
Detections
urlquery
0
Network Intrusion Detection
0
Threat Detection Systems
1
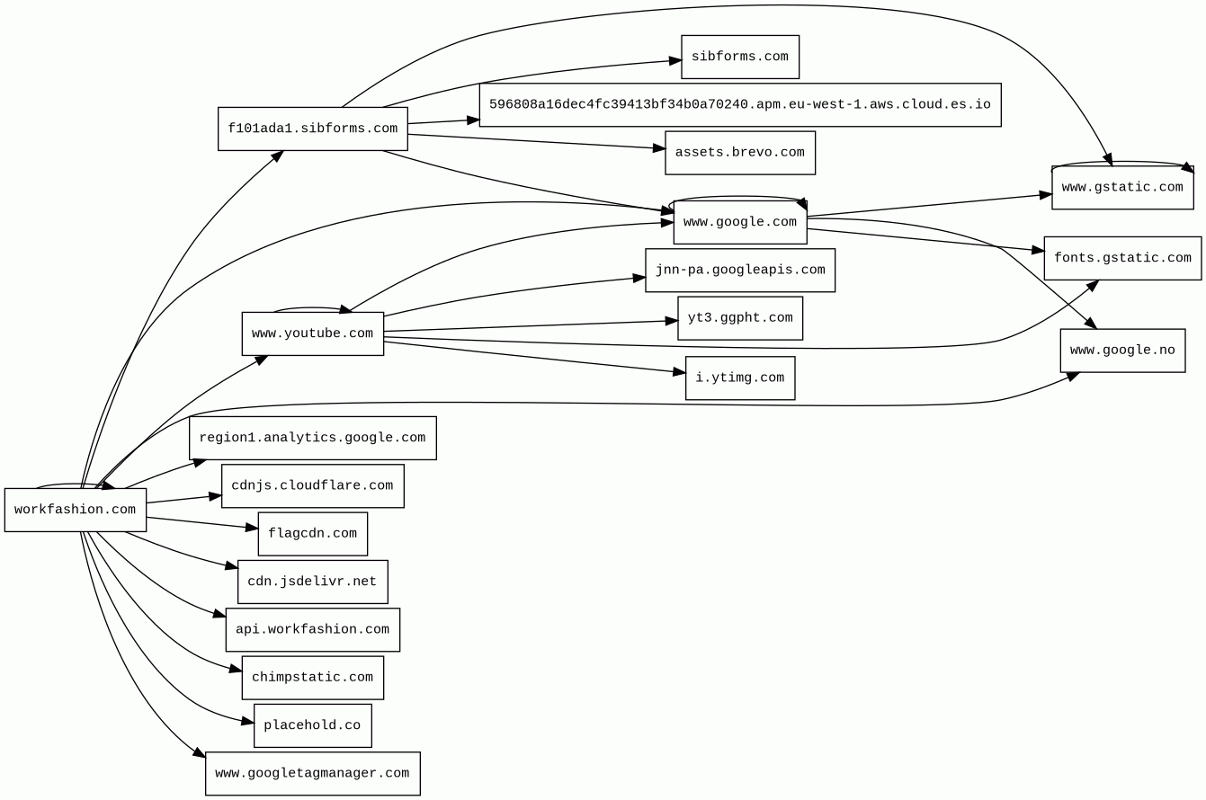
Host Summary
| Host | Rank | Registered | First Seen | Last Seen | Sent | Received | IP | Fingerprints |
|---|---|---|---|---|---|---|---|---|
sibforms.com | 7942 | 2018-07-04 | 2019-01-25 | 2026-03-05 | 1.6 kB | 581 kB | ![]() 104.16.248.109 | ![]() |
placehold.co | 47177 | 2015-04-18 | 2017-04-06 | 2026-03-06 | 429 B | 3.8 kB | ![]() 188.114.96.1 | |
yt3.ggpht.com | 1275 | 2008-01-16 | 2014-01-15 | 2026-03-09 | 523 B | 2.4 kB | ![]() 142.250.178.33 | |
596808a16dec4fc39413bf34b0a70240.apm.eu-west-1.aws.cloud.es.io | 492263 | 2003-09-22 | 2021-03-10 | 2026-03-04 | 1.2 kB | 878 B | ![]() 63.33.254.192 | |
www.google.no | 92680 | 2001-02-26 | 2012-06-26 | 2026-03-08 | 2.5 kB | 1.2 kB | ![]() 142.250.178.99 | |
www.google.com | 22 | 1997-09-15 | 2015-05-10 | 2026-03-08 | 9.4 kB | 182 kB | ![]() 142.251.155.119 | |
cdnjs.cloudflare.com | 1222 | 2009-02-17 | 2012-05-23 | 2026-03-08 | 1.4 kB | 1.6 MB | ![]() 104.17.25.14 | |
www.youtube.com 1 alert(s) on this Host | 286 | 2005-02-15 | 2013-04-13 | 2026-03-09 | 4.8 kB | 3.6 MB | ![]() 192.178.204.190 | |
www.gstatic.com | 146047 | 2008-02-11 | 2012-05-29 | 2026-03-08 | 3.4 kB | 3.6 MB | ![]() 192.178.203.94 | |
i.ytimg.com | 436 | 2007-12-11 | 2012-10-03 | 2026-03-09 | 546 B | 3.0 kB | ![]() 142.250.74.22 | |
www.googletagmanager.com | 283 | 2011-11-11 | 2012-10-04 | 2026-03-08 | 1.4 kB | 1.4 MB | ![]() 192.178.204.97 | |
jnn-pa.googleapis.com | 1579 | 2005-01-25 | 2021-11-16 | 2026-03-09 | 1.2 kB | 1.2 kB | ![]() 172.217.19.234 | |
api.workfashion.com | unknown | unknown | No data | No data | 18 kB | 3.3 MB | ![]() 188.245.147.16 | |
cdn.jsdelivr.net | 1678 | 2012-05-16 | 2012-09-30 | 2026-03-08 | 456 B | 82 kB | ![]() 104.16.174.226 | |
fonts.gstatic.com | unknown | 2008-02-11 | 2014-04-02 | 2026-03-08 | 1.6 kB | 123 kB | ![]() 192.178.202.94 | |
region1.analytics.google.com | 22257 | 1997-09-15 | 2022-03-17 | 2026-03-08 | 943 B | 849 B | ![]() 216.239.34.36 | |
flagcdn.com | 30920 | 2020-04-05 | 2020-04-05 | 2026-03-05 | 433 B | 1.2 kB | ![]() 172.67.180.104 | |
chimpstatic.com | 10067 | 2017-02-16 | 2017-04-21 | 2026-03-04 | 482 B | 2.8 kB | ![]() 23.45.146.45 | |
f101ada1.sibforms.com | unknown | unknown | No data | No data | 737 B | 12 kB | ![]() 104.16.248.109 | ![]() |
assets.brevo.com | 496762 | 1999-09-10 | 2023-04-10 | 2026-03-05 | 569 B | 16 kB | ![]() 141.101.90.104 | |
workfashion.com | unknown | 1999-08-13 | 2014-04-24 | 2023-09-25 | 14 kB | 1.3 MB | ![]() 188.245.147.16 |
Envoy (Reverse proxies)
Envoy is an open-source edge and service proxy, designed for cloud-native applications.Cloudflare (CDN)
Cloudflare is a web-infrastructure and website-security company, providing content-delivery-network services, DDoS mitigation, Internet security, and distributed domain-name-server services.Nginx:1.24.0 (Web servers, Reverse proxies)
Nginx is a web server that can also be used as a reverse proxy, load balancer, mail proxy and HTTP cache.Amazon S3 (CDN)
Amazon S3 or Amazon Simple Storage Service is a service offered by Amazon Web Services (AWS) that provides object storage through a web service interface.Amazon Web Services (PaaS)
Amazon Web Services (AWS) is a comprehensive cloud services platform offering compute power, database storage, content delivery and other functionality.Ubuntu (Operating systems)
Ubuntu is a free and open-source operating system on Linux for the enterprise server, desktop, cloud, and IoT.Strapi (CMS)
Strapi is an open-source headless CMS used for building fast and easily manageable APIs written in JavaScript.Akamai (CDN)
Akamai is global content delivery network (CDN) services provider for media and software delivery, and cloud security solutions.Sendinblue (Marketing automation, Email)
Sendinblue is an email marketing solution for small and medium-sized businesses that want to send and automate email marketing campaigns.reCAPTCHA (Security)
reCAPTCHA is a free service from Google that helps protect websites from spam and abuse.Google Cloud (IaaS)
Google Cloud is a suite of cloud computing services.Google Cloud CDN (CDN)
Cloud CDN uses Google's global edge network to serve content closer to users.Swiper (JavaScript libraries)
Swiper is a JavaScript library that creates modern touch sliders with hardware-accelerated transitions.Google Tag Manager (Tag managers)
Google Tag Manager is a tag management system (TMS) that allows you to quickly and easily update measurement codes and related code fragments collectively known as tags on your website or mobile app.Bootstrap:5.3.3 (UI frameworks)
Bootstrap is a free and open-source CSS framework directed at responsive, mobile-first front-end web development. It contains CSS and JavaScript-based design templates for typography, forms, buttons, navigation, and other interface components.Font Awesome (Font scripts)
Font Awesome is a font and icon toolkit based on CSS and Less.cdnjs (CDN)
cdnjs is a free distributed JS library delivery service.jsDelivr (CDN)
JSDelivr is a free public CDN for open-source projects. It can serve web files directly from the npm registry and GitHub repositories without any configuration.Related reports
Threat Detection Systems
| Detection System | Indicator | Verdict | Alert |
|---|---|---|---|
| Private YARA rules | www.youtube.com/s/player/44899b31/player_es6.vflset/en_US/base.js | audit | Hunting_JS_WebAssembly |
JavaScript (160)
No JavaScripts
HTTP Transactions (117)
| URL | IP | Response | Size |
|---|




