Report Overview
Visitedpublic
2026-04-18 02:18:20
Tags
Submit Tags
URL
akyaisonidos.com/products/metales-sample-pack
Finishing URL
akyaisonidos.com/products/metales-sample-pack
IP / ASN

23.227.38.66
Title
METALES SAMPLE PACK – AKYAI
Detections
urlquery
0
Network Intrusion Detection
1
Threat Detection Systems
1
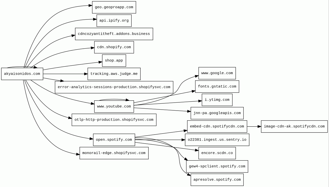
Host Summary
| Host | Rank | Registered | First Seen | Last Seen | Sent | Received | IP | Fingerprints |
|---|---|---|---|---|---|---|---|---|
www.youtube.com 1 alert(s) on this Host | 286 | 2005-02-15 | 2013-04-13 | 2026-04-13 | 6.1 kB | 3.7 MB | ![]() 216.58.201.238 | ![]() |
image-cdn-ak.spotifycdn.com | 18223 | 2019-09-11 | 2023-09-15 | 2026-04-12 | 2.0 kB | 188 kB | ![]() 23.36.77.105 | |
otlp-http-production.shopifysvc.com | 28477 | 2017-09-29 | 2022-09-22 | 2026-04-15 | 3.0 kB | 2.2 kB | ![]() 34.160.147.240 | |
cdn.shopify.com | 3587 | 2005-03-11 | 2012-06-22 | 2026-04-13 | 19 kB | 2.4 MB | ![]() 23.227.39.200 | |
o22381.ingest.us.sentry.io | 78929 | 2012-04-07 | 2024-05-16 | 2026-04-12 | 7.8 kB | 6.3 kB | ![]() 34.160.81.0 | |
api.geoproapp.com | 242302 | 2023-07-10 | 2024-03-24 | 2026-04-17 | 442 B | 923 B | ![]() 188.114.96.1 | |
www.google.com | 22 | 1997-09-15 | 2015-05-10 | 2026-04-12 | 455 B | 63 kB | ![]() 142.251.156.119 | |
open.spotify.com | 203 | 2006-04-23 | 2012-06-04 | 2026-04-16 | 2.3 kB | 66 kB | ![]() 151.101.3.42 | ![]() |
geo.geoproapp.com | 254817 | 2023-07-10 | 2023-08-07 | 2026-04-17 | 1.5 kB | 3.7 kB | ![]() 188.114.97.1 | |
fonts.gstatic.com | unknown | 2008-02-11 | 2014-04-02 | 2026-04-12 | 1.1 kB | 82 kB | ![]() 192.178.25.3 | |
cdncozyantitheft.addons.business | 720215 | 2016-07-18 | 2019-01-23 | 2026-04-16 | 509 B | 4.2 kB | ![]() 194.242.11.186 | |
akyaisonidos.com | unknown | unknown | No data | No data | 92 kB | 2.3 MB | ![]() 23.227.38.66 | ![]() |
monorail-edge.shopifysvc.com | 11124 | 2017-09-29 | 2019-08-29 | 2026-04-13 | 15 kB | 25 kB | ![]() 34.120.110.54 | |
i.ytimg.com | 436 | 2007-12-11 | 2012-10-03 | 2026-04-13 | 556 B | 38 kB | ![]() 142.250.74.22 | |
jnn-pa.googleapis.com | 1579 | 2005-01-25 | 2021-11-16 | 2026-04-13 | 1.2 kB | 1.2 kB | ![]() 216.58.201.234 | |
api.ipify.org | 8166 | 2014-01-05 | 2014-10-06 | 2026-04-13 | 445 B | 269 B | ![]() 172.67.74.152 | |
encore.scdn.co | 53494 | 2010-08-20 | 2020-07-15 | 2026-04-11 | 6.7 kB | 1.8 MB | ![]() 23.36.77.105 | |
embed-cdn.spotifycdn.com | 84791 | 2019-09-11 | 2023-05-30 | 2026-04-11 | 31 kB | 8.6 MB | ![]() 23.36.77.105 | |
gew4-spclient.spotify.com | 50716 | 2006-04-23 | 2022-03-28 | 2026-04-16 | 16 kB | 16 kB | ![]() 35.186.224.28 | ![]() |
apresolve.spotify.com | 8228 | 2006-04-23 | 2013-09-30 | 2026-04-12 | 3.8 kB | 6.0 kB | ![]() 35.186.224.24 | ![]() |
shop.app | 3567 | 2018-05-01 | 2020-04-15 | 2026-04-13 | 935 B | 5.8 kB | ![]() 185.146.173.20 | |
tracking.aws.judge.me | 62270 | 2008-08-19 | 2024-07-15 | 2026-04-17 | 568 B | 466 B | ![]() 3.232.239.29 | |
error-analytics-sessions-production.shopifysvc.com | 24150 | 2017-09-29 | 2024-12-03 | 2026-04-13 | 2.5 kB | 2.2 kB | ![]() 34.73.251.59 | ![]() |
YouTube (Video players)
YouTube is a video sharing service where users can create their own profile, upload videos, watch, like and comment on other videos.Google Cloud CDN (CDN)
Cloud CDN uses Google's global edge network to serve content closer to users.Google Cloud (IaaS)
Google Cloud is a suite of cloud computing services.Cloudflare (CDN)
Cloudflare is a web-infrastructure and website-security company, providing content-delivery-network services, DDoS mitigation, Internet security, and distributed domain-name-server services.Nginx (Web servers, Reverse proxies)
Nginx is a web server that can also be used as a reverse proxy, load balancer, mail proxy and HTTP cache.Envoy (Reverse proxies)
Envoy is an open-source edge and service proxy, designed for cloud-native applications.Next.js (JavaScript frameworks, Web frameworks)
Next.js is a React framework for developing single page Javascript applications.Node.js (Programming languages)
Node.js is an open-source, cross-platform, JavaScript runtime environment that executes JavaScript code outside a web browser.React (JavaScript frameworks)
React is an open-source JavaScript library for building user interfaces or UI components.Webpack (Miscellaneous)
Webpack is an open-source JavaScript module bundler.Varnish (Caching)
Varnish is a reverse caching proxy.Bunny (CDN)
Shopify (Ecommerce, CMS)
Shopify is a subscription-based software that allows anyone to set up an online store and sell their products. Shopify store owners can also sell in physical locations using Shopify POS, a point-of-sale app and accompanying hardware.Amazon S3 (CDN)
Amazon S3 or Amazon Simple Storage Service is a service offered by Amazon Web Services (AWS) that provides object storage through a web service interface.Amazon Web Services (PaaS)
Amazon Web Services (AWS) is a comprehensive cloud services platform offering compute power, database storage, content delivery and other functionality.PayPal (Payment processors)
PayPal is an online payments system that supports online money transfers and serves as an electronic alternative to traditional paper methods like checks and money orders.hCaptcha (Security)
hCaptcha is an anti-bot solution that protects user privacy and rewards websites.Related reports
Network Intrusion Detection Systems
Suricata /w Emerging Threats Pro
| Timestamp | Severity | Source IP | Destination IP | Alert |
|---|---|---|---|---|
| low | Client IP | ![]() 172.67.74.152 | ET INFO External IP Address Lookup Domain (ipify .org) in TLS SNI |
Threat Detection Systems
| Detection System | Indicator | Verdict | Alert |
|---|---|---|---|
| Private YARA rules | www.youtube.com/s/player/4b0d80ee/player_embed_es6.vflset/en_US/base.js | audit | Hunting_JS_WebAssembly |
JavaScript (270)
No JavaScripts
HTTP Transactions (315)
| URL | IP | Response | Size |
|---|





