Report Overview
Visitedpublic
2025-12-28 16:45:25
Tags
Submit Tags
URL
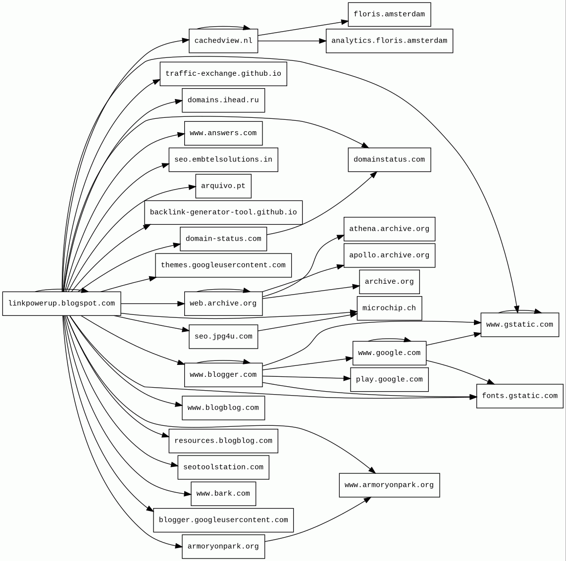
linkpowerup.blogspot.com/?https%3A%2F%2Flinkrushpro.blogspot.com%2F
Finishing URL
linkpowerup.blogspot.com/p/ultimate-backlink-generator-tool-for-seo.html?https://linkrushpro.blogspot.com/
IP / ASN

216.58.207.225
Title
Ultimate Backlink Generator Tool for SEO, Website Promotion & YouTube Backlinks | Auto Submission & Traffic Booster
Detections
urlquery
0
Network Intrusion Detection
0
Threat Detection Systems
0
Host Summary
| Host | Rank | Registered | First Seen | Last Seen | Sent | Received | IP | Fingerprints |
|---|---|---|---|---|---|---|---|---|
fonts.gstatic.com | unknown | 2008-02-11 | 2014-04-02 | 2025-12-21 | 5.6 kB | 326 kB | ![]() 142.250.74.35 | |
blogger.googleusercontent.com | 4332 | 2008-11-17 | 2012-05-25 | 2025-12-22 | 692 B | 145 kB | ![]() 142.250.74.33 | |
linkpowerup.blogspot.com | unknown | 2000-07-31 | 2025-12-18 | 2025-12-18 | 2.8 kB | 234 kB | ![]() 142.250.178.97 | ![]() ![]() |
themes.googleusercontent.com | 81747 | 2008-11-17 | 2012-05-24 | 2025-12-22 | 546 B | 229 kB | ![]() 142.250.178.65 | |
armoryonpark.org | 158201 | 2006-07-25 | 2017-02-02 | 2025-12-28 | 570 B | 322 B | ![]() 13.107.246.40 | |
seotoolstation.com | 1800086 | 2016-03-16 | 2025-12-19 | 2025-12-28 | 570 B | 785 B | ![]() 5.9.177.100 | |
domains.ihead.ru | unknown | 2007-08-04 | 2025-12-19 | 2025-12-28 | 572 B | 39 kB | ![]() 92.39.69.233 | |
apollo.archive.org | 369557 | 1995-12-14 | 2025-04-10 | 2025-12-27 | 549 B | 230 B | ![]() 207.241.224.2 | |
www.answers.com | 508956 | 1996-05-20 | 2012-10-15 | 2025-12-20 | 564 B | 2.1 kB | ![]() 151.101.0.203 | |
www.gstatic.com | 146047 | 2008-02-11 | 2012-05-29 | 2025-12-21 | 2.9 kB | 2.7 MB | ![]() 142.250.74.99 | |
cachedview.nl | unknown | 2018-03-09 | 2025-12-18 | 2025-12-27 | 12 kB | 165 kB | ![]() 85.10.159.81 | |
seo.embtelsolutions.in | unknown | unknown | 2025-12-19 | 2025-12-28 | 557 B | 0 B | ![]() 0.0.0.0 | |
www.blogger.com | 9514 | 1999-06-22 | 2012-05-22 | 2025-12-22 | 11 kB | 827 kB | ![]() 142.250.74.105 | |
web.archive.org | 285 | 1995-12-14 | 2012-05-30 | 2025-12-23 | 3.9 kB | 283 kB | ![]() 207.241.237.3 | |
floris.amsterdam | unknown | 2017-11-24 | 2025-03-01 | 2025-12-27 | 11 kB | 12 kB | ![]() 143.178.167.52 | |
archive.org | 184 | 1995-12-14 | 2013-04-16 | 2025-12-27 | 6.9 kB | 1.3 MB | ![]() 207.241.224.2 | |
arquivo.pt | 157240 | 2008-12-09 | 2013-11-18 | 2025-12-28 | 590 B | 19 kB | ![]() 194.210.235.13 | |
athena.archive.org | 261917 | 1995-12-14 | 2024-05-08 | 2025-12-25 | 2.2 kB | 1.1 kB | ![]() 207.241.225.195 | |
play.google.com | 48 | 1997-09-15 | 2013-05-30 | 2025-12-21 | 1.1 kB | 1.1 kB | ![]() 142.251.38.110 | |
analytics.floris.amsterdam | unknown | 2017-11-24 | 2025-12-18 | 2025-12-27 | 5.6 kB | 269 kB | ![]() 143.178.167.52 | ![]() |
www.bark.com | 109446 | 1999-12-02 | 2014-12-18 | 2025-12-20 | 1.1 kB | 1.8 kB | ![]() 3.167.2.91 | ![]() |
microchip.ch | unknown | unknown | 2014-04-07 | 2025-12-28 | 1.0 kB | 1.3 MB | ![]() 172.67.135.37 | ![]() |
seo.jpg4u.com | unknown | 2013-07-18 | 2025-12-19 | 2025-12-28 | 548 B | 652 kB | ![]() 188.114.97.1 | |
www.armoryonpark.org | unknown | 2006-07-25 | 2017-02-02 | 2025-12-28 | 574 B | 1.1 kB | ![]() 13.107.246.53 | |
traffic-exchange.github.io | unknown | 2013-03-08 | 2025-07-25 | 2025-12-27 | 3.3 kB | 44 kB | ![]() 185.199.108.153 | |
backlink-generator-tool.github.io | unknown | 2013-03-08 | 2025-10-09 | 2025-12-27 | 1.6 kB | 272 kB | ![]() 185.199.108.153 | |
www.google.com | 22 | 1997-09-15 | 2015-05-10 | 2025-12-21 | 1.9 kB | 96 kB | ![]() 216.58.207.196 | |
www.blogblog.com | 358746 | 2000-09-15 | 2012-05-22 | 2025-12-22 | 462 B | 7.1 kB | ![]() 142.250.178.73 | |
domainstatus.com | unknown | unknown | 2025-12-19 | 2025-12-28 | 527 B | 0 B | ![]() 0.0.0.0 | |
domain-status.com | unknown | 2014-02-15 | 2017-09-19 | 2025-12-28 | 556 B | 218 B | ![]() 15.197.162.184 | |
resources.blogblog.com | 177645 | 2000-09-15 | 2017-01-30 | 2025-12-22 | 466 B | 144 kB | ![]() 142.250.178.73 |
OpenGSE (Web servers)
OpenGSE is a test suite used for testing servlet compliance. It is deployed by using WAR files that are deployed on the server engine.Java (Programming languages)
Java is a class-based, object-oriented programming language that is designed to have as few implementation dependencies as possible.Python (Programming languages)
Python is an interpreted and general-purpose programming language.Clipboard.js (JavaScript libraries)
Blogger (Blogs)
Blogger is a blog-publishing service that allows multi-user blogs with time-stamped entries.Azure (PaaS)
Azure is a cloud computing service for building, testing, deploying, and managing applications and services through Microsoft-managed data centers.Azure Front Door (Load balancers)
Azure Front Door is a scalable and secure entry point for fast delivery of your global web applications.PHP (Programming languages)
PHP is a general-purpose scripting language used for web development.Nginx (Web servers, Reverse proxies)
Nginx is a web server that can also be used as a reverse proxy, load balancer, mail proxy and HTTP cache.Nginx:1.24.0 (Web servers, Reverse proxies)
Nginx is a web server that can also be used as a reverse proxy, load balancer, mail proxy and HTTP cache.Ubuntu (Operating systems)
Ubuntu is a free and open-source operating system on Linux for the enterprise server, desktop, cloud, and IoT.Apache HTTP Server:2.4.65 (Web servers)
Apache is a free and open-source cross-platform web server software.Express (Web frameworks, Web servers)
Express is a web application framework for Node.js, released as free and open-source software under the MIT License. It is designed for building web applications and APIs.Node.js (Programming languages)
Node.js is an open-source, cross-platform, JavaScript runtime environment that executes JavaScript code outside a web browser.jQuery:1.12.4 (JavaScript libraries)
jQuery is a JavaScript library which is a free, open-source software designed to simplify HTML DOM tree traversal and manipulation, as well as event handling, CSS animation, and Ajax.jQuery UI (JavaScript libraries)
jQuery UI is a collection of GUI widgets, animated visual effects, and themes implemented with jQuery, Cascading Style Sheets, and HTML.Google Analytics (Analytics)
Google Analytics is a free web analytics service that tracks and reports website traffic.Apache HTTP Server (Web servers)
Apache is a free and open-source cross-platform web server software.Apache HTTP Server:2.4.57 (Web servers)
Apache is a free and open-source cross-platform web server software.Debian (Operating systems)
Debian is a Linux software which is a free open-source software.PHP:8.2.15 (Programming languages)
PHP is a general-purpose scripting language used for web development.Amazon CloudFront (CDN)
Amazon CloudFront is a fast content delivery network (CDN) service that securely delivers data, videos, applications, and APIs to customers globally with low latency, high transfer speeds.Amazon Web Services (PaaS)
Amazon Web Services (AWS) is a comprehensive cloud services platform offering compute power, database storage, content delivery and other functionality.Envoy (Reverse proxies)
Envoy is an open-source edge and service proxy, designed for cloud-native applications.Litespeed Cache (Caching, WordPress plugins)
LiteSpeed Cache is an all-in-one site acceleration plugin for WordPress.WordPress (CMS, Blogs)
WordPress is a free and open-source content management system written in PHP and paired with a MySQL or MariaDB database. Features include a plugin architecture and a template system.MySQL (Databases)
MySQL is an open-source relational database management system.Cloudflare (CDN)
Cloudflare is a web-infrastructure and website-security company, providing content-delivery-network services, DDoS mitigation, Internet security, and distributed domain-name-server services.LiteSpeed (Web servers)
LiteSpeed is a high-scalability web server.Elementor:3.34.0 (Page builders, WordPress plugins)
Elementor is a website builder platform for professionals on WordPress.Cloudflare Browser Insights (Analytics, RUM)
Cloudflare Browser Insights is a tool that measures the performance of websites from the perspective of users.LiteSpeed Cache (Caching, WordPress plugins)
LiteSpeed Cache is an all-in-one site acceleration plugin for WordPress.Microsoft ASP.NET (Web frameworks)
ASP.NET is an open-source, server-side web-application framework designed for web development to produce dynamic web pages.Fastly (CDN)
Fastly is a cloud computing services provider. Fastly's cloud platform provides a content delivery network, Internet security services, load balancing, and video & streaming services.Varnish (Caching)
Varnish is a reverse caching proxy.GitHub Pages (PaaS)
GitHub Pages is a static site hosting service.Related reports
Threat Detection Systems
No alerts detected
JavaScript (15)
| HASH | FROM | Size | First Seen | Last Seen | |
|---|---|---|---|---|---|
| 2fe9b60169e7351f50b1f49280092bfd | DocumentWrite | 48 B | 2025-12-19 | 2026-01-22 | |
Introduced by DocumentWrite First Seen 2025-12-19 Last Seen 2026-01-22 Times Seen 155 Size 48 B (48 bytes) MD5 2fe9b60169e7351f50b1f49280092bfd SHA1 8d2aea7078f6b3974a9a918f7fea1b969f47751f Loading... | |||||
HTTP Transactions (143)
| URL | IP | Response | Size |
|---|









