Report Overview
Visitedpublic
2025-08-27 16:36:20
Tags
Submit Tags
URL
happydaysli.com
Finishing URL
happydaysli.com/
IP / ASN
172.67.148.176
#13335 CLOUDFLARENET
Title
Happy Days Dispensary - Long Island's Best Licensed Cannabis Dispensary in Farmingdale

Detections

urlquery
0
Network Intrusion Detection
0
Threat Detection Systems
1

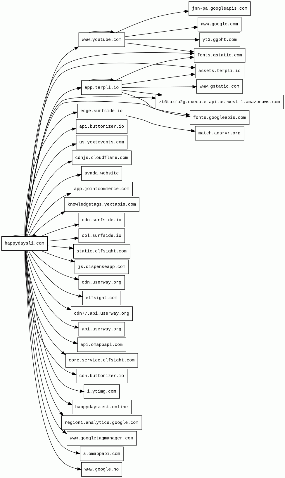
Host Summary

HostRankRegisteredFirst SeenLast Seen
a.omappapi.com
468032020-03-162020-03-202025-08-22
app.terpli.io
21104642021-02-252022-07-202025-06-28
fonts.googleapis.com
3132005-01-252012-05-232025-08-27
api.omappapi.com
478692020-03-162020-03-202025-08-23
yt3.ggpht.com
12752008-01-162014-01-152025-08-20
core.service.elfsight.com
732482012-07-092021-11-082025-08-22
happydaysli.com
20548752023-11-152025-08-272025-08-27
static.elfsight.com
694742012-07-092019-12-012025-08-21
app.jointcommerce.com
28841152015-08-022025-01-262025-08-19
happydaystest.online
unknownunknown2025-08-272025-08-27
us.yextevents.com
2337182023-03-202023-08-072025-08-21
jnn-pa.googleapis.com
15792005-01-252021-11-162025-08-20
api.userway.org
246392016-07-102019-12-302025-08-22
cdn.buttonizer.io
5044922021-11-292022-05-272025-08-20
assets.terpli.io
20964272021-02-252022-11-142025-08-15
avada.website
1163962021-06-202015-09-132025-08-22
cdn77.api.userway.org
448192016-07-102023-11-142025-08-22
cdnjs.cloudflare.com
12222009-02-172012-05-232025-08-27
api.buttonizer.io
5061642021-11-292022-04-252025-08-20
elfsight.com
84482012-07-092015-06-222025-08-23
region1.analytics.google.com
222571997-09-152022-03-172025-08-27
js.dispenseapp.com
unknown2020-08-312025-08-272025-08-27
cdn.surfside.io
6111202018-09-092020-03-292025-08-24
cdn.userway.org
246882016-07-102018-03-282025-08-22
www.gstatic.com
1460472008-02-112012-05-292025-08-27
fonts.gstatic.com
unknown2008-02-112014-04-022025-08-27
www.youtube.com
2862005-02-152013-04-132025-08-27
edge.surfside.io
5391232018-09-092019-07-222025-08-24
www.google.com
221997-09-152015-05-102025-08-27
www.googletagmanager.com
2832011-11-112012-10-042025-08-27
www.google.no
926802001-02-262012-06-262025-08-27
col.surfside.io
3945062018-09-092019-02-222025-08-24
zt6taxfu2g.execute-api.us-west-1.amazonaws.com
19400072005-08-182023-11-302025-08-15
knowledgetags.yextapis.com
18002652021-06-052023-02-232025-08-25
i.ytimg.com
4362007-12-112012-10-032025-08-20

Related reports

Threat Detection Systems
Detection SystemIndicatorVerdictAlert
Quad9 DNShappydaystest.onlinemalicious
Sinkholed

JavaScript (230)

HTTP Transactions (156)

URLIPResponseSize