Report Overview
Visitedpublic
2025-08-16 15:14:07
Tags
Submit Tags
URL
www.komischekuenste.com/club/
Finishing URL
www.komischekuenste.com/club/
IP / ASN

172.67.162.110
Title
KOITOTO | Situs Live Casino Terpercaya & Roulette Online No #1 Gampang Menang
Detections
urlquery
0
Network Intrusion Detection
6
Threat Detection Systems
1
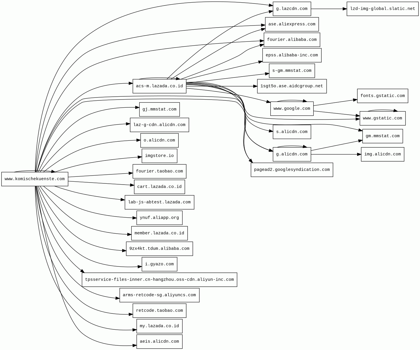
Host Summary
| Host | Rank | Registered | First Seen | Last Seen | Sent | Received | IP | Fingerprints |
|---|---|---|---|---|---|---|---|---|
s.alicdn.com | 122221 | 2008-06-25 | 2019-04-29 | 2025-08-11 | 487 B | 2.9 kB | ![]() 54.230.80.202 | ![]() |
imgstore.io | 181169 | 2024-05-26 | 2021-02-06 | 2025-08-14 | 1.8 kB | 1.5 MB | ![]() 104.21.59.246 | |
1sgt5o.ase.aidcgroup.net | unknown | 2023-05-26 | 2025-08-16 | 2025-08-16 | 445 B | 481 B | ![]() 47.246.174.83 | ![]() |
tpsservice-files-inner.cn-hangzhou.oss-cdn.aliyun-inc.com | 622645 | 2009-09-22 | 2020-04-10 | 2025-08-09 | 536 B | 0 B | ![]() 0.0.0.0 | |
ynuf.aliapp.org | 49898 | 2008-01-04 | 2017-01-30 | 2025-08-15 | 409 B | 969 B | ![]() 124.239.14.253 | ![]() ![]() |
acs-m.lazada.co.id | 155180 | 2012-02-24 | 2017-12-21 | 2025-08-13 | 6.4 kB | 15 kB | ![]() 47.246.174.161 | ![]() |
img.alicdn.com | 61670 | 2008-06-25 | 2015-03-04 | 2025-08-11 | 927 B | 19 kB | ![]() 47.246.44.177 | ![]() |
www.komischekuenste.com | unknown | 2025-07-17 | 2025-08-12 | 2025-08-12 | 2.7 kB | 481 kB | ![]() 104.21.66.169 | |
i.gyazo.com | 157397 | 2007-08-31 | 2014-03-14 | 2025-08-13 | 453 B | 1.0 kB | ![]() 104.18.24.163 | |
arms-retcode-sg.aliyuncs.com 8 alert(s) on this Host | 118752 | 2012-04-01 | 2017-12-29 | 2025-08-14 | 10 kB | 2.1 kB | ![]() 8.222.203.130 | |
pagead2.googlesyndication.com | 610 | 2003-01-21 | 2012-05-21 | 2025-08-14 | 940 B | 325 kB | ![]() 142.250.178.34 | |
gj.mmstat.com | 103095 | 2007-12-25 | 2014-12-16 | 2025-08-14 | 4.9 kB | 2.8 kB | ![]() 47.246.136.160 | |
cart.lazada.co.id | 168624 | 2012-02-24 | 2018-03-26 | 2025-08-12 | 1.1 kB | 2.2 kB | ![]() 47.246.167.130 | ![]() |
fonts.gstatic.com | unknown | 2008-02-11 | 2014-04-02 | 2025-08-13 | 513 B | 16 kB | ![]() 142.250.178.99 | |
epss.alibaba-inc.com | 498005 | 1999-08-24 | 2023-06-11 | 2025-08-10 | 1.0 kB | 474 B | ![]() 47.246.174.210 | ![]() |
fourier.alibaba.com | 73547 | 1999-04-15 | 2017-12-29 | 2025-08-14 | 5.3 kB | 1.3 kB | ![]() 47.246.167.157 | ![]() |
www.gstatic.com | 146047 | 2008-02-11 | 2012-05-29 | 2025-08-13 | 3.3 kB | 3.4 MB | ![]() 142.250.178.99 | |
www.google.com | 22 | 1997-09-15 | 2015-05-10 | 2025-08-13 | 2.6 kB | 88 kB | ![]() 142.250.178.100 | |
g.alicdn.com | 38802 | 2008-06-25 | 2014-10-06 | 2025-08-16 | 8.0 kB | 573 kB | ![]() 23.36.77.80 | ![]() |
9zx4kt.tdum.alibaba.com | unknown | 1999-04-15 | 2025-08-16 | 2025-08-16 | 414 B | 407 B | ![]() 47.246.146.192 | ![]() |
fourier.taobao.com | 73681 | 2003-04-21 | 2019-10-09 | 2025-08-16 | 3.7 kB | 2.4 kB | ![]() 124.239.14.250 | ![]() |
lab-js-abtest.lazada.com | 208720 | 2009-08-25 | 2023-01-23 | 2025-08-11 | 1.1 kB | 1.9 kB | ![]() 38.54.123.59 | |
aeis.alicdn.com | 75152 | 2008-06-25 | 2016-08-25 | 2025-08-16 | 421 B | 222 kB | ![]() 23.49.27.47 | ![]() |
member.lazada.co.id | 11163 | 2012-02-24 | 2018-02-10 | 2025-08-15 | 4.6 kB | 8.9 kB | ![]() 47.246.167.130 | ![]() |
laz-g-cdn.alicdn.com | 98700 | 2008-06-25 | 2017-09-28 | 2025-08-15 | 1.6 kB | 74 kB | ![]() 90.84.161.27 | |
ase.aliexpress.com | 168553 | 2006-04-16 | 2024-08-02 | 2025-08-14 | 2.1 kB | 2.2 kB | ![]() 47.246.146.199 | ![]() |
my.lazada.co.id | 19316 | 2012-02-24 | 2018-03-26 | 2025-08-14 | 1.1 kB | 2.2 kB | ![]() 47.246.167.182 | ![]() |
g.lazcdn.com | 82941 | 2021-11-05 | 2022-09-16 | 2025-08-14 | 24 kB | 9.3 MB | ![]() 90.84.160.23 | |
o.alicdn.com | 89234 | 2008-06-25 | 2021-04-29 | 2025-08-11 | 881 B | 90 kB | ![]() 47.246.50.175 | ![]() |
s-gm.mmstat.com | 219681 | 2007-12-25 | 2022-05-11 | 2025-08-13 | 916 B | 852 B | ![]() 59.82.33.224 | |
lzd-img-global.slatic.net | 132440 | 2013-09-24 | 2021-12-16 | 2025-08-14 | 936 B | 111 kB | ![]() 47.246.48.188 | ![]() |
gm.mmstat.com | 104988 | 2007-12-25 | 2013-09-16 | 2025-08-15 | 2.6 kB | 1.3 kB | ![]() 59.82.33.226 | |
retcode.taobao.com | 346953 | 2003-04-21 | 2015-07-07 | 2025-08-13 | 6.6 kB | 1.1 kB | ![]() 59.82.122.8 | ![]() |
Amazon CloudFront (CDN)
Amazon CloudFront is a fast content delivery network (CDN) service that securely delivers data, videos, applications, and APIs to customers globally with low latency, high transfer speeds.Amazon Web Services (PaaS)
Amazon Web Services (AWS) is a comprehensive cloud services platform offering compute power, database storage, content delivery and other functionality.Tengine (Web servers)
Tengine is a web server which is based on the Nginx HTTP server.Cloudflare (CDN)
Cloudflare is a web-infrastructure and website-security company, providing content-delivery-network services, DDoS mitigation, Internet security, and distributed domain-name-server services.Spring (Web frameworks)
Java (Programming languages)
Java is a class-based, object-oriented programming language that is designed to have as few implementation dependencies as possible.Google Cloud CDN (CDN)
Cloud CDN uses Google's global edge network to serve content closer to users.Google Cloud (IaaS)
Google Cloud is a suite of cloud computing services.Nginx (Web servers, Reverse proxies)
Nginx is a web server that can also be used as a reverse proxy, load balancer, mail proxy and HTTP cache.Alibaba Cloud Object Storage Service (IaaS)
Alibaba Cloud Object Storage Service (OSS) is a cloud-based object storage service provided by Alibaba Cloud, which allows users to store and access large amounts of data in the cloud.OpenResty (Web servers)
OpenResty is a web platform based on nginx which can run Lua scripts using its LuaJIT engine.Related reports
Network Intrusion Detection Systems
Suricata /w Emerging Threats Pro
| Timestamp | Severity | Source IP | Destination IP | Alert |
|---|---|---|---|---|
| low | ![]() 172.18.0.7 | ![]() 8.222.203.130 | ET INFO Observed Alibaba Cloud CDN Domain (aliyuncs .com in TLS SNI) | |
| low | ![]() 172.18.0.7 | ![]() 8.222.203.130 | ET INFO Observed Alibaba Cloud CDN Domain (aliyuncs .com in TLS SNI) | |
| low | ![]() 172.18.0.7 | ![]() 8.222.203.130 | ET INFO Observed Alibaba Cloud CDN Domain (aliyuncs .com in TLS SNI) | |
| low | ![]() 172.18.0.7 | ![]() 8.222.203.130 | ET INFO Observed Alibaba Cloud CDN Domain (aliyuncs .com in TLS SNI) | |
| low | ![]() 172.18.0.7 | ![]() 8.222.203.130 | ET INFO Observed Alibaba Cloud CDN Domain (aliyuncs .com in TLS SNI) | |
| low | ![]() 172.18.0.7 | ![]() 8.222.203.130 | ET INFO Observed Alibaba Cloud CDN Domain (aliyuncs .com in TLS SNI) |
Threat Detection Systems
| Detection System | Indicator | Verdict | Alert |
|---|---|---|---|
| Quad9 DNS | arms-retcode-sg.aliyuncs.com | malicious | Sinkholed |
JavaScript (80)
| HASH | FROM | Size | First Seen | Last Seen | |
|---|---|---|---|---|---|
| 763b09dfd5ea5f28f86ff302bcef406b | DocumentWrite | 163 B | 2024-10-24 | 2026-04-02 | |
Introduced by DocumentWrite First Seen 2024-10-24 Last Seen 2026-04-02 Times Seen 17128 Size 163 B (163 bytes) MD5 763b09dfd5ea5f28f86ff302bcef406b SHA1 b1c7ebba969dd754b4408ffd377be8f7aff21a7f Loading... | |||||
HTTP Transactions (158)
| URL | IP | Response | Size |
|---|








