Report Overview
Visitedpublic
2026-02-12 00:08:24
Tags
Submit Tags
URL
aksoycio.xyz/
Finishing URL
www.betcio714.com/tr/
IP / ASN

52.33.207.7
Title
Betcio En Güvenilir Bahis ve Casino Sitesi - Betcio.com
Detections
urlquery
0
Network Intrusion Detection
0
Threat Detection Systems
1
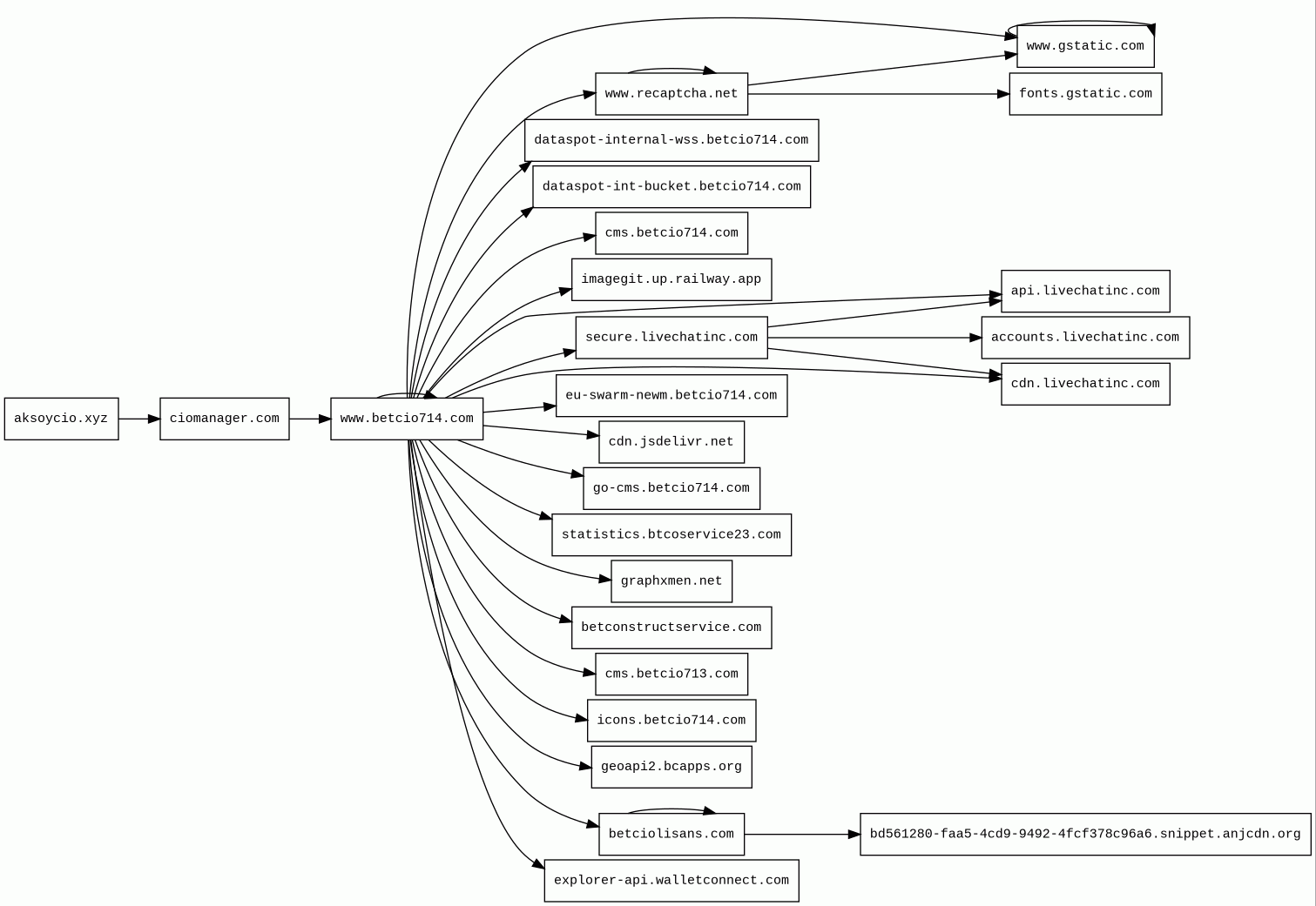
Host Summary
| Host | Rank | Registered | First Seen | Last Seen | Sent | Received | IP | Fingerprints |
|---|---|---|---|---|---|---|---|---|
graphxmen.net | unknown | 2026-01-08 | 2026-01-11 | 2026-02-10 | 6.6 kB | 2.0 MB | ![]() 104.21.94.149 | |
cdn.livechatinc.com | 36142 | 2005-10-31 | 2012-06-22 | 2026-02-09 | 6.7 kB | 1.0 MB | ![]() 23.36.77.179 | |
betciolisans.com | unknown | 2025-08-11 | 2025-08-16 | 2026-02-11 | 2.8 kB | 33 kB | ![]() 172.67.166.172 | |
imagegit.up.railway.app | unknown | 2019-08-01 | 2025-12-18 | 2026-02-11 | 1.8 kB | 824 kB | ![]() 66.33.22.183 | |
eu-swarm-newm.betcio714.com | unknown | 2024-05-14 | 2026-02-12 | 2026-02-12 | 784 B | 1.0 kB | ![]() 185.162.229.2 | |
accounts.livechatinc.com | 44666 | 2005-10-31 | 2017-07-31 | 2026-02-09 | 573 B | 1.9 kB | ![]() 2.22.225.11 | |
dataspot-int-bucket.betcio714.com | unknown | 2024-05-14 | 2026-02-12 | 2026-02-12 | 1.3 kB | 252 kB | ![]() 185.162.229.2 | |
www.betcio714.com | unknown | 2024-05-14 | 2026-02-12 | 2026-02-12 | 66 kB | 6.8 MB | ![]() 185.162.229.2 | |
icons.betcio714.com | unknown | 2024-05-14 | 2026-02-12 | 2026-02-12 | 40 kB | 9.2 MB | ![]() 185.162.229.2 | |
api.livechatinc.com | 29526 | 2005-10-31 | 2013-12-20 | 2026-02-09 | 3.0 kB | 48 kB | ![]() 2.22.225.11 | |
explorer-api.walletconnect.com | 466611 | 2009-12-19 | 2022-10-10 | 2026-02-12 | 5.1 kB | 450 kB | ![]() 172.66.147.126 | |
fonts.gstatic.com | unknown | 2008-02-11 | 2014-04-02 | 2026-02-08 | 1.1 kB | 82 kB | ![]() 142.250.74.3 | |
www.recaptcha.net | 7582 | 2007-01-06 | 2012-07-11 | 2026-02-09 | 1.9 kB | 98 kB | ![]() 142.251.142.227 | |
ciomanager.com 1 alert(s) on this Host | 744112 | 2025-06-24 | 2025-08-31 | 2026-02-09 | 483 B | 2.9 kB | ![]() 66.29.138.201 | |
go-cms.betcio714.com | unknown | 2024-05-14 | 2026-02-12 | 2026-02-12 | 6.7 kB | 56 kB | ![]() 185.162.229.2 | |
statistics.btcoservice23.com | unknown | 2026-01-26 | 2026-02-06 | 2026-02-06 | 14 kB | 56 kB | ![]() 185.162.229.2 | |
aksoycio.xyz | unknown | 2025-07-16 | 2026-02-12 | 2026-02-12 | 481 B | 2.8 kB | ![]() 52.33.207.7 | |
www.gstatic.com | 146047 | 2008-02-11 | 2012-05-29 | 2026-02-08 | 2.4 kB | 2.7 MB | ![]() 172.217.19.227 | |
bd561280-faa5-4cd9-9492-4fcf378c96a6.snippet.anjcdn.org | unknown | 2025-08-28 | 2025-09-12 | 2026-02-11 | 1.2 kB | 0 B | ![]() 0.0.0.0 | |
cms.betcio713.com | unknown | 2024-05-14 | 2026-02-09 | 2026-02-09 | 509 B | 0 B | ![]() 0.0.0.0 | |
geoapi2.bcapps.org | 1722879 | 2019-01-31 | 2022-12-18 | 2026-02-06 | 930 B | 1.8 kB | ![]() 185.162.230.7 | |
cms.betcio714.com | unknown | unknown | No data | No data | 6.5 kB | 721 kB | ![]() 185.162.229.2 | |
dataspot-internal-wss.betcio714.com | unknown | 2024-05-14 | 2026-02-12 | 2026-02-12 | 828 B | 1.0 kB | ![]() 185.162.229.2 | |
betconstructservice.com | unknown | 2025-09-24 | 2025-09-30 | 2026-02-11 | 1.6 kB | 22 kB | ![]() 188.114.97.1 | ![]() |
secure.livechatinc.com | 8212 | 2005-10-31 | 2012-08-20 | 2026-02-09 | 716 B | 2.0 kB | ![]() 2.22.225.11 | |
cdn.jsdelivr.net | 1678 | 2012-05-16 | 2012-09-30 | 2026-02-08 | 452 B | 62 kB | ![]() 151.101.65.229 |
Plesk (Hosting panels)
Plesk is a web hosting and server data centre automation software with a control panel developed for Linux and Windows-based retail hosting service providers.Cloudflare (CDN)
Cloudflare is a web-infrastructure and website-security company, providing content-delivery-network services, DDoS mitigation, Internet security, and distributed domain-name-server services.Google Cloud Storage (Miscellaneous)
Google Cloud Storage allows world-wide storage and retrieval of any amount of data at any time.Google Cloud (IaaS)
Google Cloud is a suite of cloud computing services.Cloudflare Bot Management (Security)
Cloudflare bot management solution identifies and mitigates automated traffic to protect websites from bad bots.Google Cloud CDN (CDN)
Cloud CDN uses Google's global edge network to serve content closer to users.Apache HTTP Server (Web servers)
Apache is a free and open-source cross-platform web server software.Microsoft ASP.NET (Web frameworks)
ASP.NET is an open-source, server-side web-application framework designed for web development to produce dynamic web pages.Nginx (Web servers, Reverse proxies)
Nginx is a web server that can also be used as a reverse proxy, load balancer, mail proxy and HTTP cache.OpenResty (Web servers)
OpenResty is a web platform based on nginx which can run Lua scripts using its LuaJIT engine.LiteSpeed Cache (Caching, WordPress plugins)
LiteSpeed Cache is an all-in-one site acceleration plugin for WordPress.LiteSpeed (Web servers)
LiteSpeed is a high-scalability web server.Litespeed Cache (Caching, WordPress plugins)
LiteSpeed Cache is an all-in-one site acceleration plugin for WordPress.Related reports
Threat Detection Systems
| Detection System | Indicator | Verdict | Alert |
|---|---|---|---|
| DNS4EU | ciomanager.com | malicious | Sinkholed |
JavaScript (77)
| HASH | FROM | Size | First Seen | Last Seen | |
|---|---|---|---|---|---|
| 04349c72459d3831b8736e6abcce7489 | DocumentWrite | 249 B | 2025-08-16 | 2026-02-12 | |
Introduced by DocumentWrite First Seen 2025-08-16 Last Seen 2026-02-12 Times Seen 763 Size 249 B (249 bytes) MD5 04349c72459d3831b8736e6abcce7489 SHA1 c61c385d7213e3f72fd17981eb8cca6637d6fad9 Loading... | |||||
| 713a4ac2fe23115f58c5c79aa6697019 | DocumentWrite | 6.4 kB | 2026-02-12 | 2026-02-12 | |
Introduced by DocumentWrite First Seen 2026-02-12 Last Seen 2026-02-12 Times Seen 1 Size 6.4 kB (6407 bytes) MD5 713a4ac2fe23115f58c5c79aa6697019 SHA1 9e1850c684ae7c952f888fbe43ddb39135c6d00e Loading... | |||||
HTTP Transactions (292)
| URL | IP | Response | Size |
|---|





