Report Overview
Visitedpublic
2024-04-26 22:33:58
Tags
Submit Tags
URL
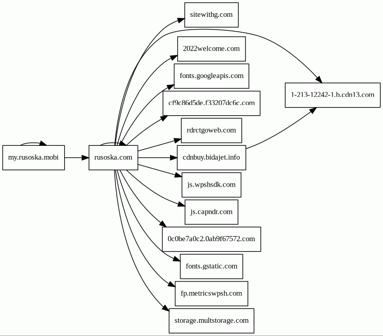
my.rusoska.mobi/video/16316/rusoska.com/video
Finishing URL
rusoska.com/video/16316
IP / ASN

172.67.210.141
Title
Бро, а тебе нравится, когда телка на лице сидит? - порно видео
Detections
urlquery
0
Network Intrusion Detection
0
Threat Detection Systems
0
Host Summary
| Host | Rank | Registered | First Seen | Last Seen | Sent | Received | IP | Fingerprints |
|---|---|---|---|---|---|---|---|---|
storage.multstorage.com | unknown | 2023-09-22 | 2023-09-22 14:56:00 | 2024-04-24 18:30:47 | 521 B | 10 kB | ![]() 104.21.30.242 | |
2022welcome.com | 366075 | 2021-12-27 | 2021-12-28 03:55:56 | 2024-04-03 11:14:32 | 556 B | 2.4 kB | ![]() 104.21.234.157 | |
rdrctgoweb.com | 377351 | 2020-11-12 | 2021-01-11 20:20:12 | 2024-04-13 07:48:33 | 467 B | 265 B | ![]() 23.109.94.28 | |
0c0be7a0c2.0ab9f67572.com 1 alert(s) on this Host | unknown | unknown | No data | No data | 819 B | 320 B | ![]() 45.133.44.52 | |
fp.metricswpsh.com | unknown | 2021-10-29 | 2022-04-22 13:20:32 | 2024-04-26 12:44:46 | 1.0 kB | 808 B | ![]() 157.90.84.242 | |
cdnbuy.bidajet.info | unknown | unknown | No data | No data | 530 B | 661 B | ![]() 67.216.89.35 | |
fonts.googleapis.com | 8877 | 2005-01-25 | 2013-06-10 22:14:26 | 2024-04-25 23:54:18 | 929 B | 25 kB | ![]() 142.250.74.106 | |
cf9c86d5de.f33207dc6c.com 2 alert(s) on this Host | unknown | unknown | No data | No data | 935 B | 111 kB | ![]() 45.133.44.52 | |
rusoska.com | 126780 | 2019-10-08 | 2020-10-08 02:37:27 | 2024-03-24 12:05:45 | 19 kB | 957 kB | ![]() 172.67.171.85 | |
sitewithg.com | 176932 | 2020-11-12 | 2020-11-12 12:06:06 | 2024-04-14 02:50:57 | 3.7 kB | 149 kB | ![]() 23.109.94.28 | |
my.rusoska.mobi | unknown | 2022-08-16 | 2024-01-17 17:19:18 | 2024-03-25 17:43:48 | 1.5 kB | 430 kB | ![]() 104.21.69.167 | |
fonts.gstatic.com | unknown | 2008-02-11 | 2014-09-09 02:40:21 | 2024-04-26 07:25:36 | 2.7 kB | 181 kB | ![]() 142.250.74.67 | |
1-213-12242-1.b.cdn13.com | 449736 | 2013-02-18 | 2021-12-27 23:30:01 | 2024-02-22 23:21:17 | 522 B | 211 kB | ![]() 67.216.91.74 | |
js.wpshsdk.com | 12130 | 2021-06-04 | 2021-06-04 15:50:00 | 2024-04-24 20:16:17 | 408 B | 34 kB | ![]() 45.133.44.52 | |
riamiavid.com | unknown | 2022-07-06 | 2022-07-06 18:46:26 | 2024-04-25 18:41:28 | 375 B | 36 kB | ![]() 23.109.94.28 | |
js.capndr.com | 316718 | 2021-08-30 | 2021-08-30 14:51:01 | 2024-04-25 16:03:38 | 400 B | 376 B | ![]() 45.133.44.53 |
Related reports
Threat Detection Systems
Public InfoSec YARA rules
No alerts detected
OpenPhish
No alerts detected
PhishTank
No alerts detected
mnemonic secure dns
No alerts detected
Quad9 DNS
| Scan Date | Severity | Indicator | Alert |
|---|---|---|---|
| 2024-04-26 | medium | 0ab9f67572.com | Sinkholed |
| 2024-04-26 | medium | f33207dc6c.com | Sinkholed |
| 2024-04-26 | medium | f33207dc6c.com | Sinkholed |
ThreatFox
No alerts detected
JavaScript (22)
No JavaScripts
HTTP Transactions (59)
| URL | IP | Response | Size |
|---|


