Report Overview
Visitedpublic
2026-03-14 07:58:11
Tags
Submit Tags
URL
diz.zfyw8.shop/734789.html
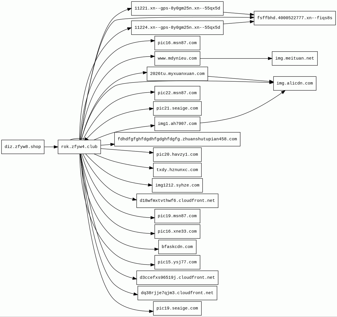
Finishing URL
rok.zfyw4.club/734789.html
IP / ASN

172.67.203.211
Title
纽约华裔留学生口爆美国男友,精液喷了一脸的-制服尤物-在线播放
Detections
urlquery
0
Network Intrusion Detection
0
Threat Detection Systems
2
Host Summary
| Host | Rank | Registered | First Seen | Last Seen | Sent | Received | IP | Fingerprints |
|---|---|---|---|---|---|---|---|---|
rok.zfyw4.club 25 alert(s) on this Host | unknown | 2026-02-23 | 2026-03-09 | 2026-03-09 | 12 kB | 1.1 MB | ![]() 172.67.133.205 | |
img.meituan.net | 189994 | 2010-01-25 | 2017-02-03 | 2026-03-13 | 442 B | 408 kB | ![]() 163.171.134.109 | |
pic22.msn87.com | unknown | 2024-02-18 | 2024-02-21 | 2026-03-07 | 475 B | 72 kB | ![]() 172.67.159.163 | |
11224.xn--gps-8y0gm25n.xn--55qx5d | unknown | 2025-04-18 | 2025-12-12 | 2026-03-11 | 463 B | 569 kB | ![]() 27.155.113.137 | |
diz.zfyw8.shop 1 alert(s) on this Host | unknown | 2025-03-19 | 2025-04-19 | 2026-03-09 | 494 B | 34 kB | ![]() 188.114.96.1 | |
d18wfmxtvthwf6.cloudfront.net | unknown | 2008-04-25 | 2025-10-19 | 2026-03-09 | 907 B | 558 kB | ![]() 54.192.209.4 | |
bfaskcdn.com | 448196 | 2024-03-14 | 2024-11-10 | 2026-03-11 | 1.4 kB | 187 kB | ![]() 64.112.78.72 | |
2026tu.myxuanxuan.com | unknown | 2016-04-10 | 2026-01-26 | 2026-03-10 | 447 B | 644 kB | ![]() 101.33.21.239 | |
img.alicdn.com | 61670 | 2008-06-25 | 2015-03-04 | 2026-03-12 | 5.4 kB | 3.3 MB | ![]() 47.246.44.177 | ![]() |
fsffbhd.4000522777.xn--fiqs8s | unknown | 2025-07-31 | 2026-02-08 | 2026-03-09 | 976 B | 1.2 MB | ![]() 172.67.73.35 | |
pic16.msn87.com | unknown | 2024-02-18 | 2024-02-21 | 2026-03-14 | 475 B | 18 kB | ![]() 172.67.159.163 | |
pg888.12img707989.com | unknown | 2025-12-17 | 2025-12-18 | 2026-03-13 | 455 B | 733 kB | ![]() 205.198.65.15 | |
pic20.havzy1.com | unknown | 2023-07-21 | 2025-05-11 | 2026-03-11 | 476 B | 16 kB | ![]() 104.21.64.102 | |
www.mdynieu.com | unknown | unknown | 2025-11-07 | 2026-03-11 | 459 B | 407 kB | ![]() 161.129.35.198 | |
pic15.ysj77.com | unknown | 2024-02-18 | 2024-02-24 | 2026-03-11 | 475 B | 11 kB | ![]() 188.114.96.1 | |
img1.ah7907.com | unknown | 2024-08-29 | 2025-11-08 | 2026-03-14 | 1.8 kB | 631 kB | ![]() 47.242.20.187 | |
11221.xn--gps-8y0gm25n.xn--55qx5d | unknown | 2025-04-18 | 2025-12-03 | 2026-03-14 | 463 B | 597 kB | ![]() 36.158.231.176 | |
d3ccefxs96519j.cloudfront.net | unknown | 2008-04-25 | 2025-06-30 | 2026-03-14 | 453 B | 96 kB | ![]() 54.192.209.125 | |
fdhdfgfghfdgdhfgdghfdgfg.zhuanshutupian458.com | unknown | 2025-12-18 | 2026-01-09 | 2026-03-13 | 488 B | 0 B | ![]() 0.0.0.0 | |
txdy.hznunxc.com | unknown | 2025-07-15 | 2026-02-12 | 2026-03-13 | 436 B | 120 kB | ![]() 157.185.128.120 | |
img1212.syhze.com | unknown | 2014-05-15 | 2025-12-21 | 2026-03-14 | 892 B | 941 kB | ![]() 205.198.65.15 | |
pic21.seaige.com | unknown | 2019-07-09 | 2025-05-11 | 2026-03-11 | 476 B | 20 kB | ![]() 188.114.97.1 | |
dq38rjje7qjm3.cloudfront.net | unknown | 2008-04-25 | 2025-03-24 | 2026-03-14 | 453 B | 94 kB | ![]() 54.230.245.159 | |
pic19.seaige.com | unknown | 2019-07-09 | 2024-12-20 | 2026-03-09 | 476 B | 17 kB | ![]() 188.114.97.1 | |
pic16.xne33.com | unknown | 2024-02-18 | 2024-02-21 | 2026-03-11 | 475 B | 9.6 kB | ![]() 188.114.97.1 | |
pic19.msn87.com | unknown | 2024-02-18 | 2025-05-21 | 2026-03-11 | 475 B | 23 kB | ![]() 172.67.159.163 |
Cloudflare (CDN)
Cloudflare is a web-infrastructure and website-security company, providing content-delivery-network services, DDoS mitigation, Internet security, and distributed domain-name-server services.jQuery:1.10.2 (JavaScript libraries)
jQuery is a JavaScript library which is a free, open-source software designed to simplify HTML DOM tree traversal and manipulation, as well as event handling, CSS animation, and Ajax.OpenResty (Web servers)
OpenResty is a web platform based on nginx which can run Lua scripts using its LuaJIT engine.Nginx (Web servers, Reverse proxies)
Nginx is a web server that can also be used as a reverse proxy, load balancer, mail proxy and HTTP cache.Amazon CloudFront (CDN)
Amazon CloudFront is a fast content delivery network (CDN) service that securely delivers data, videos, applications, and APIs to customers globally with low latency, high transfer speeds.Amazon S3 (CDN)
Amazon S3 or Amazon Simple Storage Service is a service offered by Amazon Web Services (AWS) that provides object storage through a web service interface.Amazon Web Services (PaaS)
Amazon Web Services (AWS) is a comprehensive cloud services platform offering compute power, database storage, content delivery and other functionality.Express (Web frameworks, Web servers)
Express is a web application framework for Node.js, released as free and open-source software under the MIT License. It is designed for building web applications and APIs.Node.js (Programming languages)
Node.js is an open-source, cross-platform, JavaScript runtime environment that executes JavaScript code outside a web browser.Tengine (Web servers)
Tengine is a web server which is based on the Nginx HTTP server.Related reports
Threat Detection Systems
| Detection System | Indicator | Verdict | Alert |
|---|---|---|---|
| DNS4EU | rok.zfyw4.club | malicious | Sinkholed |
| DNS4EU | diz.zfyw8.shop | malicious | Sinkholed |
JavaScript (19)
No JavaScripts
HTTP Transactions (68)
| URL | IP | Response | Size |
|---|





