Report Overview
Visitedpublic
2026-03-04 08:31:28
Tags
Submit Tags
URL
u46026126.ct.sendgrid.net/ls/click?upn=u001.ypFq4MrvcXveauDVKnvXtA9w4jyeHif50RPtf1a6wM9d2qL-2B7SHix1kjdqCMwbmW1J1C_U6bVosS7Xa4wChx2j6df825GLKdg9BmQUWOoVeTGE5HpnVHn3n6c9tY-2Bt3iOZhs-2FbDEg-2FJ2yJd30iymzB1uAEAoArhbS-2FApT3P5iVCU2MctGPVe1rdAgEdGjFQ1gs-2BWtlDGoUDkfwPflRCj45IH-2BzMRLoK5rOs9SpxQAtu0rjPNoIw1L-2BVEKW8VOTNnJaOM5zfmdUxsHElUN4GkfGv-2BtJ-2BxpnDdBIXmrZl1j-2F70ljJd3qPSAMxDm0Ppdv-2BBE2ulpcg-2FEXqvKYoaqd6FVe-2BkhCPWlKPNS5v-2BUg96DrNztzFGwFETTrYnOCRw5Xp-2Bhat8ZsPYFV7NBuHcWI4UZbV0JAl5VjihjmKvkXGSX0sI7L3FBzGLNsyXMPwgMYEGnTy96-2Bk-2BZEKWeIOvDV4F3SzSjfqYdWYUFlG6K9U17veAa87bA608RTy2LPGi2050FAbK8t2pkjCFHrdpUi68rxW2JnPQuVPhJNdN2IrfRPokYukw-3D
Finishing URL
projetos.hittelco.com/link
IP / ASN

54.229.75.109
Title
Como integrar o Teams ao seu Pabx
Detections
urlquery
0
Network Intrusion Detection
0
Threat Detection Systems
0
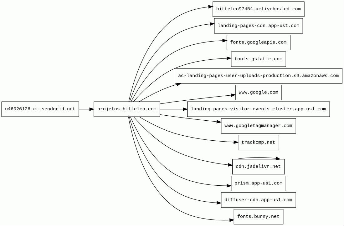
Host Summary
| Host | Rank | Registered | First Seen | Last Seen | Sent | Received | IP | Fingerprints |
|---|---|---|---|---|---|---|---|---|
projetos.hittelco.com | unknown | 2011-12-15 | 2021-05-10 | 2026-02-13 | 494 B | 113 kB | ![]() 104.18.39.21 | ![]() |
www.googletagmanager.com | 283 | 2011-11-11 | 2012-10-04 | 2026-03-01 | 444 B | 422 kB | ![]() 142.251.142.232 | |
diffuser-cdn.app-us1.com | 64683 | 2013-11-13 | 2019-06-13 | 2026-02-25 | 878 B | 68 kB | ![]() 104.18.128.216 | |
fonts.gstatic.com | unknown | 2008-02-11 | 2014-04-02 | 2026-03-01 | 2.2 kB | 130 kB | ![]() 216.58.207.195 | |
www.google.com | 22 | 1997-09-15 | 2015-05-10 | 2026-03-01 | 1.9 kB | 1.0 kB | ![]() 172.217.19.228 | |
fonts.bunny.net | 56787 | 1999-11-22 | 2022-03-21 | 2026-03-02 | 449 B | 939 B | ![]() 194.242.11.186 | |
trackcmp.net | 17348 | 2013-07-31 | 2014-05-09 | 2026-02-25 | 541 B | 505 B | ![]() 104.18.34.214 | ![]() |
landing-pages-cdn.app-us1.com | 3082616 | 2013-11-13 | 2022-11-22 | 2026-02-27 | 12 kB | 639 kB | ![]() 3.167.2.112 | |
ac-landing-pages-user-uploads-production.s3.amazonaws.com | 3097333 | 2005-08-18 | 2021-01-31 | 2026-02-25 | 1.6 kB | 1.0 MB | ![]() 16.15.223.73 | |
landing-pages-visitor-events.cluster.app-us1.com | 3872233 | 2013-11-13 | 2022-03-08 | 2026-02-27 | 1.1 kB | 463 B | ![]() 35.171.243.151 | ![]() |
hittelco97454.activehosted.com | unknown | 2004-09-01 | 2026-03-04 | 2026-03-04 | 478 B | 1.7 kB | ![]() 104.17.202.31 | ![]() |
fonts.googleapis.com | 313 | 2005-01-25 | 2012-05-23 | 2026-03-01 | 1.5 kB | 21 kB | ![]() 142.250.74.10 | |
cdn.jsdelivr.net | 1678 | 2012-05-16 | 2012-09-30 | 2026-03-01 | 2.0 kB | 347 kB | ![]() 104.16.174.226 | |
u46026126.ct.sendgrid.net | unknown | 2009-04-20 | 2025-10-23 | 2025-10-23 | 1.1 kB | 113 kB | ![]() 54.229.75.109 | |
prism.app-us1.com | 65110 | 2013-11-13 | 2019-01-09 | 2026-02-25 | 938 B | 1.6 kB | ![]() 104.17.31.174 | ![]() |
Lodash (JavaScript libraries)
Lodash is a JavaScript library which provides utility functions for common programming tasks using the functional programming paradigm.jQuery (JavaScript libraries)
jQuery is a JavaScript library which is a free, open-source software designed to simplify HTML DOM tree traversal and manipulation, as well as event handling, CSS animation, and Ajax.Cloudflare (CDN)
Cloudflare is a web-infrastructure and website-security company, providing content-delivery-network services, DDoS mitigation, Internet security, and distributed domain-name-server services.Google Analytics (Analytics)
Google Analytics is a free web analytics service that tracks and reports website traffic.ActiveCampaign (Marketing automation, Email)
ActiveCampaign is email and marketing automation software.Bootstrap (UI frameworks)
Bootstrap is a free and open-source CSS framework directed at responsive, mobile-first front-end web development. It contains CSS and JavaScript-based design templates for typography, forms, buttons, navigation, and other interface components.GSAP (JavaScript frameworks)
GSAP is an animation library that allows you to create animations with JavaScript.Amazon CloudFront (CDN)
Amazon CloudFront is a fast content delivery network (CDN) service that securely delivers data, videos, applications, and APIs to customers globally with low latency, high transfer speeds.Amazon Web Services (PaaS)
Amazon Web Services (AWS) is a comprehensive cloud services platform offering compute power, database storage, content delivery and other functionality.Bunny (CDN)
Envoy (Reverse proxies)
Envoy is an open-source edge and service proxy, designed for cloud-native applications.PHP:8.1.34 (Programming languages)
PHP is a general-purpose scripting language used for web development.Amazon S3 (CDN)
Amazon S3 or Amazon Simple Storage Service is a service offered by Amazon Web Services (AWS) that provides object storage through a web service interface.PHP (Programming languages)
PHP is a general-purpose scripting language used for web development.Nginx (Web servers, Reverse proxies)
Nginx is a web server that can also be used as a reverse proxy, load balancer, mail proxy and HTTP cache.PHP:8.1.33 (Programming languages)
PHP is a general-purpose scripting language used for web development.Related reports
Threat Detection Systems
No alerts detected
JavaScript (42)
No JavaScripts
HTTP Transactions (54)
| URL | IP | Response | Size |
|---|




