Report Overview
Visitedpublic
2025-06-12 06:55:16
Tags
Submit Tags
URL
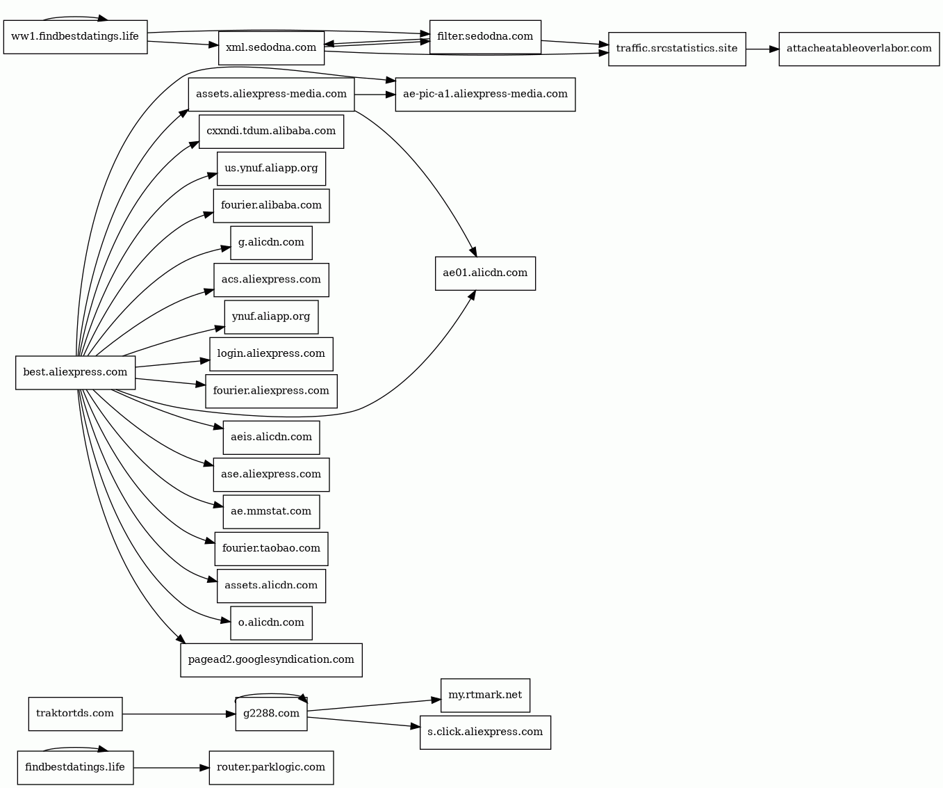
findbestdatings.life/
Finishing URL
best.aliexpress.com/?af=8494629&dp=956921077190366993&aff_fcid=bbdce6dba5c145c6ad2278f757f7679b-1749711285183-02582-_ooXP3cN&tt=CPS_NORMAL&aff_fsk=_ooXP3cN&aff_platform=portals-promotion&sk=_ooXP3cN&aff_trace_key=bbdce6dba5c145c6ad2278f757f7679b-1749711285183-02582-_ooXP3cN&terminal_id=4201a571872149e5ac49915a94f9f0d1
IP / ASN

172.233.219.49
Title
AliExpress - Online Shopping for Popular Electronics, Fashion, Home & Garden, Toys & Sports, Automobiles and More.
Detections
urlquery
0
Network Intrusion Detection
0
Threat Detection Systems
0
Host Summary
| Host | Rank | Registered | First Seen | Last Seen | Sent | Received | IP | Fingerprints |
|---|---|---|---|---|---|---|---|---|
g.alicdn.com | 6787 | 2008-06-25 | 2014-10-06 | 2025-06-07 | 472 B | 19 kB | ![]() 163.181.253.193 | |
traffic.srcstatistics.site | unknown | 2025-02-25 | 2025-05-08 | 2025-06-07 | 629 B | 642 B | ![]() 95.217.22.212 | |
xml.sedodna.com | 278378 | 2009-12-21 | 2020-10-22 | 2025-06-12 | 2.3 kB | 14 kB | ![]() 173.239.53.32 | |
router.parklogic.com | unknown | 2007-02-28 | 2025-03-19 | 2025-06-08 | 510 B | 225 B | ![]() 172.234.216.100 | |
ww1.findbestdatings.life | unknown | unknown | No data | No data | 5.1 kB | 32 kB | ![]() 64.190.63.136 | |
my.rtmark.net | 9054 | 2014-10-29 | 2015-02-04 | 2025-06-05 | 534 B | 768 B | ![]() 172.64.146.234 | |
fourier.taobao.com | 12218 | 2003-04-21 | 2019-10-09 | 2025-06-07 | 873 B | 1.9 kB | ![]() 123.183.232.34 | |
acs.aliexpress.com | 18249 | 2006-04-16 | 2018-02-03 | 2025-06-12 | 26 kB | 545 kB | ![]() 47.246.146.13 | |
assets.alicdn.com | 9636 | 2008-06-25 | 2014-10-08 | 2025-06-06 | 4.5 kB | 687 kB | ![]() 23.49.27.47 | |
best.aliexpress.com | 77042 | 2006-04-16 | 2015-08-03 | 2025-06-06 | 1.6 kB | 188 kB | ![]() 23.49.27.47 | |
ae.mmstat.com | 22052 | 2007-12-25 | 2021-09-17 | 2025-06-05 | 33 kB | 17 kB | ![]() 47.246.110.44 | |
aeis.alicdn.com | 23225 | 2008-06-25 | 2016-08-25 | 2025-06-07 | 1.7 kB | 1.2 MB | ![]() 23.49.27.47 | |
us.ynuf.aliapp.org | 18155 | 2008-01-04 | 2017-01-29 | 2025-06-05 | 965 B | 2.3 kB | ![]() 47.246.146.54 | |
fourier.alibaba.com | 245815 | 1999-04-15 | 2017-12-29 | 2025-06-11 | 800 B | 262 B | ![]() 47.246.165.245 | |
assets.aliexpress-media.com | unknown | 2021-06-25 | 2024-10-16 | 2025-06-11 | 30 kB | 4.1 MB | ![]() 95.101.10.106 | |
filter.sedodna.com | 776015 | 2009-12-21 | 2021-10-27 | 2025-06-07 | 632 B | 13 kB | ![]() 173.239.53.32 | |
ae-pic-a1.aliexpress-media.com | unknown | 2021-06-25 | 2024-04-10 | 2025-06-11 | 29 kB | 416 kB | ![]() 2.18.173.31 | |
attacheatableoverlabor.com | unknown | 2025-03-12 | 2025-03-16 | 2025-06-08 | 4.7 kB | 42 kB | ![]() 94.242.247.34 | |
o.alicdn.com | 13674 | 2008-06-25 | 2021-04-29 | 2025-06-08 | 471 B | 1.3 kB | ![]() 47.246.50.176 | |
fourier.aliexpress.com | unknown | 2006-04-16 | 2022-05-16 | 2025-06-12 | 1.9 kB | 468 B | ![]() 47.246.146.67 | |
ase.aliexpress.com | unknown | 2006-04-16 | 2024-08-02 | 2025-06-11 | 2.8 kB | 1.3 kB | ![]() 47.246.146.201 | |
findbestdatings.life | unknown | 2024-01-21 | 2025-03-26 | 2025-03-26 | 936 B | 5.2 kB | ![]() 0.0.0.0 | |
ae01.alicdn.com | 7254 | 2008-06-25 | 2015-11-26 | 2025-06-05 | 9.5 kB | 125 kB | ![]() 2.18.173.31 | |
cxxndi.tdum.alibaba.com | unknown | unknown | No data | No data | 422 B | 407 B | ![]() 47.246.146.191 | |
ynuf.aliapp.org | 8486 | 2008-01-04 | 2017-01-30 | 2025-06-06 | 417 B | 968 B | ![]() 124.239.14.252 | |
login.aliexpress.com | 28985 | 2006-04-16 | 2015-05-08 | 2025-06-06 | 2.4 kB | 28 kB | ![]() 23.49.27.47 | |
pagead2.googlesyndication.com | 101 | 2003-01-21 | 2012-05-21 | 2025-06-12 | 479 B | 164 kB | ![]() 142.250.74.130 | |
g2288.com | unknown | 2010-03-07 | 2025-05-03 | 2025-06-10 | 3.2 kB | 225 kB | ![]() 172.64.146.197 | |
traktortds.com 1 alert(s) on this Host | unknown | 2024-11-11 | 2024-12-01 | 2025-06-08 | 711 B | 36 kB | ![]() 104.21.30.248 |
Related reports
Threat Detection Systems
Public InfoSec YARA rules
No alerts detected
OpenPhish
No alerts detected
PhishTank
No alerts detected
Quad9 DNS
| Scan Date | Severity | Indicator | Alert |
|---|---|---|---|
| 2025-06-12 | medium | traktortds.com | Sinkholed |
ThreatFox
No alerts detected
JavaScript (61)
| HASH | FROM | Size | First Seen | Last Seen | |
|---|---|---|---|---|---|
| 574a8ca5d918c7f38918f23044be4e06 | DocumentWrite | 168 B | 2024-11-04 | 2026-04-03 | |
Introduced by DocumentWrite First Seen 2024-11-04 Last Seen 2026-04-03 Times Seen 11191 Size 168 B (168 bytes) MD5 574a8ca5d918c7f38918f23044be4e06 SHA1 66a2de13ba1fb60e8ba3c2c5b54e550c0346e66a Loading... | |||||
HTTP Transactions (240)
| URL | IP | Response | Size |
|---|








