Report Overview
Visitedpublic
2024-05-18 14:30:58
Tags
Submit Tags
URL
av.tube-dl.top/v/s/savsq.com/v/151008/1/1?ysclid=lw9xrv4h45642266406/title/%E3%80%90%E7%A8%9A%E5%AB%A9%E5%B0%91%E5%A5%B3%E3%80%91%E8%BF%99%E6%9C%89%E7%82%B9%E6%88%90%E7%86%9F%E7%9A%84%E9%AA%9A%E5%A7%BF%E5%8A%BF%E6%98%AF%E5%8E%BB%E5%93%AA%E9%87%8C%E5%AD%A6%E6%9D%A5%E7%9A%84%E5%91%80%EF%BC%9F%E8%BF%98%E5%87%86%E5%A4%87%E4%BA%86%E9%81%93%E5%85%B7%E8%87%AA%E6%89%A3av%E5%9C%A8%E7%BA%BF%E6%92%AD%E6%94%BE-%E5%B0%91%E5%A5%B3%E7%A0%B4%E5%A4%84-%E6%AC%A7%E7%BE%8E-%E6%90%9CAV%E8%A7%86%E9%A2%91+[18:41x720p]/
Finishing URL
av.tube-dl.top/kw/inurl:spankbang.party
IP / ASN

188.114.96.1
Title
inurl:spankbang.party動画@AV4.us
Detections
urlquery
0
Network Intrusion Detection
0
Threat Detection Systems
0
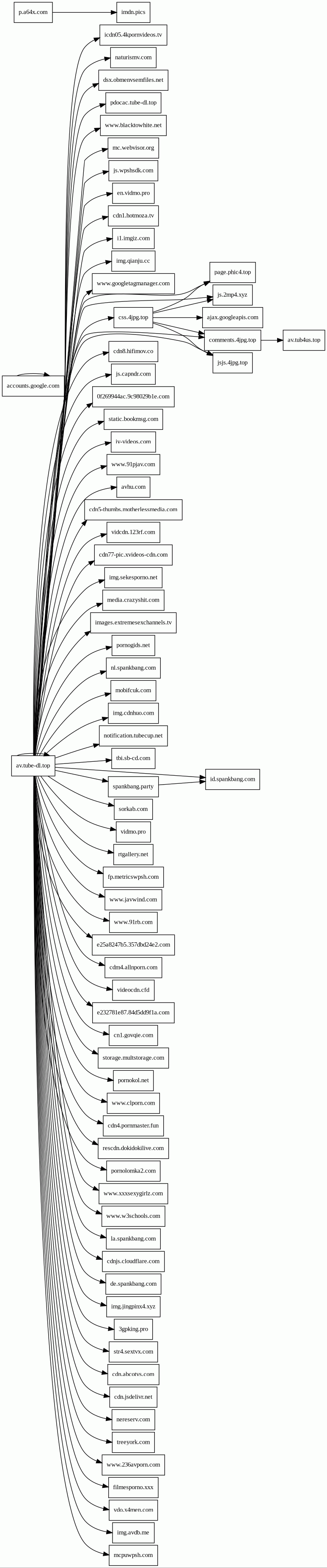
Host Summary
| Host | Rank | Registered | First Seen | Last Seen | Sent | Received | IP | Fingerprints |
|---|---|---|---|---|---|---|---|---|
js.2mp4.xyz | unknown | 2020-06-14 | 2024-03-24 07:39:44 | 2024-03-26 00:21:39 | 1.7 kB | 153 kB | ![]() 104.21.21.22 | |
cdn77-pic.xvideos-cdn.com | 12833 | 2017-08-25 | 2018-09-07 00:43:13 | 2024-05-17 12:46:39 | 522 B | 5.8 kB | ![]() 195.181.166.15 | |
i1.imgiz.com | 389897 | 2010-02-03 | 2012-08-11 23:16:43 | 2024-05-13 16:38:21 | 483 B | 30 kB | ![]() 185.7.176.221 | |
cdn8.hifimov.co | unknown | 2022-07-14 | 2022-07-16 13:17:57 | 2023-12-14 11:07:13 | 582 B | 16 kB | ![]() 216.219.87.82 | |
css.4jpg.top | unknown | 2024-03-07 | 2024-03-18 05:19:51 | 2024-04-18 00:48:22 | 973 B | 86 kB | ![]() 172.67.211.235 | |
nereserv.com | 40015 | 2020-12-21 | 2020-12-21 12:07:56 | 2024-05-16 18:32:58 | 1.7 kB | 960 B | ![]() 168.119.25.102 | |
comments.4jpg.top | unknown | 2024-03-07 | 2024-03-24 08:56:42 | 2024-03-27 00:20:42 | 823 B | 1.6 kB | ![]() 172.67.211.235 | |
vdo.x4men.com 1 alert(s) on this Host | unknown | 2018-03-19 | 2023-09-28 08:15:38 | 2023-09-28 08:15:38 | 434 B | 6.6 kB | ![]() 172.67.187.109 | |
uzx.su | unknown | 2019-08-30 | 2019-09-02 02:22:03 | 2024-04-14 04:41:00 | 454 B | 81 kB | ![]() 172.67.172.217 | |
img.qianju.cc | unknown | 2021-09-23 | 2023-05-21 20:24:07 | 2023-12-24 04:15:28 | 1.4 kB | 34 kB | ![]() 104.21.33.194 | |
filmesporno.xxx | 560351 | unknown | 2019-03-31 07:29:58 | 2024-04-16 02:47:34 | 458 B | 22 kB | ![]() 172.67.218.93 | |
static.bookmsg.com | 47495 | 2020-09-15 | 2020-11-24 15:56:32 | 2024-05-16 18:38:09 | 1.1 kB | 2.2 kB | ![]() 45.133.44.24 | |
de.spankbang.com | 788013 | unknown | No data | No data | 424 B | 739 B | ![]() 0.0.0.0 | |
pornokol.net | 310647 | 2010-08-15 | 2017-03-10 11:59:42 | 2023-11-11 02:24:20 | 434 B | 17 kB | ![]() 178.33.192.164 | |
cdn.abcotvs.com | 26188 | 2014-08-26 | 2017-06-28 07:29:55 | 2024-05-15 15:33:19 | 473 B | 335 kB | ![]() 23.210.233.152 | |
img.cdnhuo.com | unknown | 2023-08-14 | 2023-11-16 01:15:16 | 2023-11-17 03:23:57 | 439 B | 15 kB | ![]() 104.194.8.69 | |
cacrz.4jpg.top | unknown | 2024-03-07 | 2024-04-16 15:36:39 | 2024-04-16 15:36:39 | 399 B | 9.5 kB | ![]() 172.67.211.235 | |
e25a8247b5.357dbd24e2.com 5 alert(s) on this Host | unknown | unknown | No data | No data | 2.3 kB | 804 kB | ![]() 45.133.44.53 | |
tbi.sb-cd.com | unknown | 2019-08-29 | 2023-01-11 19:55:09 | 2024-05-14 23:40:08 | 60 kB | 2.4 MB | ![]() 143.244.42.56 | |
la.spankbang.com | 295209 | 2011-02-19 | 2014-11-08 07:34:24 | 2023-05-26 14:54:34 | 603 B | 18 kB | ![]() 104.19.131.98 | |
vidmo.pro | unknown | 2022-04-10 | 2019-07-13 00:27:24 | 2023-12-13 03:34:42 | 480 B | 15 kB | ![]() 89.248.193.244 | |
cdnjs.cloudflare.com | 235 | 2009-02-17 | 2015-04-17 22:46:33 | 2024-05-17 21:47:29 | 880 B | 9.9 kB | ![]() 104.17.25.14 | |
js.wpshsdk.com | 12130 | 2021-06-04 | 2021-06-04 15:50:00 | 2024-05-16 11:08:39 | 409 B | 19 kB | ![]() 45.133.44.52 | |
spankbang.party | unknown | 2019-08-05 | 2019-08-09 12:29:25 | 2024-02-25 05:43:54 | 1.1 kB | 39 kB | ![]() 104.18.36.210 | |
storage.multstorage.com | unknown | 2023-09-22 | 2023-09-22 14:56:00 | 2024-05-15 17:51:13 | 526 B | 1.6 kB | ![]() 104.21.30.242 | |
cdn5-thumbs.motherlessmedia.com | 168882 | 2008-10-11 | 2018-12-23 06:30:23 | 2024-05-14 23:32:20 | 2.7 kB | 171 kB | ![]() 185.107.92.224 | |
img.sekesporno.net | unknown | 2016-09-18 | 2022-09-14 06:20:03 | 2023-01-06 00:22:24 | 435 B | 23 kB | ![]() 104.21.234.47 | |
icdn05.4kpornvideos.tv | unknown | unknown | 2022-11-09 12:16:02 | 2023-02-07 16:26:36 | 435 B | 38 kB | ![]() 45.133.44.6 | |
aws-br-pic.kwai.net | 25018 | 1999-10-05 | 2020-10-24 23:34:10 | 2024-04-22 21:19:23 | 606 B | 18 kB | ![]() 143.204.55.39 | |
e232781e87.84d5dd9f1a.com 3 alert(s) on this Host | unknown | unknown | No data | No data | 8.6 kB | 6.9 kB | ![]() 168.119.25.102 | |
p.a64x.com | unknown | 2023-07-27 | 2023-07-27 15:12:45 | 2024-05-16 15:10:15 | 1.5 kB | 701 B | ![]() 172.67.185.171 | |
pdocac.tube-dl.top | unknown | 2024-03-07 | 2024-03-14 05:47:25 | 2024-04-18 11:03:53 | 13 kB | 293 kB | ![]() 172.67.206.203 | |
iv-videos.com | unknown | 2014-09-14 | 2015-03-13 20:04:11 | 2024-04-10 11:22:16 | 448 B | 37 kB | ![]() 104.21.11.143 | |
pornogids.net | 117946 | 2018-11-17 | 2019-02-06 01:00:21 | 2024-05-04 21:00:29 | 466 B | 39 kB | ![]() 104.21.234.6 | |
www.91rb.com | unknown | 2004-04-02 | 2012-12-08 08:11:58 | 2024-04-16 17:55:18 | 458 B | 122 kB | ![]() 104.21.55.30 | |
3gpking.pro | 698490 | 2018-08-10 | 2019-01-14 14:42:23 | 2024-04-14 21:36:32 | 468 B | 15 kB | ![]() 104.21.234.196 | |
cdn4.pornmaster.fun | unknown | 2021-01-27 | 2021-01-28 12:33:11 | 2023-10-23 13:55:25 | 1.4 kB | 37 kB | ![]() 67.217.62.246 | |
www.blacktowhite.net | unknown | 2007-09-21 | 2014-01-17 18:34:06 | 2024-03-25 14:46:46 | 493 B | 52 kB | ![]() 192.243.63.82 | |
dsx.obmenvsemfiles.net | unknown | 2020-06-19 | 2023-07-24 04:26:59 | 2023-10-11 03:45:20 | 482 B | 33 kB | ![]() 85.17.28.58 | |
cn1.govqie.com | unknown | 2023-07-03 | 2023-07-14 11:43:43 | 2024-04-16 15:36:37 | 3.7 kB | 282 kB | ![]() 64.32.0.42 | |
aws2-br-pic.kwai.net | unknown | 1999-10-05 | 2024-05-09 20:10:15 | 2024-05-17 20:55:53 | 1.2 kB | 26 kB | ![]() 143.204.55.39 | |
js.capndr.com | 316718 | 2021-08-30 | 2021-08-30 14:51:01 | 2024-05-16 22:03:14 | 401 B | 374 B | ![]() 45.133.44.52 | |
id.spankbang.com | 239079 | unknown | No data | No data | 1.1 kB | 40 kB | ![]() 104.19.131.98 | |
mcpuwpsh.com | unknown | 2022-08-12 | 2022-08-12 18:58:44 | 2024-05-15 12:49:19 | 483 B | 2.3 kB | ![]() 94.130.197.240 | |
sorkab.com | unknown | 2018-06-30 | 2021-02-01 02:07:10 | 2024-03-17 19:48:38 | 1.8 kB | 145 kB | ![]() 104.21.234.105 | |
vidcdn.123rf.com | unknown | 2005-03-04 | 2017-02-01 05:02:16 | 2023-10-18 18:51:12 | 922 B | 28 kB | ![]() 143.204.55.108 | |
cdn1.hotmoza.tv | 562962 | unknown | 2018-01-22 22:57:29 | 2023-03-11 14:17:31 | 461 B | 5.4 kB | ![]() 172.67.217.174 | |
str4.sextvx.com | 596835 | 2007-03-08 | 2012-11-06 08:03:14 | 2024-02-06 05:02:39 | 471 B | 16 kB | ![]() 62.210.246.83 | |
cdn.jsdelivr.net | 439 | 2012-05-16 | 2012-09-30 02:15:09 | 2024-05-17 18:16:16 | 860 B | 152 kB | ![]() 104.18.187.31 | |
www.googletagmanager.com | 75 | 2011-11-11 | 2013-05-22 04:07:37 | 2024-05-17 21:28:04 | 854 B | 143 kB | ![]() 142.250.74.168 | |
av.av4us.top | unknown | 2023-01-18 | 2024-03-25 21:17:51 | 2024-03-27 00:20:27 | 796 B | 2.6 kB | ![]() 0.0.0.0 | |
en.vidmo.pro | unknown | 2022-04-10 | 2022-04-11 15:12:45 | 2024-04-18 12:06:18 | 966 B | 31 kB | ![]() 89.248.193.244 | |
rtgallery.net | 581632 | 2021-12-29 | 2022-03-30 21:38:20 | 2024-05-08 10:16:02 | 429 B | 19 kB | ![]() 5.63.144.85 | |
mc.webvisor.org | 17571 | 2009-08-25 | 2017-08-16 04:40:17 | 2024-05-16 13:18:09 | 3.3 kB | 4.2 kB | ![]() 87.250.250.119 | |
fp.metricswpsh.com | unknown | 2021-10-29 | 2022-04-22 13:20:32 | 2024-05-15 17:51:13 | 1.0 kB | 815 B | ![]() 157.90.84.242 | |
ajax.googleapis.com | 12905 | 2005-01-25 | 2013-08-16 11:51:31 | 2024-05-18 02:08:34 | 441 B | 31 kB | ![]() 172.217.21.170 | |
accounts.google.com | 81 | 1997-09-15 | 2016-03-20 13:44:49 | 2024-05-18 08:21:09 | 1.7 kB | 8.0 kB | ![]() 209.85.233.84 | |
mobifcuk.com | unknown | unknown | 2012-12-17 15:52:40 | 2023-02-11 05:56:05 | 473 B | 36 kB | ![]() 104.21.235.77 | |
images.extremesexchannels.tv | 540108 | unknown | 2020-06-05 15:12:49 | 2023-03-07 05:46:15 | 1.4 kB | 75 kB | ![]() 104.21.90.85 | |
naturismv.com | unknown | 2012-05-07 | 2014-04-08 15:58:23 | 2024-03-28 01:41:12 | 5.6 kB | 584 kB | ![]() 104.21.235.25 | |
cdm4.allnporn.com | unknown | 2018-02-03 | 2021-02-08 23:23:51 | 2023-06-27 17:56:59 | 518 B | 23 kB | ![]() 205.185.119.124 | |
img.avdb.me | 822691 | 2020-07-06 | 2022-07-02 07:57:41 | 2024-01-17 08:54:06 | 469 B | 229 kB | ![]() 104.27.204.89 | |
www.bigtopporn.com | unknown | 2019-08-23 | 2017-01-22 03:57:02 | 2023-06-16 17:34:50 | 429 B | 14 kB | ![]() 172.67.165.31 | |
cdne-pics.youjizz.com | 133153 | 2007-10-22 | 2017-01-30 07:19:28 | 2024-05-15 19:30:07 | 460 B | 23 kB | ![]() 64.210.135.119 | |
notification.tubecup.net | 8210 | 2008-09-26 | 2019-08-30 11:36:01 | 2024-05-15 21:41:23 | 551 B | 309 B | ![]() 168.119.25.64 | |
www.xxxsexygirlz.com | unknown | 2017-01-19 | 2017-07-06 13:36:59 | 2021-08-03 20:39:49 | 466 B | 4.0 kB | ![]() 104.21.52.254 | |
avhu.com | unknown | 2006-08-17 | 2015-01-13 14:47:15 | 2024-04-10 17:25:05 | 454 B | 54 kB | ![]() 104.21.21.117 | |
pornolomka2.com | unknown | 2022-09-21 | 2022-09-21 18:18:33 | 2024-04-08 13:30:58 | 462 B | 81 kB | ![]() 91.194.110.16 | |
0f269944ac.9c98029b1e.com 1 alert(s) on this Host | unknown | unknown | No data | No data | 821 B | 320 B | ![]() 45.133.44.53 | |
o.pki.goog | unknown | 2016-06-13 | 2024-04-24 13:44:57 | 2024-05-17 19:14:14 | 325 B | 700 B | ![]() 142.250.74.131 | |
imdn.pics | unknown | 2023-09-14 | 2023-09-14 16:55:44 | 2024-05-15 17:53:33 | 850 B | 14 kB | ![]() 45.133.44.25 | |
nl.spankbang.com | unknown | unknown | 2015-01-12 21:50:44 | 2023-01-27 01:03:40 | 436 B | 22 kB | ![]() 104.19.131.98 | |
www.91pjav.com | unknown | 2020-03-29 | 2022-06-27 02:02:27 | 2024-01-01 10:31:49 | 474 B | 227 kB | ![]() 172.67.192.16 | |
treeyork.com | unknown | 2024-01-14 | 2024-01-14 14:19:50 | 2024-03-17 14:39:35 | 1.8 kB | 511 kB | ![]() 172.67.73.28 | |
videocdn.cfd | unknown | unknown | No data | No data | 495 B | 156 kB | ![]() 172.67.215.188 | |
www.clporn.com | 903902 | 2019-10-16 | 2015-04-11 07:54:49 | 2024-04-18 02:39:18 | 427 B | 8.9 kB | ![]() 172.67.222.7 | |
jsjs.4jpg.top | unknown | 2024-03-07 | 2024-03-08 21:38:07 | 2024-03-10 10:23:15 | 2.1 kB | 161 kB | ![]() 172.67.211.235 | |
www.javwind.com | unknown | 2022-06-22 | 2022-09-12 02:19:01 | 2024-04-16 23:00:12 | 459 B | 98 kB | ![]() 172.67.199.199 | |
av.tube-dl.top | unknown | unknown | No data | No data | 1.5 kB | 59 kB | ![]() 188.114.96.1 | |
img.jingpinx4.xyz | unknown | unknown | No data | No data | 1.9 kB | 444 kB | ![]() 172.67.193.181 | |
www.236avporn.com | unknown | 2017-01-20 | 2017-06-22 14:42:06 | 2024-04-16 05:15:15 | 446 B | 37 kB | ![]() 172.67.178.150 | |
page.phic4.top | unknown | 2024-03-07 | 2024-03-28 09:56:57 | 2024-04-16 16:35:24 | 1.6 kB | 2.7 kB | ![]() 104.21.73.126 | |
rescdn.dokidokilive.com | unknown | 2016-07-08 | 2018-05-05 07:58:34 | 2022-09-17 08:08:44 | 984 B | 282 kB | ![]() 23.236.112.179 | |
media.crazyshit.com | 393194 | 1999-02-20 | 2019-08-07 00:57:07 | 2024-04-09 21:33:48 | 442 B | 260 kB | ![]() 45.133.44.4 | |
www.w3schools.com | 17487 | 2000-03-21 | 2014-02-05 21:15:46 | 2024-05-16 15:05:15 | 419 B | 5.8 kB | ![]() 192.229.133.221 |
Related reports
Threat Detection Systems
Public InfoSec YARA rules
No alerts detected
OpenPhish
No alerts detected
PhishTank
No alerts detected
mnemonic secure dns
No alerts detected
Quad9 DNS
| Scan Date | Severity | Indicator | Alert |
|---|---|---|---|
| 2024-05-18 | medium | x4men.com | Sinkholed |
| 2024-05-18 | medium | 357dbd24e2.com | Sinkholed |
| 2024-05-18 | medium | 9c98029b1e.com | Sinkholed |
| 2024-05-18 | medium | 84d5dd9f1a.com | Sinkholed |
| 2024-05-18 | medium | 84d5dd9f1a.com | Sinkholed |
| 2024-05-18 | medium | 357dbd24e2.com | Sinkholed |
| 2024-05-18 | medium | 357dbd24e2.com | Sinkholed |
| 2024-05-18 | medium | 357dbd24e2.com | Sinkholed |
| 2024-05-18 | medium | 84d5dd9f1a.com | Sinkholed |
| 2024-05-18 | medium | 357dbd24e2.com | Sinkholed |
ThreatFox
No alerts detected
JavaScript (33)
| HASH | FROM | Size | First Seen | Last Seen | |
|---|---|---|---|---|---|
| b699f16254cb4306104bd474da89ad1c | DocumentWrite | 222 B | 2024-04-16 | 2024-08-20 | |
Introduced by DocumentWrite First Seen 2024-04-16 Last Seen 2024-08-20 Times Seen 1233 Size 222 B (222 bytes) MD5 b699f16254cb4306104bd474da89ad1c SHA1 5d2222549c6eeb6082284ac34ef643cbba7f8ac6 Loading... | |||||
| 4b4b5c916fca1f879ae406eafa073906 | DocumentWrite | 30 B | 2024-04-16 | 2025-09-07 | |
Introduced by DocumentWrite First Seen 2024-04-16 Last Seen 2025-09-07 Times Seen 1685 Size 30 B (30 bytes) MD5 4b4b5c916fca1f879ae406eafa073906 SHA1 b188d4ad342b5264c33cf9c6f655aa95118fb6d0 Loading... | |||||
| 2badd01f80cd03eb7ffce90487ab3f71 | DocumentWrite | 43 B | 2023-03-07 | 2026-03-29 | |
Introduced by DocumentWrite First Seen 2023-03-07 Last Seen 2026-03-29 Times Seen 2350 Size 43 B (43 bytes) MD5 2badd01f80cd03eb7ffce90487ab3f71 SHA1 1d0af7cc184466c7d86216085ea60242daeb1eb4 Loading... | |||||
| edc24b7d2fc7536422daee6621435edf | DocumentWrite | 55 B | 2024-04-16 | 2026-03-29 | |
Introduced by DocumentWrite First Seen 2024-04-16 Last Seen 2026-03-29 Times Seen 2321 Size 55 B (55 bytes) MD5 edc24b7d2fc7536422daee6621435edf SHA1 71fd4875b509449d820e6a3dd7d83e5f6c31fac8 Loading... | |||||
| 5a29898793b9b3ba17ab073d341adeba | DocumentWrite | 2.1 kB | 2024-04-24 | 2024-08-20 | |
Introduced by DocumentWrite First Seen 2024-04-24 Last Seen 2024-08-20 Times Seen 1044 Size 2.1 kB (2104 bytes) MD5 5a29898793b9b3ba17ab073d341adeba SHA1 f03628f77ea336b46875ae407ec1a163fcc9fdf4 Loading... | |||||
| 8da66cae5fc09ad0ad54710cd4960dbd | DocumentWrite | 88 B | 2023-03-07 | 2026-03-29 | |
Introduced by DocumentWrite First Seen 2023-03-07 Last Seen 2026-03-29 Times Seen 2420 Size 88 B (88 bytes) MD5 8da66cae5fc09ad0ad54710cd4960dbd SHA1 01ef404d9c252491d6f0cd6900cce145d4b76db1 Loading... | |||||
HTTP Transactions (314)
| URL | IP | Response | Size |
|---|








