Report Overview
Visitedpublic
2026-01-04 17:48:49
Tags
Submit Tags
URL
url3534.camwhores.click/ls/click?upn=u001.E4i27jrp4ygWtgdZ7tr7bqqERPaJ51QGSO3CmBxJxAC3cAvDaEpsB2BpvQfILUdVzP0LiX2y2IF9WZODj4z0-2FfWjikx1se68wu36W0A8bLt9kDsxpuaWgm5NA4QnVO28iuX2HZZK7o8bNEf9Xunlvw-3D-3D6p4k_S2o40ZVSkq1yljJ-2FA2HVCOi1863KgG-2FwQ61uLJqpdGM2e3gY3d2OCkc5lHDMiJmmiuXHx696GkynlpfCUUp80Ofd6CQr3Bp3U7ssroZsoD9vx3W-2BDCLCZEMamGx1RduGG96ck76bKbqNw-2FjX6-2Bihg72jPirLX30cFrhW5JfqOhUI9tW6DJJZU2IsNQx4-2FA-2FE6VxBI7mn-2BzG4LvtErPYY-2FQ-3D-3D
Finishing URL
www.camwhores.tv/email/?action=confirm_restore_pass&code=da57d69b469e511d01e5bae845bb81af
IP / ASN

18.158.228.216
Title
Email Confirmation - CamWhores
Detections
urlquery
0
Network Intrusion Detection
1
Threat Detection Systems
1
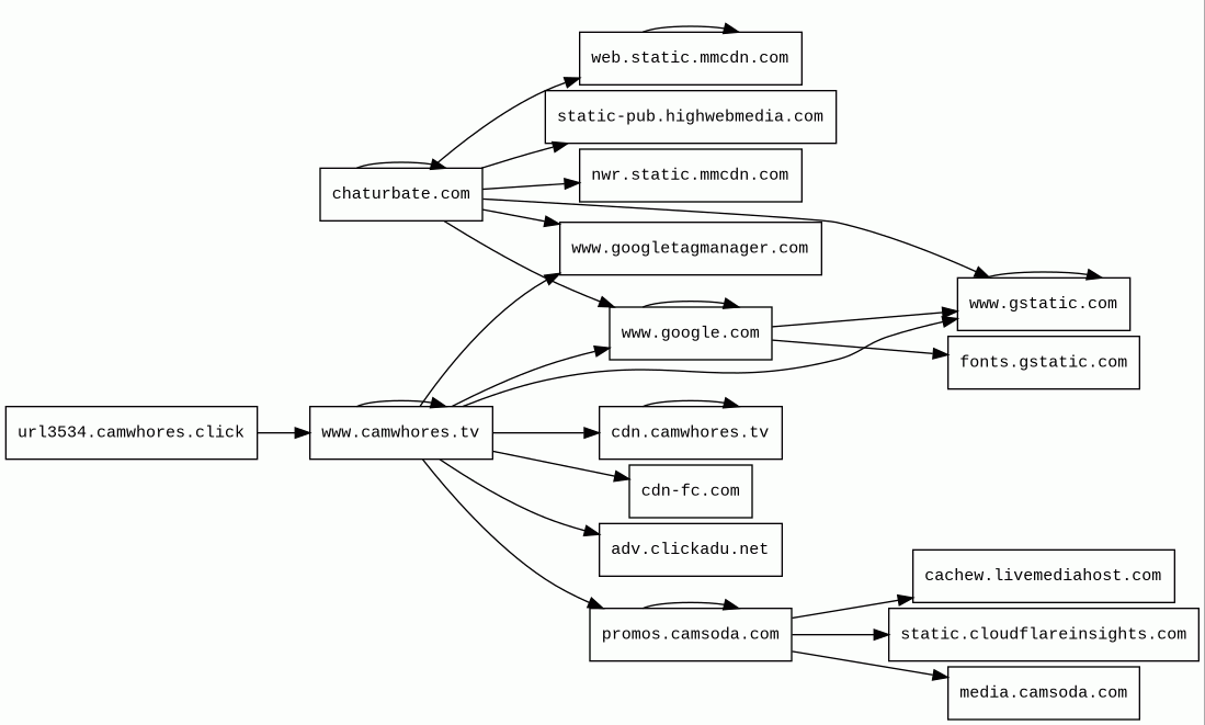
Host Summary
| Host | Rank | Registered | First Seen | Last Seen | Sent | Received | IP | Fingerprints |
|---|---|---|---|---|---|---|---|---|
cdn.camwhores.tv | 1780717 | 2015-05-19 | 2018-04-07 | 2026-01-02 | 4.3 kB | 391 kB | ![]() 88.210.60.6 | |
url3534.camwhores.click 2 alert(s) on this Host | unknown | 2021-01-24 | 2023-07-30 | 2026-01-03 | 1.7 kB | 22 kB | ![]() 0.0.0.0 | |
cdn-fc.com 5 alert(s) on this Host | 18430 | 2023-02-07 | 2023-03-03 | 2026-01-01 | 2.3 kB | 118 kB | ![]() 188.114.96.1 | |
static.cloudflareinsights.com | 4073 | 2019-08-30 | 2019-09-24 | 2025-12-28 | 514 B | 20 kB | ![]() 104.16.79.73 | |
www.camwhores.tv | 14141 | 2015-05-19 | 2015-10-22 | 2026-01-02 | 1.8 kB | 28 kB | ![]() 88.210.60.6 | |
promos.camsoda.com | 1784214 | 2015-04-28 | 2015-07-14 | 2026-01-02 | 1.4 kB | 9.3 kB | ![]() 74.122.168.1 | |
www.googletagmanager.com | 283 | 2011-11-11 | 2012-10-04 | 2025-12-28 | 872 B | 865 kB | ![]() 142.251.38.104 | |
adv.clickadu.net | 69445 | 2015-04-07 | 2025-01-16 | 2026-01-02 | 8.1 kB | 202 kB | ![]() 104.19.230.105 | |
web.static.mmcdn.com | 163426 | 2014-03-18 | 2024-03-10 | 2026-01-03 | 34 kB | 9.8 MB | ![]() 104.16.92.18 | |
media.camsoda.com | unknown | 2015-04-28 | 2015-09-04 | 2026-01-02 | 810 B | 304 kB | ![]() 74.122.168.1 | |
www.gstatic.com | 146047 | 2008-02-11 | 2012-05-29 | 2025-12-28 | 3.8 kB | 4.3 MB | ![]() 142.250.74.99 | |
fonts.gstatic.com | unknown | 2008-02-11 | 2014-04-02 | 2025-12-28 | 1.1 kB | 82 kB | ![]() 142.250.74.35 | |
cachew.livemediahost.com | 2116389 | 2021-02-13 | 2022-02-23 | 2026-01-02 | 471 B | 5.3 kB | ![]() 104.18.31.167 | |
chaturbate.com | 1169 | 2011-02-26 | 2012-05-22 | 2026-01-02 | 10 kB | 422 kB | ![]() 104.18.207.112 | ![]() ![]() |
static-pub.highwebmedia.com | 349364 | 2004-12-03 | 2021-01-19 | 2026-01-03 | 468 B | 154 kB | ![]() 104.17.80.200 | |
nwr.static.mmcdn.com | 216180 | 2014-03-18 | 2024-03-26 | 2025-12-28 | 458 B | 119 kB | ![]() 162.247.243.39 | |
www.google.com | 22 | 1997-09-15 | 2015-05-10 | 2025-12-28 | 2.8 kB | 99 kB | ![]() 216.58.207.196 |
Nginx (Web servers, Reverse proxies)
Nginx is a web server that can also be used as a reverse proxy, load balancer, mail proxy and HTTP cache.Cloudflare (CDN)
Cloudflare is a web-infrastructure and website-security company, providing content-delivery-network services, DDoS mitigation, Internet security, and distributed domain-name-server services.PHP (Programming languages)
PHP is a general-purpose scripting language used for web development.Google Analytics (Analytics)
Google Analytics is a free web analytics service that tracks and reports website traffic.reCAPTCHA (Security)
reCAPTCHA is a free service from Google that helps protect websites from spam and abuse.Cloudflare Browser Insights (Analytics, RUM)
Cloudflare Browser Insights is a tool that measures the performance of websites from the perspective of users.Google Cloud (IaaS)
Google Cloud is a suite of cloud computing services.Google Cloud CDN (CDN)
Cloud CDN uses Google's global edge network to serve content closer to users.Cloudflare Bot Management (Security)
Cloudflare bot management solution identifies and mitigates automated traffic to protect websites from bad bots.Amazon S3 (CDN)
Amazon S3 or Amazon Simple Storage Service is a service offered by Amazon Web Services (AWS) that provides object storage through a web service interface.Amazon Web Services (PaaS)
Amazon Web Services (AWS) is a comprehensive cloud services platform offering compute power, database storage, content delivery and other functionality.Python (Programming languages)
Python is an interpreted and general-purpose programming language.Django (Web frameworks)
Django is a Python-based free and open-source web application framework.Related reports
Network Intrusion Detection Systems
Suricata /w Emerging Threats Pro
| Timestamp | Severity | Source IP | Destination IP | Alert |
|---|---|---|---|---|
| low | ![]() 172.18.0.6 | ![]() 18.158.228.216 | ETPRO INFO HTTP Request to a *.click domain |
Threat Detection Systems
| Detection System | Indicator | Verdict | Alert |
|---|---|---|---|
| Cloudflare DNS | cdn-fc.com | malicious | Sinkholed |
JavaScript (89)
No JavaScripts
HTTP Transactions (129)
| URL | IP | Response | Size |
|---|




